电脑桌面
添加小米粒文库到电脑桌面
安装后可以在桌面快捷访问

综合店资深店长与见习店长月份KPI绩效考核表VIP免费

综合店资深店长与见习店长月份KPI绩效考核表_第1页
1/14
综合店资深店长与见习店长月份KPI绩效考核表_第2页
2/14
综合店资深店长与见习店长月份KPI绩效考核表_第3页
3/14
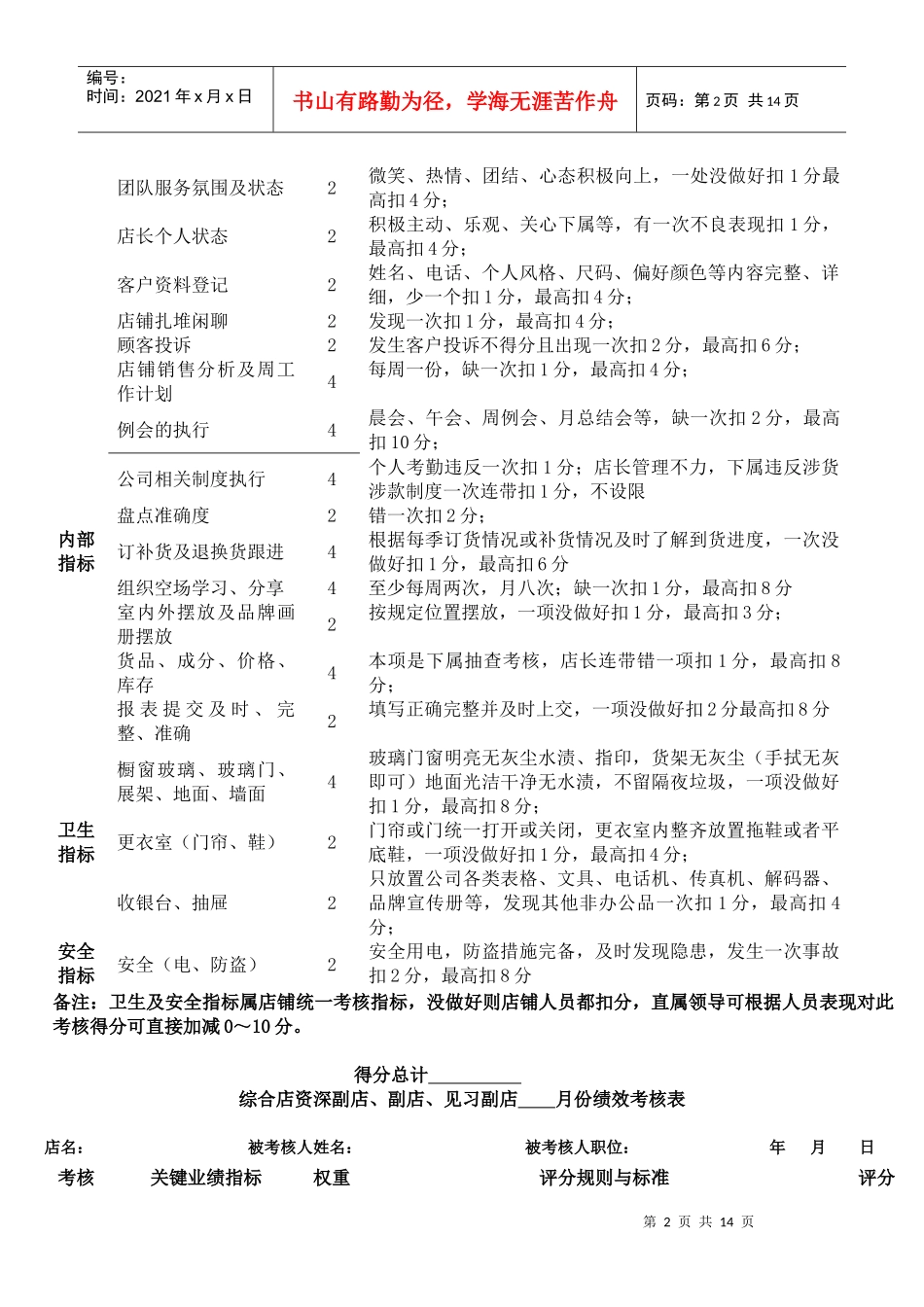
第1页共14页编号:时间:2021年x月x日书山有路勤为径,学海无涯苦作舟页码:第1页共14页综合店资深店长、店长、见习店长月份绩效考核表店名:被考核人姓名:被考核人职位:年月日考核类别关键业绩指标权重分值评分规则与标准评分结果业绩指标整店目标完成率A141):100%≤A,得14分,每提高5%,加1分,最高加6分;2):70%≤A<100%,得10分;3):A<70%,不得分;整店附加率B81):2.2≤B,得8分,每提高0.3,加1分,最高加3分2):1.8≤B<2.2,得5分;3):1.5≤B<1.8,得3分;4):B<1.5,不得分;整店成交率C41):35%≤C,得4分,每提高5%,加1分,最高加2分;2):30%≤C<35%,得3分;3):20%≤C<30%,得2分;4):C<20%,不得分;整店客户增长6每增加一个得1分,没有增加不得分,最高得8分;陈列指标卖场陈列调整4每周更新一次,每月四次,缺一次扣1分,最高扣4分;橱窗及模特陈列更新4每周至少更新一次,缺一次扣1分,最高扣4分;销售空位货品补充及整理4陈列位无空缺,整场陈列丰满,空缺1处扣2分,最高扣4分;仓库摆放整洁度2卖场货品摆放整齐,库房清爽干净,一处没做好扣1分,最高扣4分;服务指标站岗及致迎、送宾客问候语4除都在接待顾客或例会学习外,战位必须有人迎宾且站姿标准,顾客进出店均有欢迎语、欢送语且语气热情声音响亮,一次没做好扣1分;最高扣8分第2页共14页第1页共14页编号:时间:2021年x月x日书山有路勤为径,学海无涯苦作舟页码:第2页共14页团队服务氛围及状态2微笑、热情、团结、心态积极向上,一处没做好扣1分最高扣4分;店长个人状态2积极主动、乐观、关心下属等,有一次不良表现扣1分,最高扣4分;客户资料登记2姓名、电话、个人风格、尺码、偏好颜色等内容完整、详细,少一个扣1分,最高扣4分;店铺扎堆闲聊2发现一次扣1分,最高扣4分;顾客投诉2发生客户投诉不得分且出现一次扣2分,最高扣6分;内部指标店铺销售分析及周工作计划4每周一份,缺一次扣1分,最高扣4分;例会的执行4晨会、午会、周例会、月总结会等,缺一次扣2分,最高扣10分;公司相关制度执行4个人考勤违反一次扣1分;店长管理不力,下属违反涉货涉款制度一次连带扣1分,不设限盘点准确度2错一次扣2分;订补货及退换货跟进4根据每季订货情况或补货情况及时了解到货进度,一次没做好扣1分,最高扣6分组织空场学习、分享4至少每周两次,月八次;缺一次扣1分,最高扣8分室内外摆放及品牌画册摆放2按规定位置摆放,一项没做好扣1分,最高扣3分;货品、成分、价格、库存4本项是下属抽查考核,店长连带错一项扣1分,最高扣8分;报表提交及时、完整、准确2填写正确完整并及时上交,一项没做好扣2分最高扣8分卫生指标橱窗玻璃、玻璃门、展架、地面、墙面4玻璃门窗明亮无灰尘水渍、指印,货架无灰尘(手拭无灰即可)地面光洁干净无水渍,不留隔夜垃圾,一项没做好扣1分,最高扣8分;更衣室(门帘、鞋)2门帘或门统一打开或关闭,更衣室内整齐放置拖鞋或者平底鞋,一项没做好扣1分,最高扣4分;收银台、抽屉2只放置公司各类表格、文具、电话机、传真机、解码器、品牌宣传册等,发现其他非办公品一次扣1分,最高扣4分;安全指标安全(电、防盗)2安全用电,防盗措施完备,及时发现隐患,发生一次事故扣2分,最高扣8分备注:卫生及安全指标属店铺统一考核指标,没做好则店铺人员都扣分,直属领导可根据人员表现对此考核得分可直接加减0~10分。得分总计综合店资深副店、副店、见习副店月份绩效考核表店名:被考核人姓名:被考核人职位:年月日考核关键业绩指标权重评分规则与标准评分第3页共14页第2页共14页编号:时间:2021年x月x日书山有路勤为径,学海无涯苦作舟页码:第3页共14页类别分值结果业绩指标个人目标达成率A141):100%≤A,得14分,每提高5%,加2分,最高加12分2):70%≤A<100%,得10分;3):A<70%,不得分;个人连带率B81):2.2≤B,得8分,每提高0.3,加1分,最高加3分2):1.8≤B<2.2,得5分;3):1.5≤B<1.8,得3分;4):B<1.5,不得分;个人成交率C61):35%≤C,得6分,每提高5%,加1分,最高加2分;2):30%≤C<35%,得4分;3):20%≤C<30%,得2...

1、当您付费下载文档后,您只拥有了使用权限,并不意味着购买了版权,文档只能用于自身使用,不得用于其他商业用途(如 [转卖]进行直接盈利或[编辑后售卖]进行间接盈利)。
2、本站所有内容均由合作方或网友上传,本站不对文档的完整性、权威性及其观点立场正确性做任何保证或承诺!文档内容仅供研究参考,付费前请自行鉴别。
3、如文档内容存在违规,或者侵犯商业秘密、侵犯著作权等,请点击“违规举报”。

碎片内容

综合店资深店长与见习店长月份KPI绩效考核表

您可能关注的文档

确认删除?
VIP
微信客服
  • 扫码咨询
会员Q群
  • 会员专属群点击这里加入QQ群
客服邮箱
回到顶部