电脑桌面
添加小米粒文库到电脑桌面
安装后可以在桌面快捷访问

热电厂35吨锅炉安装工程施工方案VIP免费

热电厂35吨锅炉安装工程施工方案_第1页
1/15
热电厂35吨锅炉安装工程施工方案_第2页
2/15
热电厂35吨锅炉安装工程施工方案_第3页
3/15
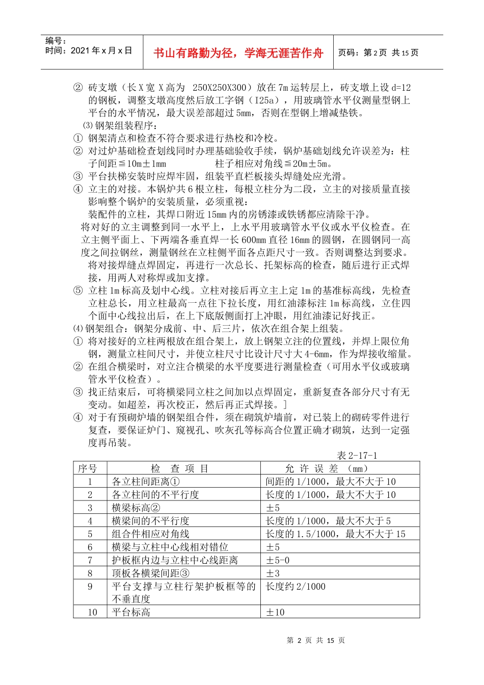
第1页共15页编号:时间:2021年x月x日书山有路勤为径,学海无涯苦作舟页码:第1页共15页热电厂35吨锅炉安装工程施工方案某热电厂锅炉安装包括两套600KW机组的热力、燃料、灰渣、供水、水处理、热控、电气等七大系统安装工程,单机及整机调试,联合试运,以及该锅炉的工业性试验。(一)选用的施工方法、方案1、施工方案⑴总平面及起重运输:该厂房为室内厂房、运转层在7m平台上,所以必须有三块预制场地。在7m平台上布置一个6500X18000mm的由混凝土支墩和工字钢组装的平台。在0.00标高一层地面上,布置一个加工风烟道的平台,在其他地方找一块空气预热器组装的场地。现场吊装采用一台25t,吊车在0.00平面上和20t行架式扒杆7m平台上进行吊装。⑵刚架的组装:在7m运转层上的平台上预组装,组吊顺序为:Z1-Z1前刚架Z2-Z2中刚架Z3-Z3后刚架左侧刚架顶部格梁(单根)组焊。⑶受热面组装:①先吊装上汽包②四侧水冷壁组吊顺序:由侧水冷壁前水冷壁左侧水冷壁。在现场7m平台上分片组装,进行检查,调教通球组对整体加固,然后用0.6Mpa低温过热器试验压力为6.18Mpa,包墙管组试验压力为6.23Mpa,水压试验合格后才吊装。顶棚管和顶部连接管分别进行检查、吹扫、单根吊装、单根焊接。⑷尾部受热面①省煤器。在7m平台上,单片检查,校调,通球,分片组成,组成后组成一个整体用0.6Mpa压缩空气进行吹扫,用6.77Mpa压力的水压实验合格方可吊装。②空气预热器、。在基础场地进行每个管相的上管板上每个管口电焊防磨套管,防磨套管之间以耐火涂料抹平,然后各运两到7m运转层和0.00地面上进行吊装。⑸施工原则:①刚架在下面组装时,平台扶梯和炉门构件能在刚架上焊接尽量组焊,凡是锅筒,级箱等的标高全部用红漆划在刚架上,该钢架才吊装。②水冷壁组装时炉门构件刚性梁全部焊在水冷壁上,才吊装。③空气预热器在预制场地上安防套管和打磨耐火涂料,作好后才吊装。2、炉钢架与平台的组装方案⑴钢架与平台:钢架总重44t,平台扶梯总重22.12t。钢架由六根立主组成,左柱与右柱中心距6m,前主与后柱中心距为8.25m由现场组装,最大片重量为6.224t。⑵组合架施工用平台搭设:①基础划线:按长为18m,宽为6.5m进行划线,每个支墩的间距为3.2m。注意支墩位置应避开钢架焊缝、叉梁连接板。第2页共15页第1页共15页编号:时间:2021年x月x日书山有路勤为径,学海无涯苦作舟页码:第2页共15页②砖支墩(长X宽X高为250X250X300)放在7m运转层上,砖支墩上设d=12的钢板,调整支墩高度然后放工字钢(I25a),用玻璃管水平仪测量型钢上平台的水平情况,最大误差部超过5mm,否则在型钢上增减垫铁。⑶钢架组装程序:①钢架清点和检查不符合要求进行热校和冷校。②对过炉基础检查划线同时办理基础验收手续,锅炉基础划线允许误差为:柱子间距≦10m±1mm柱子相应对角线≦20m±5m。③平台扶梯安装时应焊牢固,组装平直栏板接头焊缝处应光滑。④立主的对接。本锅炉共6根立柱,每根立柱分为二段,立主的对接质量直接影响整个锅炉的安装质量,必须重视:装配件的立柱,其焊口附近15mm内的房锈漆或铁锈都应清除干净。将对好的立主调整到同一水平上,上水平用玻璃管水平仪或水平仪检查。在立主侧平面上、下两端各垂直焊一长600mm直径16mm的圆钢,在圆钢同一高度之间拉钢丝,测量钢丝在立柱侧平面各点距尺寸一致。否则调整达到要求。将对接焊缝点焊固定,再进行一次总长、托架标高的检查,随后进行正式焊接,用两人对称焊或加支撑。⑤立柱1m标高及划中心线。立柱对接后再立主上定1m的基准标高线,先检查立柱总长,用立柱最高一点往下拉长度,用红油漆标注1m标高线,立住四个面中心线拉出后,在上下底版侧面打上冲眼,用红油漆记好找正。⑷钢架组合:钢架分成前、中、后三片,依次在组合架上组装。①将对接好的立柱两根放在组合架上,放上钢架立注的位置线,并焊上限位角钢,测量立柱间尺寸,并使立柱尺寸比设计尺寸大4-6mm,作为焊接收缩量。②在组合横梁时,对立注合横梁的水平度要进行测量检查(可用水平仪或玻璃管水平仪检查)。③找正结束后,可将横梁同立柱之间加以点焊固定,重新复查各部分尺寸有无变动。如超差,再次...

1、当您付费下载文档后,您只拥有了使用权限,并不意味着购买了版权,文档只能用于自身使用,不得用于其他商业用途(如 [转卖]进行直接盈利或[编辑后售卖]进行间接盈利)。
2、本站所有内容均由合作方或网友上传,本站不对文档的完整性、权威性及其观点立场正确性做任何保证或承诺!文档内容仅供研究参考,付费前请自行鉴别。
3、如文档内容存在违规,或者侵犯商业秘密、侵犯著作权等,请点击“违规举报”。

碎片内容

热电厂35吨锅炉安装工程施工方案

您可能关注的文档

确认删除?
VIP
微信客服
  • 扫码咨询
会员Q群
  • 会员专属群点击这里加入QQ群
客服邮箱
回到顶部