电脑桌面
添加小米粒文库到电脑桌面
安装后可以在桌面快捷访问

某工程脚手架方案VIP专享VIP免费

某工程脚手架方案_第1页
1/42
某工程脚手架方案_第2页
2/42
某工程脚手架方案_第3页
3/42
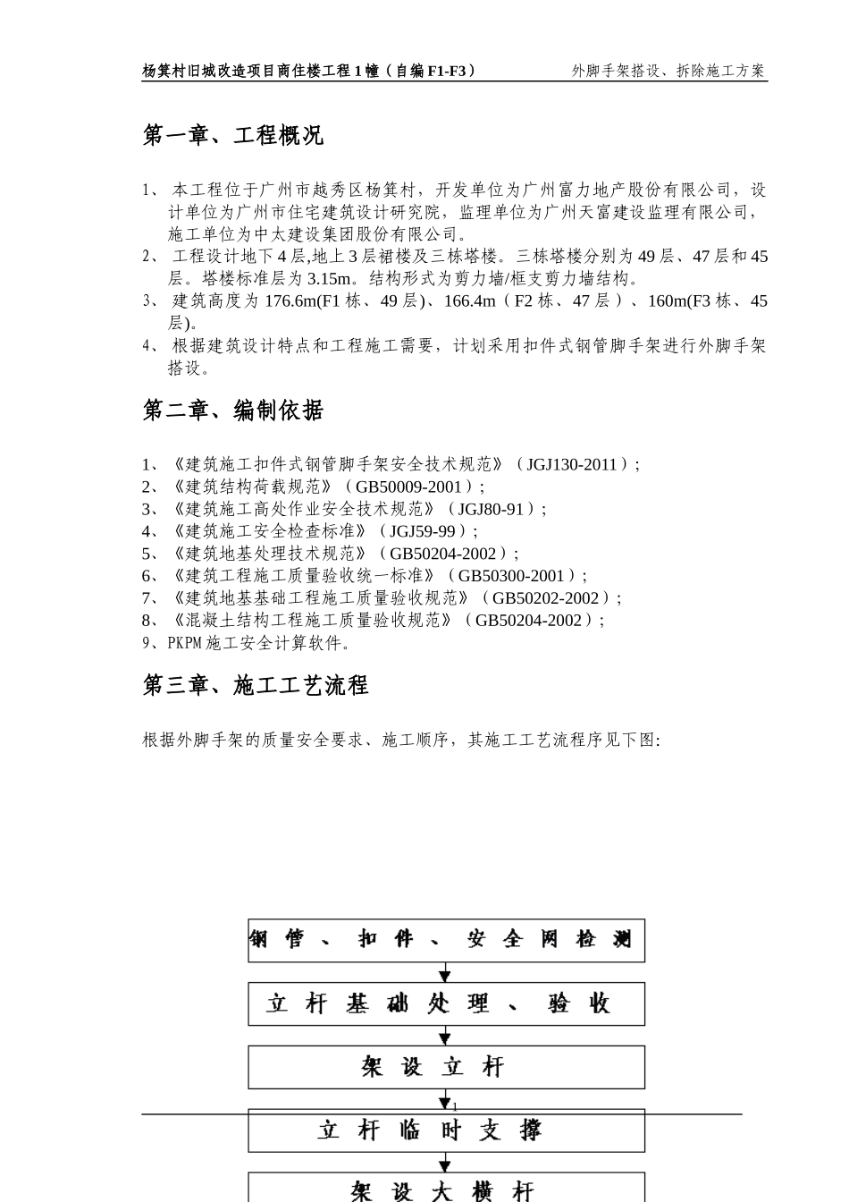
杨箕村旧城改造项目商住楼工程1幢(自编F1-F3)外脚手架搭设、拆除施工方案目录第一章、工程概况...........................................................................................1第二章、编制依据...........................................................................................1第三章、施工工艺流程...................................................................................1第四章、材料规格及质量要求.......................................................................3第五章、主要搭设方案及搭设图...................................................................4第六章、脚手架搭设施工方法.......................................................................6第七章、脚手架拆除施工方法.......................................................................7第八章、质量保证措施...................................................................................8第九章、安全保证措施...................................................................................9第十章、脚手架监测措施及应急预案.........................................................10第十一章、计算书.........................................................................................16杨箕村旧城改造项目商住楼工程1幢(自编F1-F3)外脚手架搭设、拆除施工方案第一章、工程概况1、本工程位于广州市越秀区杨箕村,开发单位为广州富力地产股份有限公司,设计单位为广州市住宅建筑设计研究院,监理单位为广州天富建设监理有限公司,施工单位为中太建设集团股份有限公司。2、工程设计地下4层,地上3层裙楼及三栋塔楼。三栋塔楼分别为49层、47层和45层。塔楼标准层为3.15m。结构形式为剪力墙/框支剪力墙结构。3、建筑高度为176.6m(F1栋、49层)、166.4m(F2栋、47层)、160m(F3栋、45层)。4、根据建筑设计特点和工程施工需要,计划采用扣件式钢管脚手架进行外脚手架搭设。第二章、编制依据1、《建筑施工扣件式钢管脚手架安全技术规范》(JGJ130-2011);2、《建筑结构荷载规范》(GB50009-2001);3、《建筑施工高处作业安全技术规范》(JGJ80-91);4、《建筑施工安全检查标准》(JGJ59-99);5、《建筑地基处理技术规范》(GB50204-2002);6、《建筑工程施工质量验收统一标准》(GB50300-2001);7、《建筑地基基础工程施工质量验收规范》(GB50202-2002);8、《混凝土结构工程施工质量验收规范》(GB50204-2002);9、PKPM施工安全计算软件。第三章、施工工艺流程根据外脚手架的质量安全要求、施工顺序,其施工工艺流程序见下图:1杨箕村旧城改造项目商住楼工程1幢(自编F1-F3)外脚手架搭设、拆除施工方案第四章、材料规格及质量要求1、主要材料规格和技术参数1)钢管:采用外径48mm,壁厚3.5mm的焊接钢管。抗弯强度205N/mm2。2)扣件:采用配套钢管扣件,质量符合GB15831-1995《钢管脚手架扣件》的规定。3)悬挑型钢:采用16#工字钢,规格为3m、4m、6m。4)脚手板:采用标准成品钢脚手板。5)安全网:采用国标密目式安全网。密目网要四证齐全,要有阻燃性能,其续燃、阴燃时间均不得大于4秒。要符合GB16909的规定。每10cm×10cm=100cm2的面积上,有2000个以上网目。网与架体牢固的连接在一起的系绳,其材质应符合GB16909的规定。6)卸荷钢丝绳:采用14#(6*19)钢丝绳。抗拉强度:1570MPa。7)卸荷吊环:用φ16钢筋吊环。采用拉伸性能好的圆钢。抗拉强度:250N/mm2。2、材料的质量要求所有材料必须按照《建筑施工扣件式钢管脚手架安全技术规范》(JGJ130-2001)和《钢管脚手架扣件》(GB15831-1995)相应规定,检测合格后再用于工程。其技术参数须符合本章第1条所叙述的要求。2第3页共43页编号:时间:2021年x月x日书山有路勤为径,学海无涯苦作舟页码:第3页共43页第五章、主要搭设方案及搭设图一、搭设方案图见附图。二、脚手架安全关键控制:分段悬挑、卸荷和连墙件布置方案1、分...

1、当您付费下载文档后,您只拥有了使用权限,并不意味着购买了版权,文档只能用于自身使用,不得用于其他商业用途(如 [转卖]进行直接盈利或[编辑后售卖]进行间接盈利)。
2、本站所有内容均由合作方或网友上传,本站不对文档的完整性、权威性及其观点立场正确性做任何保证或承诺!文档内容仅供研究参考,付费前请自行鉴别。
3、如文档内容存在违规,或者侵犯商业秘密、侵犯著作权等,请点击“违规举报”。

碎片内容

某工程脚手架方案

确认删除?
VIP
微信客服
  • 扫码咨询
会员Q群
  • 会员专属群点击这里加入QQ群
客服邮箱
回到顶部