电脑桌面
添加小米粒文库到电脑桌面
安装后可以在桌面快捷访问

第十章主要经济业务事项的账务处理VIP免费

第十章主要经济业务事项的账务处理_第1页
1/35
第十章主要经济业务事项的账务处理_第2页
2/35
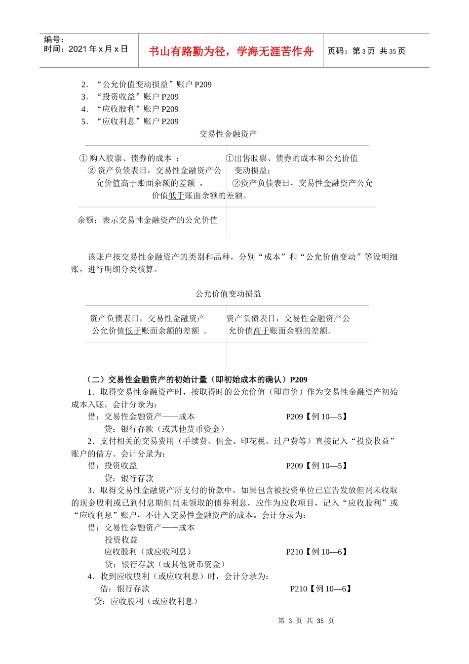
第十章主要经济业务事项的账务处理_第3页
3/35
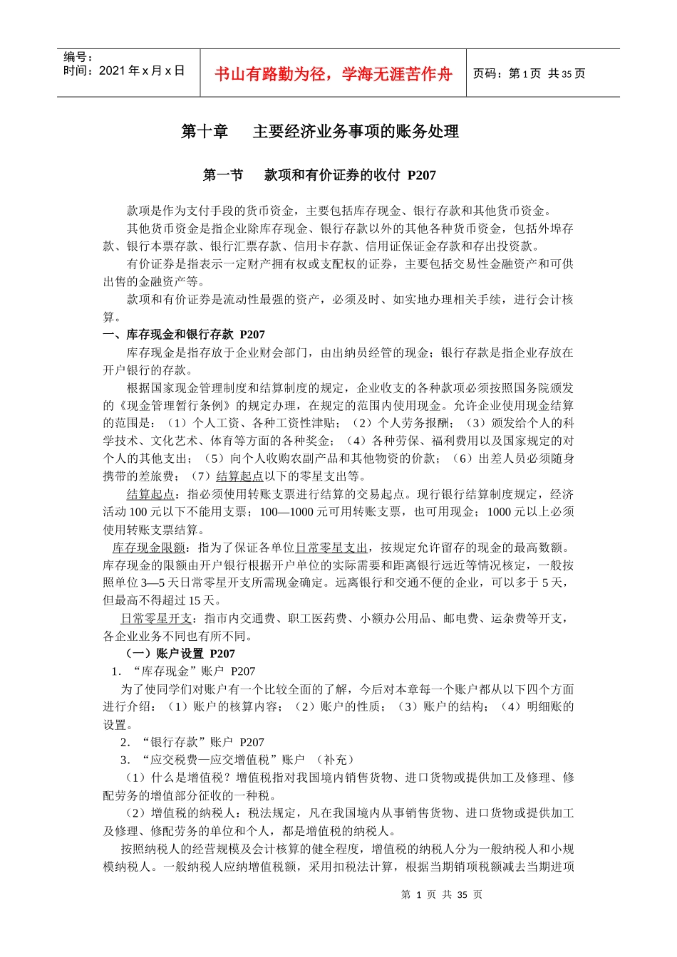
第1页共35页编号:时间:2021年x月x日书山有路勤为径,学海无涯苦作舟页码:第1页共35页第十章主要经济业务事项的账务处理第一节款项和有价证券的收付P207款项是作为支付手段的货币资金,主要包括库存现金、银行存款和其他货币资金。其他货币资金是指企业除库存现金、银行存款以外的其他各种货币资金,包括外埠存款、银行本票存款、银行汇票存款、信用卡存款、信用证保证金存款和存出投资款。有价证券是指表示一定财产拥有权或支配权的证券,主要包括交易性金融资产和可供出售的金融资产等。款项和有价证券是流动性最强的资产,必须及时、如实地办理相关手续,进行会计核算。一、库存现金和银行存款P207库存现金是指存放于企业财会部门,由出纳员经管的现金;银行存款是指企业存放在开户银行的存款。根据国家现金管理制度和结算制度的规定,企业收支的各种款项必须按照国务院颁发的《现金管理暂行条例》的规定办理,在规定的范围内使用现金。允许企业使用现金结算的范围是:(1)个人工资、各种工资性津贴;(2)个人劳务报酬;(3)颁发给个人的科学技术、文化艺术、体育等方面的各种奖金;(4)各种劳保、福利费用以及国家规定的对个人的其他支出;(5)向个人收购农副产品和其他物资的价款;(6)出差人员必须随身携带的差旅费;(7)结算起点以下的零星支出等。结算起点:指必须使用转账支票进行结算的交易起点。现行银行结算制度规定,经济活动100元以下不能用支票;100—1000元可用转账支票,也可用现金;1000元以上必须使用转账支票结算。库存现金限额:指为了保证各单位日常零星支出,按规定允许留存的现金的最高数额。库存现金的限额由开户银行根据开户单位的实际需要和距离银行远近等情况核定,一般按照单位3—5天日常零星开支所需现金确定。远离银行和交通不便的企业,可以多于5天,但最高不得超过15天。日常零星开支:指市内交通费、职工医药费、小额办公用品、邮电费、运杂费等开支,各企业业务不同也有所不同。(一)账户设置P2071.“库存现金”账户P207为了使同学们对账户有一个比较全面的了解,今后对本章每一个账户都从以下四个方面进行介绍:(1)账户的核算内容;(2)账户的性质;(3)账户的结构;(4)明细账的设置。2.“银行存款”账户P2073.“应交税费—应交增值税”账户(补充)(1)什么是增值税?增值税指对我国境内销售货物、进口货物或提供加工及修理、修配劳务的增值部分征收的一种税。(2)增值税的纳税人:税法规定,凡在我国境内从事销售货物、进口货物或提供加工及修理、修配劳务的单位和个人,都是增值税的纳税人。按照纳税人的经营规模及会计核算的健全程度,增值税的纳税人分为一般纳税人和小规模纳税人。一般纳税人应纳增值税额,采用扣税法计算,根据当期销项税额减去当期进项第2页共35页第1页共35页编号:时间:2021年x月x日书山有路勤为径,学海无涯苦作舟页码:第2页共35页税额计算确定;小规模纳税人应纳增值税额,采取简便征收办法,按照不含税的销售额和规定的征收率计算确定。(3)一般纳税人增值税税率:分为基本税率(17%)、低税率(13%)和零税率。(4)“应交税费—应交增值税”账户核算内容应交税费——应交增值税①进项税额①销项税额②已交税金②出口退税③转出未交增值税③进项税额转出④转出多交增值税余额:表示尚未抵扣的进项增值税额进项税额:记录企业购进货物或接受应税劳务所支付的,准予从销项税额中抵扣的增值税额。(当期进项税额=当期购货或接受应税劳务价格×适用税率)。销项税额:记录企业销售货物或提供应税劳务而收取的增值税额。(当期销项税额=当期销售货物或提供应税劳务价格×适用税率)。进项税额转出:记录企业购进的货物发生非常损失,以及将购进货物改变用途(如在建工程等领用原材料),因而不应该从销项税额中抵扣,按规定转出的进项税额。(二)现金和银行存款的账务处理P2081.开出现金支票,从银行提取现金。借:库存现金×××贷:银行存款×××P208【例10—1】2.开出转账支票,支付业务招待费。借:管理费用×××贷:银行存款×××P208【例10—2】3.销售产品,款项收到存入银...

1、当您付费下载文档后,您只拥有了使用权限,并不意味着购买了版权,文档只能用于自身使用,不得用于其他商业用途(如 [转卖]进行直接盈利或[编辑后售卖]进行间接盈利)。
2、本站所有内容均由合作方或网友上传,本站不对文档的完整性、权威性及其观点立场正确性做任何保证或承诺!文档内容仅供研究参考,付费前请自行鉴别。
3、如文档内容存在违规,或者侵犯商业秘密、侵犯著作权等,请点击“违规举报”。

碎片内容

第十章主要经济业务事项的账务处理

精华资料店+ 关注
实名认证
内容提供者

大量教育教学资料

确认删除?
VIP
微信客服
  • 扫码咨询
会员Q群
  • 会员专属群点击这里加入QQ群
客服邮箱
回到顶部