电脑桌面
添加小米粒文库到电脑桌面
安装后可以在桌面快捷访问

化工厂培训方案VIP免费

化工厂培训方案_第1页
1/20
化工厂培训方案_第2页
2/20
化工厂培训方案_第3页
3/20
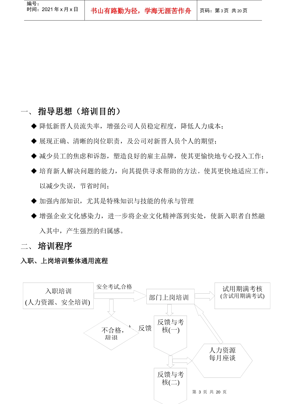
第1页共20页编号:时间:2021年x月x日书山有路勤为径,学海无涯苦作舟页码:第1页共20页XX化工厂有限公司文件编号HR/S/002版本V.0拟制部门人力资源部生效日期2005/09/01文件类别标准页码共16页,第1页入职及上岗培训通用方案编制核签批准第2页共20页第1页共20页编号:时间:2021年x月x日书山有路勤为径,学海无涯苦作舟页码:第2页共20页柯文伯汤滨田庆先入职、上岗培训通用方案目录一、指导思想(培训目的)二、培训程序三、培训内容(课程表、内容清单、上岗培训具体流程)四、培训反馈与评估考核(入职培训质量评估表、新晋人员教育成果检测表(一、二、三))五、培训教材六、相关部门/人员的职责七、入职、上岗培训项目实施方案八、附表:《上岗培训跟进表》、《部门实习报告》第3页共20页第2页共20页编号:时间:2021年x月x日书山有路勤为径,学海无涯苦作舟页码:第3页共20页一、指导思想(培训目的)◆降低新晋人员流失率,增强公司人员稳定程度,降低人力成本;◆展现正确、清晰的岗位职责,及公司对新晋人员个人的期望;◆减少员工的焦虑和诉怨,塑造良好的雇主品牌,使其更愉快地专心投入工作;◆培育新人解决问题的能力,向其提供寻求帮助的方法,使其更快地适应工作,以减少失误,节省时间;◆加强内部知识,尤其是特殊知识与技能的传承与管理◆增强企业文化感染力,进一步将企业文化精神落到实处,使新入职者自然融入其中,产生强烈的归属感。二、培训程序入职、上岗培训整体通用流程安全考试,合格检讨、反馈入职培训(人力资源、安全培训)不合格,辞退部门上岗培训反馈与考核(一)试用期满考核(含试用期满考试)反馈与考核(二)人力资源每月座谈第4页共20页第3页共20页编号:时间:2021年x月x日书山有路勤为径,学海无涯苦作舟页码:第4页共20页入职培训安排及其流程普通员工/职员入职培训课程安排表时间安排课程主题培训讲师备注第一天9:00~9:50入职培训教材·历史篇培训专员教材编制责任人:同左10:00~10:50国家安全法规要点,公司安全管理规定、环境政策安全主任11:00~11:5011:50~13:30用餐、午休负责人:安全主任13:30~14:20公司主要产品认知,主要机械、工艺流程简介(含现场参观)安全主任教材编制责任人:同左14:30~15:30公司常用危险化学品的认知与使用,劳动保护措施15:40~16:20灭火器材的识别与使用方法16:30~17:00公司内外环境介绍培训专员17:00~17:30安排宿舍、用餐地点:招聘室第二天8:40~9:10入职培训教材·业务、职能篇培训专员9:15~10:00公司标志、商标及其内涵教材编制负责人:同左10:10~11:00入职培训教材·规章制度篇11:10~12:105S、ISO、TS管理体系基础知12:10~13:30用餐、午休自行负责13:30~14:30工业安全书面考试安全主任反馈与考核(三)第5页共20页第4页共20页编号:时间:2021年x月x日书山有路勤为径,学海无涯苦作舟页码:第5页共20页14:40~15:30公司目标、使命、精神理念培训专员教材编制:培训15:40~16:30公司目标、使命、精神理念16:30~17:30员工提问,领工衣、到部门报到(安排第二天上班时间)注:1、关联资料:《新晋员工培训内容清单》、《新晋员工培训教育成果检测表》。2、培训后发放公司主要政策文件影印资料及安全基本知识等资料(条件成熟时,以《员工手册》代之),供其在15天内熟悉。3、在试用期满时,再开展“处事细节、职场礼仪”、职业生涯规划等HR课题。4、从本公司辞职后重新入职的员工按新晋员工对待,也必须参加入职培训。管理实习生入职培训课程表时间安排课程主题培训讲师备注第一天9:00~10:50安排宿舍、公司内部环境熟悉培训专员教材编制责任人:同左11:00~11:50成为企业人(认识职场、心态调适)HR经理11:50~13:30用餐、午休13:30~14:10入职培训教材·历史篇培训专员14:15~14:55入职培训教材·业务、职能篇15:00~16:50公司目标、使命、精神理念(一)16:00~17:00公司目标、使命、精神理念(二)17:00~17:30公司标志、商标及其内涵晚18:30~20:30熟悉公司外部环境第二8:45~9:25公司主要产品认知,主要机械、工艺流程简介(含现场参观)安全主任第6页共20页第5页共20页编号:时间:2021年x月x日书山有路勤为径,学海无涯苦作舟页码:第6页...

1、当您付费下载文档后,您只拥有了使用权限,并不意味着购买了版权,文档只能用于自身使用,不得用于其他商业用途(如 [转卖]进行直接盈利或[编辑后售卖]进行间接盈利)。
2、本站所有内容均由合作方或网友上传,本站不对文档的完整性、权威性及其观点立场正确性做任何保证或承诺!文档内容仅供研究参考,付费前请自行鉴别。
3、如文档内容存在违规,或者侵犯商业秘密、侵犯著作权等,请点击“违规举报”。

碎片内容

化工厂培训方案

您可能关注的文档

确认删除?
VIP
微信客服
  • 扫码咨询
会员Q群
  • 会员专属群点击这里加入QQ群
客服邮箱
回到顶部