电脑桌面
添加小米粒文库到电脑桌面
安装后可以在桌面快捷访问

高二地理8.2 土地资源开发与商品粮基地的建设 教案 人教版VIP免费

高二地理8.2 土地资源开发与商品粮基地的建设 教案 人教版_第1页
1/4
高二地理8.2 土地资源开发与商品粮基地的建设 教案 人教版_第2页
2/4
高二地理8.2 土地资源开发与商品粮基地的建设 教案 人教版_第3页
3/4
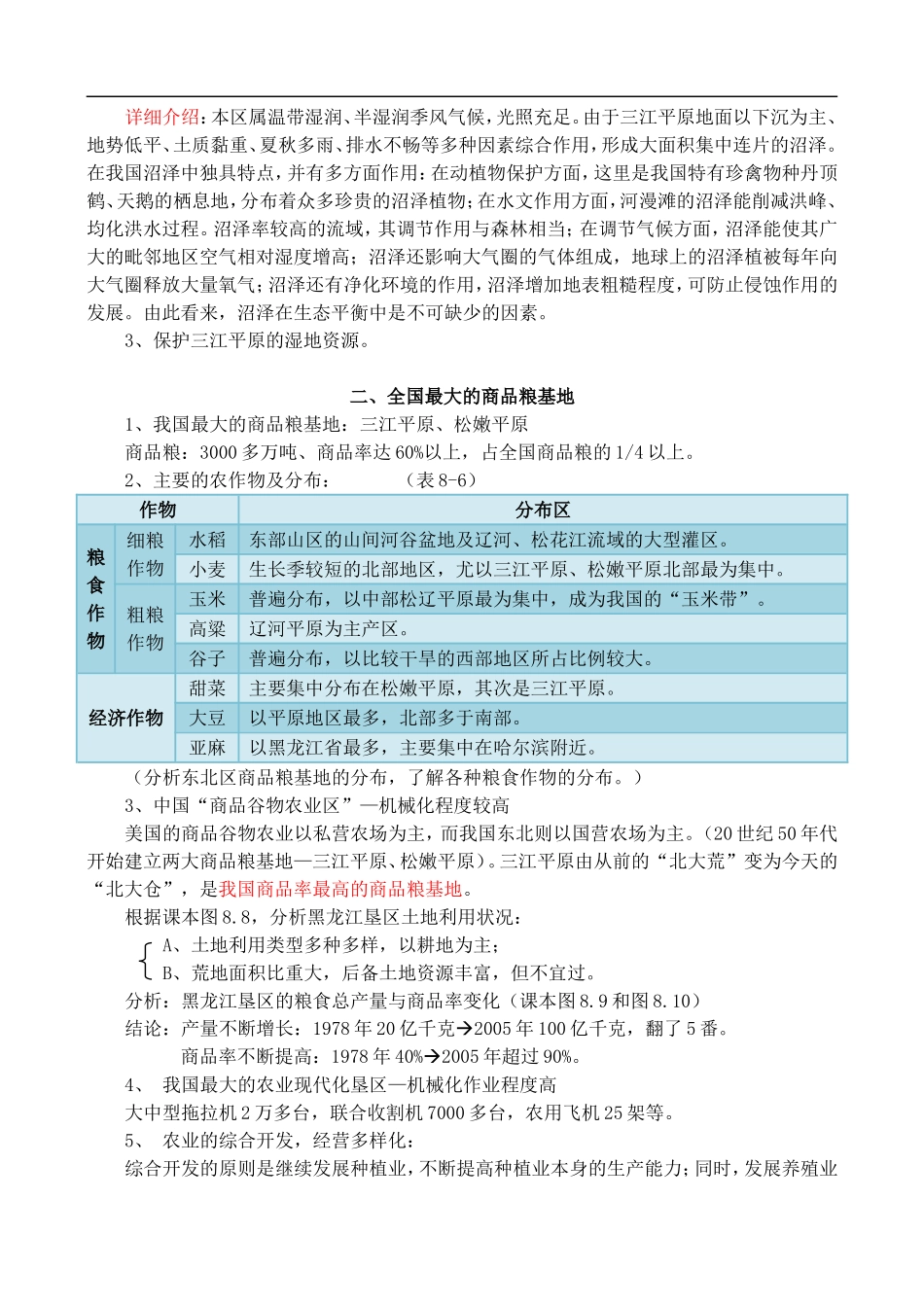
高中地理8.2土地资源开发与商品粮基地的建设教案人教版课时安排:1课时教学目的:1、了解东北区土地开发利用中出现的问题和解决的方法,理解合理开发利用土地资源是搞好商品粮基地建设的基础。2、了解东北区商品粮基地的建设、生产和作物分布等基本情况,理解农业基地的综合开发是东北区农业基地的发展方向。3、理解土地资源开发与商品粮基地建设是东北区发挥区域资源优势,进行国土开发与整治核心问题。教学重点、难点:土地资源开发与商品粮基地的建设是东北区发挥区域资源优势,进行国土资源开发与整治的核心问题。教具准备:多媒体教室、有关课件等教学方法:综合分析法、图示法、讲述法教学过程:一、土地资源的开发与保护黑土和沼泽土是东北地区有机质含量较高、生产潜力较大的两种土壤,做好黑土和沼泽土的整治工作,关系到东北地区农业能否可持续发展。(一)黑土的利用黑土是生长着茂盛的草甸植被下的土壤,它是世界最肥沃的土壤,黑土地在世界上仅有三大块:东北平原,乌克兰大平原和美国密西西比河流域,它们在开发过程中也曾经受到过风蚀、水土流失影响;我国的黑土目前绝大部分已被垦为耕地,由于过度开垦,施肥较少,耕作管理不善,引起土壤冲刷,黑土层日渐变薄。1、黑土冲刷是导致土壤肥力下降的重要原因之一。2、黑土的合理利用主要在于水土保持和培肥土壤。水土保持措施:A、坡面治理:坡度在1.5°~4°之间的耕地水土流失较轻,可实行改垄;坡度大于4°的耕地有中度、强度水土流失,可修梯田;B、沟壑治理。黑土区南部由于开垦较早,侵蚀较重,应修筑沟头埂、塘坝;C、植树造林。在坡度较大,水土流失严重地区,要保留天然林或营造人工林。培肥措施:增施有机物料,其中包括施有机肥、草肥、秸秆还田。3、秸秆还田是近年来保持和提高黑土肥力最有效的办法。(二)沼泽的保护1、东北沼泽的分布情况:三江平原是由黑龙江、松花江和乌苏里江冲积而成的低平原,是中国面积最大的沼泽分布区(湿地)。2、湿地的功能:①陆地生态系统的一个重要组成部分,它是蓄水池,也是水源地;②调节气候、保护和改善生态环境、保护生物多样性起重要作用;(丹顶鹤、天鹅等的栖息地、沼泽植物资源)详细介绍:本区属温带湿润、半湿润季风气候,光照充足。由于三江平原地面以下沉为主、地势低平、土质黏重、夏秋多雨、排水不畅等多种因素综合作用,形成大面积集中连片的沼泽。在我国沼泽中独具特点,并有多方面作用:在动植物保护方面,这里是我国特有珍禽物种丹顶鹤、天鹅的栖息地,分布着众多珍贵的沼泽植物;在水文作用方面,河漫滩的沼泽能削减洪峰、均化洪水过程。沼泽率较高的流域,其调节作用与森林相当;在调节气候方面,沼泽能使其广大的毗邻地区空气相对湿度增高;沼泽还影响大气圈的气体组成,地球上的沼泽植被每年向大气圈释放大量氧气;沼泽还有净化环境的作用,沼泽增加地表粗糙程度,可防止侵蚀作用的发展。由此看来,沼泽在生态平衡中是不可缺少的因素。3、保护三江平原的湿地资源。二、全国最大的商品粮基地1、我国最大的商品粮基地:三江平原、松嫩平原商品粮:3000多万吨、商品率达60%以上,占全国商品粮的1/4以上。2、主要的农作物及分布:(表8-6)作物分布区粮食作物细粮作物水稻东部山区的山间河谷盆地及辽河、松花江流域的大型灌区。小麦生长季较短的北部地区,尤以三江平原、松嫩平原北部最为集中。粗粮作物玉米普遍分布,以中部松辽平原最为集中,成为我国的“玉米带”。高粱辽河平原为主产区。谷子普遍分布,以比较干旱的西部地区所占比例较大。经济作物甜菜主要集中分布在松嫩平原,其次是三江平原。大豆以平原地区最多,北部多于南部。亚麻以黑龙江省最多,主要集中在哈尔滨附近。(分析东北区商品粮基地的分布,了解各种粮食作物的分布。)3、中国“商品谷物农业区”—机械化程度较高美国的商品谷物农业以私营农场为主,而我国东北则以国营农场为主。(20世纪50年代开始建立两大商品粮基地—三江平原、松嫩平原)。三江平原由从前的“北大荒”变为今天的“北大仓”,是我国商品率最高的商品粮基地。根据课本图8.8,分析黑龙江垦区土地利用状况:A、土...

1、当您付费下载文档后,您只拥有了使用权限,并不意味着购买了版权,文档只能用于自身使用,不得用于其他商业用途(如 [转卖]进行直接盈利或[编辑后售卖]进行间接盈利)。
2、本站所有内容均由合作方或网友上传,本站不对文档的完整性、权威性及其观点立场正确性做任何保证或承诺!文档内容仅供研究参考,付费前请自行鉴别。
3、如文档内容存在违规,或者侵犯商业秘密、侵犯著作权等,请点击“违规举报”。

碎片内容

高二地理8.2 土地资源开发与商品粮基地的建设 教案 人教版

您可能关注的文档

;绿洲书城+ 关注
实名认证
内容提供者

从事历史教学,热爱教育,高度负责。

确认删除?
VIP
微信客服
  • 扫码咨询
会员Q群
  • 会员专属群点击这里加入QQ群
客服邮箱
回到顶部