电脑桌面
添加小米粒文库到电脑桌面
安装后可以在桌面快捷访问

备课资料(第二节 气压带和风带)VIP免费

备课资料(第二节 气压带和风带)_第1页
1/13
备课资料(第二节 气压带和风带)_第2页
2/13
备课资料(第二节 气压带和风带)_第3页
3/13
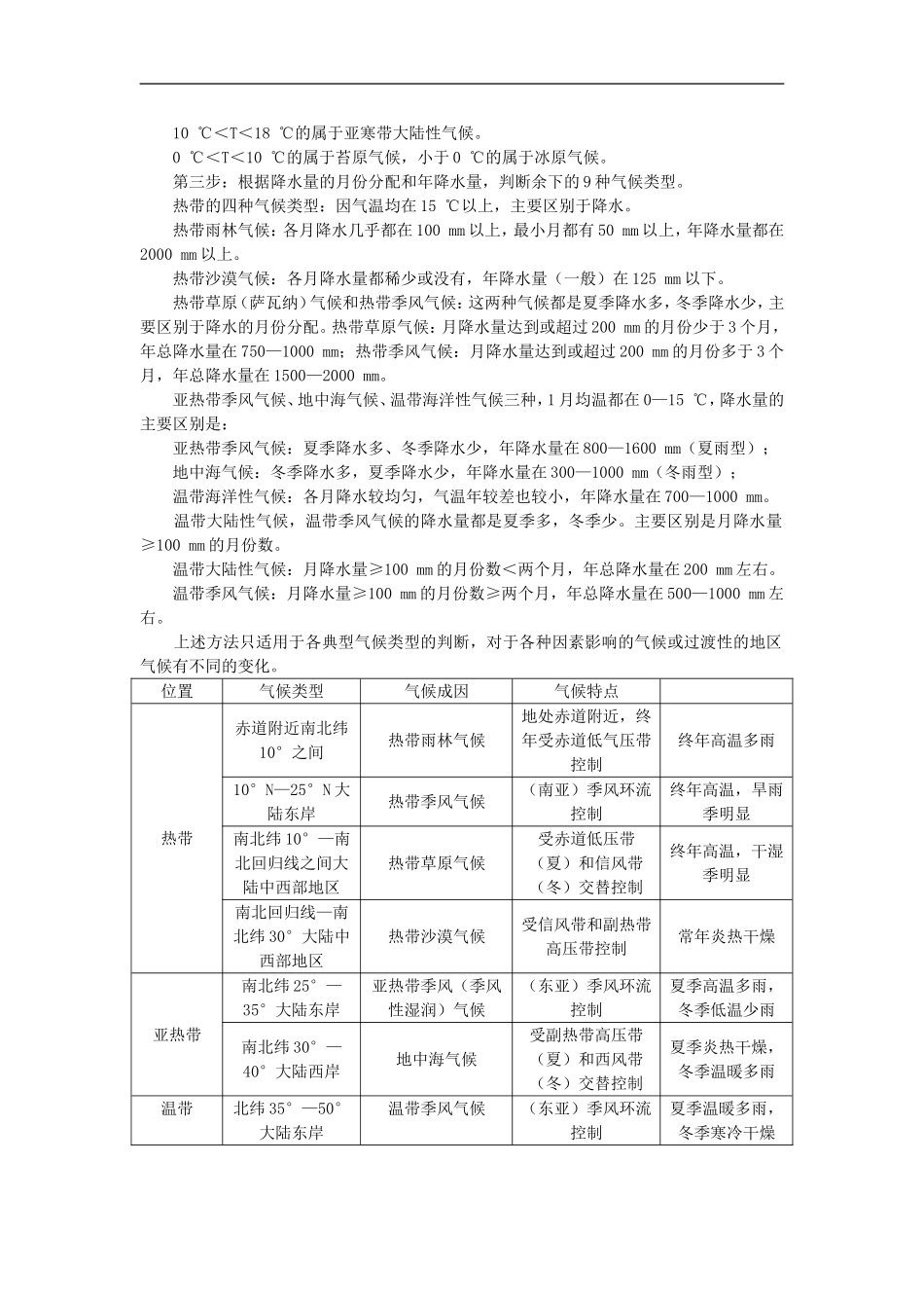
备课资料一、世界气候的分布有什么规律?它的成因是什么?世界气候的分布规律,直接表现在各气候类型的排列组合上。一般可分为纬度地带性、非纬度地带性和垂直地带性三方面。(1)纬度地带性。这是世界气候分布的基本规律。它是地带性因素造成的,即由太阳光热在地球表面的不均衡分布引起的热力差异和由此产生的全球性气压带、风带及其季节移动,而导致各气候类型普遍具有按纬度更替的趋向。地球表面被划分为五个基本气候带,它是按得到太阳光热的多少来分的,以回归线和极圈为界线,这就是通常所说的纬度带。另外,以最热月平均温度10℃等温线和最冷月平均气温18℃等温线作为划分寒、温、热三带的界线,这种气候带,称之为温度带。基本上也是按纬度划分,沿纬向伸展的。气候的纬度地带性,在大陆的低纬和高纬地带表现得尤为明显,因为这两个纬度地带,冷与暖的矛盾处于比较稳定有常的状态。前者接受的太阳光热多,暖空气是矛盾的主要方面,全年高温,长夏无冬;后者接受的太阳光热少,冷空气是矛盾的主要方面,全年低温,长冬无夏。因而在这两个纬度地带,各气候类型都按纬度南北更替,多呈带状分布,有的甚至横跨大陆东西。例如:在低纬度地带,在各大陆的赤道两侧是赤道多雨气候;在赤道多雨气候区的两侧,是热带干湿季气候;从热带干湿季气候区向外,大致在南、北回归线两侧的大陆内部直到大陆西岸,属热带干旱与半干旱气候。高纬度地带的极地冰原气候、极地长寒气候和亚寒带大陆性气候等,都是体现纬度地带性较显著的气候类型。从各大陆来说,非洲气候纬度地带性最为突出。因为它的轮廓较之其他大陆单一,地面起伏不大,而且主要位于低纬热带地区,其气候类型按纬度更替,排列近乎对称。亚欧大陆和北美大陆北部地处高纬,陆地宽广,气候纬度地带性也表现明显,各气候类型从北向南依次更替,特别是极地长寒气候和亚寒带大陆性气候均呈带状分布,横贯大陆东西。(2)非纬度地带性。由于海陆分布、洋流、地形等非地带性因素的作用,不同程度地破坏了气候的纬度地带性,使同一纬度地带的气候,出现西岸、内陆和东岸的差异,由不同地形条件引起的地区差异,以及海洋性气候和大陆性气候的差异。尤其是在中纬度地区最为明显,因为中纬地区,冷暖空气经常处于斗争转化状态,气温、降水等季节变化和非周期变化都十分明显。北半球中纬地区陆地面积特别宽广,因此海洋性气候与大陆性气候对比显著,大陆性气候尤为明显,大陆东西岸产生有规律的差异。在中纬地带各大陆西岸,都以温带海洋性气候—地中海气候—热带干旱气候的次序更替,并在高纬地带与亚寒带大陆性气候相接,在低纬地带与热带干湿季气候相连。在大陆东岸相应地区,亚欧大陆东部为温带季风气候、亚热带季风气候和热带季风气候。北美大陆由于面积较亚欧大陆小,冬夏海陆热力差异不如亚欧大陆强烈,海陆间季风环流不如亚欧大陆明显,因而北美大陆东岸的气候类型相应为温带大陆性湿润气候、亚热带湿润气候和热带海洋性气候。至于南半球,大陆面积不广,南美大陆向温带纬度紧缩,非洲和澳大利亚大陆又没有南伸到南纬40°以南的陆地,所以大陆东岸不出现季风型气候,气候类型构成不完整,分布也较局限。在中纬远离海洋的广大内陆地区,终年为极地大陆气团和热带大陆气团所控制,具有典型的大陆性气候特征。按所处纬度高低,分属温带大陆性干旱半干旱气候和亚热带大陆性干旱半干旱气候。(3)气候的垂直地带性。高耸庞大的山地,在气候上表现出独特的垂直地带性。其高度变化如同纬度变化,但山地垂直气候带与水平纬度带在成因上和具体特征上,并不完全相同,山地垂直分带的多寡和顺序,主要取决于山地的高度和所处的纬度。有足够高度的赤道地区的高山,具备有最完整、复杂的垂直分带图谱,而高纬苔原地带的高山,垂直分带的图谱最为简单。另外,处于同一纬度地带的山地,距海远近或坡向不同,其垂直分带的开端和顺序也有极大差异。二、海陆分布对气候的影响海洋占地球总面积的71%,陆地仅占29%,所以海陆差异是下垫面最大和最基本的差异。海洋和大陆由于物理性质不同,在同样的辐射之下,它们的增温和冷却有着很大的差异。冬季,大...

1、当您付费下载文档后,您只拥有了使用权限,并不意味着购买了版权,文档只能用于自身使用,不得用于其他商业用途(如 [转卖]进行直接盈利或[编辑后售卖]进行间接盈利)。
2、本站所有内容均由合作方或网友上传,本站不对文档的完整性、权威性及其观点立场正确性做任何保证或承诺!文档内容仅供研究参考,付费前请自行鉴别。
3、如文档内容存在违规,或者侵犯商业秘密、侵犯著作权等,请点击“违规举报”。

碎片内容

备课资料(第二节 气压带和风带)

您可能关注的文档

确认删除?
VIP
微信客服
  • 扫码咨询
会员Q群
  • 会员专属群点击这里加入QQ群
客服邮箱
回到顶部