电脑桌面
添加小米粒文库到电脑桌面
安装后可以在桌面快捷访问

【房地产精品资料】财富广场商业规划报告书VIP免费

【房地产精品资料】财富广场商业规划报告书_第1页
1/23
【房地产精品资料】财富广场商业规划报告书_第2页
2/23
【房地产精品资料】财富广场商业规划报告书_第3页
3/23
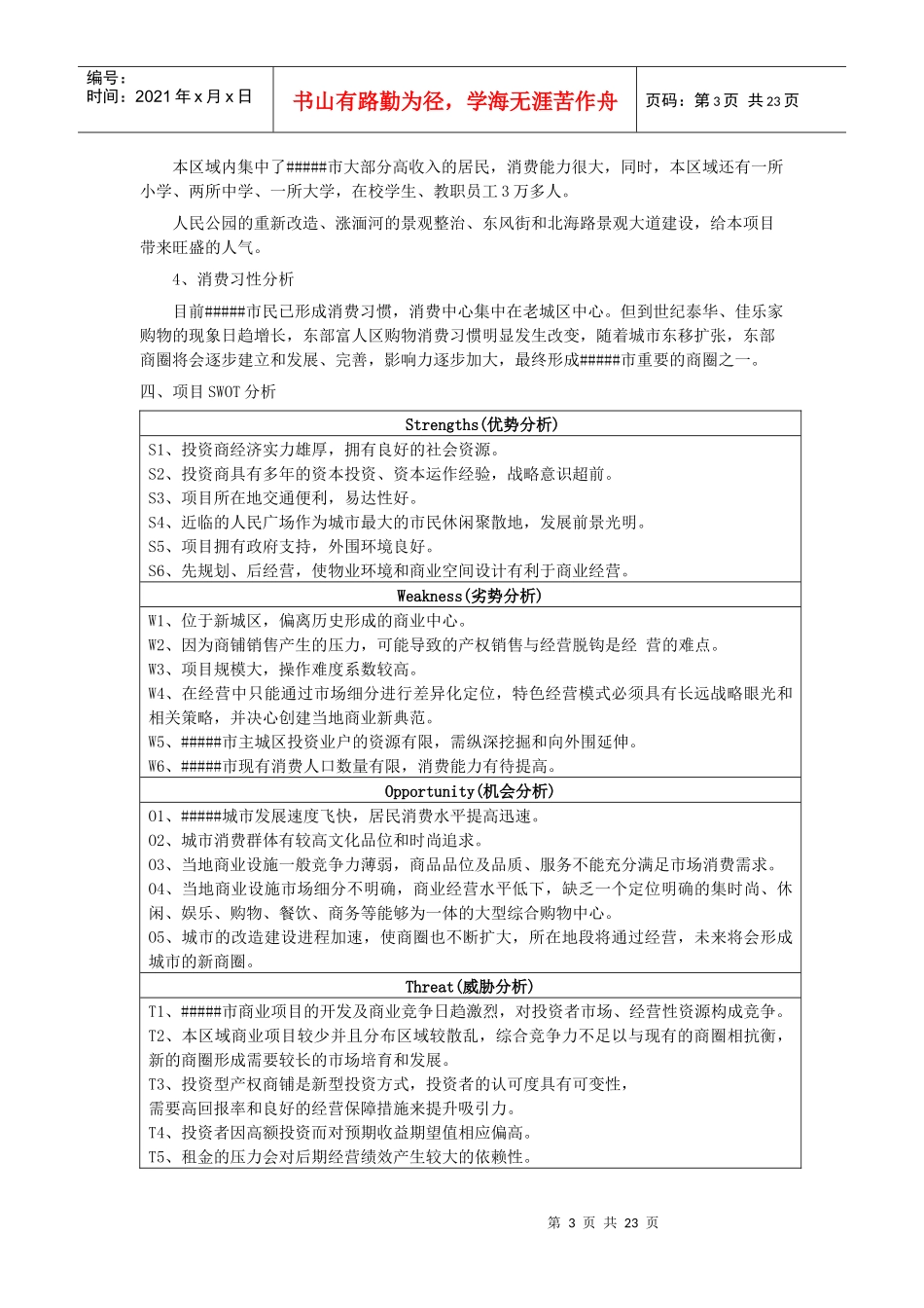
第1页共23页编号:时间:2021年x月x日书山有路勤为径,学海无涯苦作舟页码:第1页共23页#####广场商业规划报告书第一部分前言#####房地产开发有限公司开发建设的“#####广场”位于山东省#####市胜利东街与北海路交叉口西南角。该项目东临北海路,南靠涨湎河,北接胜利东街,西临人民保险大楼;东北与#####市政府大楼隔街相望,处于#####市新、旧城交界地带。#####房地产开发有限公司在取得该地块的开发与使用权后,对市场进行充分预测,确定该地块建设商业地产的战略定位。#####地产公司尊重中国商业地产的发展现状与规律,既看重地产开发的短期投资回报,也同样注重商业地产项目的长远发展与长期经济效益。如此超前的商业地产运作理念为本项目的成功运作奠定了稳固的基石。#####公司遵循社会化大分工原则,在项目运作之初,聘请###########房地产顾问机构进行了详尽的市场调查,得出了较为准确的市场调查数据。我公司#####广场项目小组自本月20日入驻,以#####公司提供的调查数据为依据,从宏观角度对#####市的经济、政治、文化、历史等方面进行了初步了解,后经工作小组人员亲自进行全面、深入的商业市场调查,比较充分地了解#####市商业地产开发和商业发展现状。目前,“#####广场”项目急需确定建筑设计方案、规划方案。对商业地产项目来说,项目定位是确定建筑设计方案、规划方案的前提条件。我公司将用专业、细致、负责的态度对该项目运作进行科学论证、准确定位,充分把握该项目的发展趋势、发展规律,以保证项目顺利建设!本报告书,着重对项目进行SWOT分析,对项目定位、业态组合和分布、项目主题进行规划,并提出我们的观点和建议。第二部分项目可行性研究购物中心开发的先决条件是要具备一定的经济基础、物质条件和运营管理能力。在项目立地规划初期必须对其进行可行性研究,确定项目的位置、地段、区位、承租户组成和金融投资来源,使购物中心在未来的投资、经营、市场和效益上获得成功。项目可行性研究需要对项目所在区域进行基础资料的调查和统计,特别是购买力调查、分析人口、收入、流通状况和购买方式等方面的变化趋势和规律;需要对本区域内现有商业设施的数量、规模、地点、承租户组成和经营状况进行调查和研究,判断本项目具有的潜在市场,确定本项目的定位,以此作为项目开发决策的依据。前期###########房地产顾问公司已做了大量而细致的市调工作,并对获取的各种基础资料作了专业的技术分析,我们在此基础上,结合购物中心运营的基本规律,从正反方面、长期与短期影响方面分析#####市宏观经济概况、城市发展规划和本项目区位的交通、人口状况等因素,作出本项目SWOT分析。一、#####市宏观经济概况1、国民经济保持较快增长。据初步统计,2003年全年国内生产总值为1030亿元。按可比价格计算,比上年增长15.1%。一、二、三产业分别增长5.5%、20.4%和12%。全年粮食总产量293万吨,比上年增长12.8%,肉类、水产品产量分别增长3.3%和5%。规模以上工业实现增加值335.4亿元,增长27%。服务业发展势头良好,邮政、电信业务总量分别增长12%和15%,旅游收入增长5%。第2页共23页第1页共23页编号:时间:2021年x月x日书山有路勤为径,学海无涯苦作舟页码:第2页共23页2、城市居民生活水平稳步提升。2003年全年城市居民消费价格总水平比上年增长0.1%。城市居民人均可支配收入8317元,增长10.3%。城乡居民储蓄存款继续增加,年末全市城乡居民储蓄存款余额607亿元,增长13.2%。消费预期回升,全年城市居民人均消费性支出比上年增长8.6%。3、基础设施建设投资力度加大。2003年全社会固定资产投资完成517亿元,比上年增长86.5%,其中国有及其它投资275.5亿元,增长93.1%。其中房地产开发投资37.1亿元,增长81.7%。总投资1000万元以上的项目1912个,其中过亿元的191个,#####电厂二期工程等一批重点项目取得重大进展。4、消费市场稳中趋旺,2003年全市实现社会消费品零售总额344.6亿元,增长14.8%,居民消费价格上涨0.5%。二、城市发展规划2004年#####市政府工作报告中指出,要加快城市建设,提高城市综合竞争力。按照“贯通轴线、完善外环、拓展出口、提升干道”的要求,以北海...

1、当您付费下载文档后,您只拥有了使用权限,并不意味着购买了版权,文档只能用于自身使用,不得用于其他商业用途(如 [转卖]进行直接盈利或[编辑后售卖]进行间接盈利)。
2、本站所有内容均由合作方或网友上传,本站不对文档的完整性、权威性及其观点立场正确性做任何保证或承诺!文档内容仅供研究参考,付费前请自行鉴别。
3、如文档内容存在违规,或者侵犯商业秘密、侵犯著作权等,请点击“违规举报”。

碎片内容

【房地产精品资料】财富广场商业规划报告书

您可能关注的文档

确认删除?
VIP
微信客服
  • 扫码咨询
会员Q群
  • 会员专属群点击这里加入QQ群
客服邮箱
回到顶部