电脑桌面
添加小米粒文库到电脑桌面
安装后可以在桌面快捷访问

【房地产精品文档】1使用与态度研究VIP免费

【房地产精品文档】1使用与态度研究_第1页
1/59
【房地产精品文档】1使用与态度研究_第2页
2/59
【房地产精品文档】1使用与态度研究_第3页
3/59
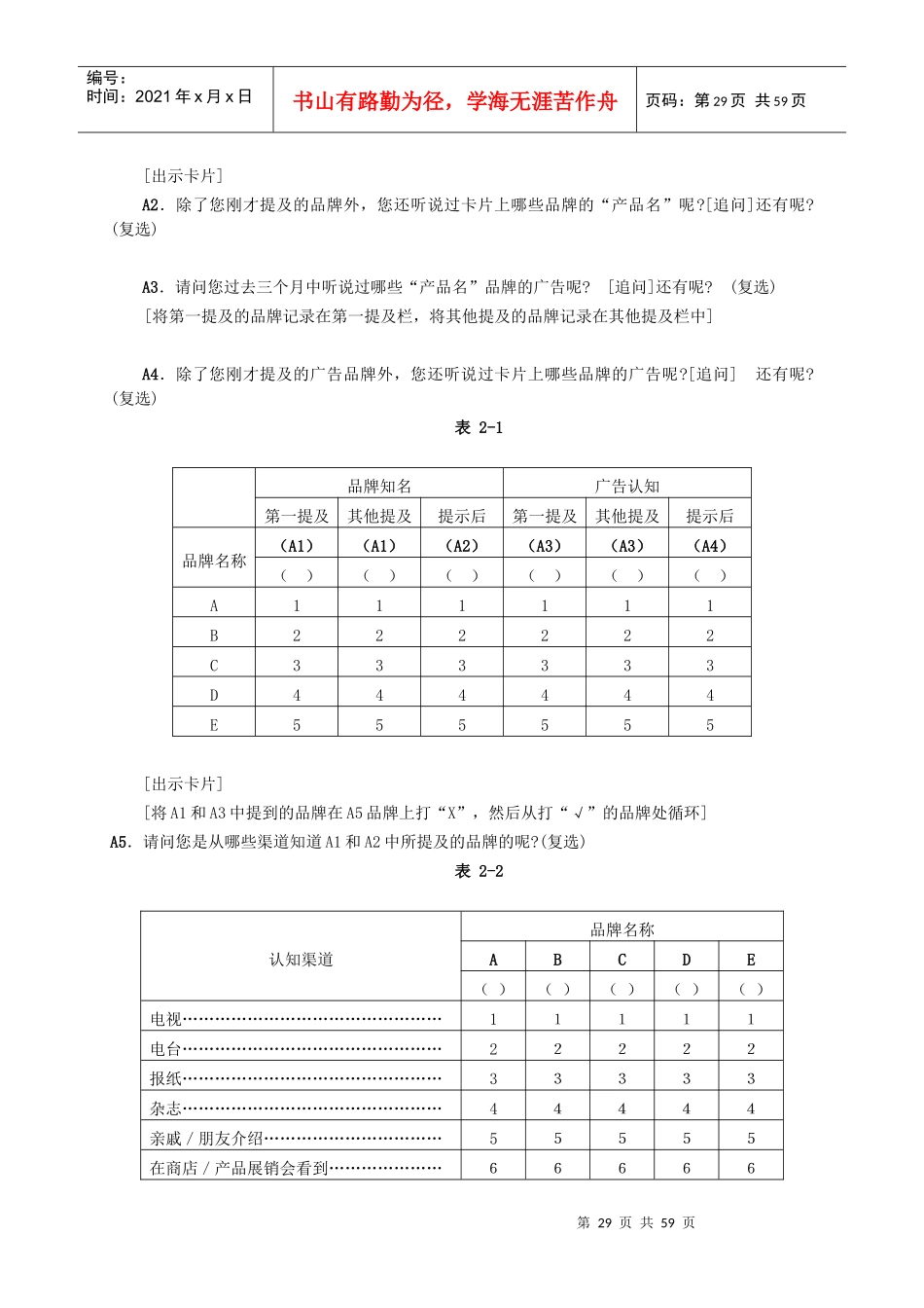
第28页共59页编号:时间:2021年x月x日书山有路勤为径,学海无涯苦作舟页码:第28页共59页第二章使用习惯与态度研究第一节概述一、何谓使用习惯与态度研究消费习惯是指人们对于某类商品或某种品牌长期维持的一种消费需要,它是个人的一种稳定性消费行为,是人们在长期的生活中慢慢积累而成的,反过来它又对人们的购买行为有着重要的影响。使用习惯和态度研究简称U&A研究,是对消费者消费习惯和态度的研究,它是一种综合、有用、没有固定分析框架,但通常是非常实际的研究。U&A研究可以提供有关消费者的使用和购买习惯,以及对产品和品牌的态度方面的信息,也可以提供各品牌在市场上的竞争态势力面的信息。有了这些信息,企业就可以科学地解决下述营销管理问题:1.为现有产品或新产品寻找市场机会;2.有效地细分市场,选择目标市场和确定产品定位;3.制定营销组合策略;4.评价企业的市场营销活动。二、使用习惯和态度研究提供的信息通过U&A研究,我们可以得到下列营销信息:1.产品渗透水平和渗透深度。2.产品使用者和购买者的人口统计特征:①全部使用者和购买者的人口统计特征;②重度使用者的人口统计特征;③目标市场的人口统计特征;④不同品牌最常使用者的人口统计特征。3.使用习惯和购买习惯:①使用和购买的产品类型;②使用和购买的包装规格;③使用和购买的频率;④使用和购买的时间;⑤使用和购买的地点;⑥使用和购买的场合;⑦使用和购买的数量;⑧购买金额;⑨使用方法。4.主要竞争品牌的市场表现:①品牌认知;②广告认知;③品牌渗透率;④品牌最常使用率;⑤品牌忠诚度;⑥品牌引力和产品引力;⑦品牌形象;⑧品牌的优势和弱点。三、日用消费品使用习惯和态度研究问卷举例不同日用消费品的产品使用习惯和购买习惯是不同的,因而U&A研究的标准问卷只能就其主要问题来设计,不同产品在使用标准问卷时应作适当的增减。为了便于介绍U&A研究在营销管理上的作用,这里我们给出每天使用量不多的日用消费品的U&A研究调查问卷中的核心问题。本章后面各节若不特别声明,则评价指标所涉及的问题编号均指该问题在本问卷中的编号。(一)品牌和广告认知A1.请问您听说过哪些品牌的“产品名”?[追问]还有呢?(复选)[将第一提及的品牌记录在第一提及栏,将其他提及的品牌记录在其他提及栏中]第29页共59页第28页共59页编号:时间:2021年x月x日书山有路勤为径,学海无涯苦作舟页码:第29页共59页[出示卡片]A2.除了您刚才提及的品牌外,您还听说过卡片上哪些品牌的“产品名”呢?[追问]还有呢?(复选)A3.请问您过去三个月中听说过哪些“产品名”品牌的广告呢?[追问]还有呢?(复选)[将第一提及的品牌记录在第一提及栏,将其他提及的品牌记录在其他提及栏中]A4.除了您刚才提及的广告品牌外,您还听说过卡片上哪些品牌的广告呢?[追问]还有呢?(复选)表2-1品牌知名广告认知第一提及其他提及提示后第一提及其他提及提示后品牌名称(A1)(A1)(A2)(A3)(A3)(A4)()()()()()()A111111B222222C333333D444444E555555[出示卡片][将A1和A3中提到的品牌在A5品牌上打“X”,然后从打“√”的品牌处循环]A5.请问您是从哪些渠道知道A1和A2中所提及的品牌的呢?(复选)表2-2认知渠道品牌名称ABCDE()()()()()电视…………………………………………11111电台…………………………………………22222报纸…………………………………………33333杂志…………………………………………44444亲戚/朋友介绍……………………………55555在商店/产品展销会看到…………………66666第30页共59页第29页共59页编号:时间:2021年x月x日书山有路勤为径,学海无涯苦作舟页码:第30页共59页汽车广告/街边广告………………………77777霓虹灯………………………………………88888街招…………………………………………99999其他(请注明)()()()()()(二)产品使用情况B1.请问您是否使用过“产品名”呢?()有1→跳问B2没有2Bla.请问您为什么从来不使用“产品名”呢?()→跳问C1B2.请问您上次使用“产品名”是多久以前呢?(单选)()过去一周...

1、当您付费下载文档后,您只拥有了使用权限,并不意味着购买了版权,文档只能用于自身使用,不得用于其他商业用途(如 [转卖]进行直接盈利或[编辑后售卖]进行间接盈利)。
2、本站所有内容均由合作方或网友上传,本站不对文档的完整性、权威性及其观点立场正确性做任何保证或承诺!文档内容仅供研究参考,付费前请自行鉴别。
3、如文档内容存在违规,或者侵犯商业秘密、侵犯著作权等,请点击“违规举报”。

碎片内容

【房地产精品文档】1使用与态度研究

您可能关注的文档

确认删除?
VIP
微信客服
  • 扫码咨询
会员Q群
  • 会员专属群点击这里加入QQ群
客服邮箱
回到顶部