电脑桌面
添加小米粒文库到电脑桌面
安装后可以在桌面快捷访问

上海××××有限公司××工业区施工组织设计(DOC18页)VIP免费

上海××××有限公司××工业区施工组织设计(DOC18页)_第1页
1/14
上海××××有限公司××工业区施工组织设计(DOC18页)_第2页
2/14
上海××××有限公司××工业区施工组织设计(DOC18页)_第3页
3/14
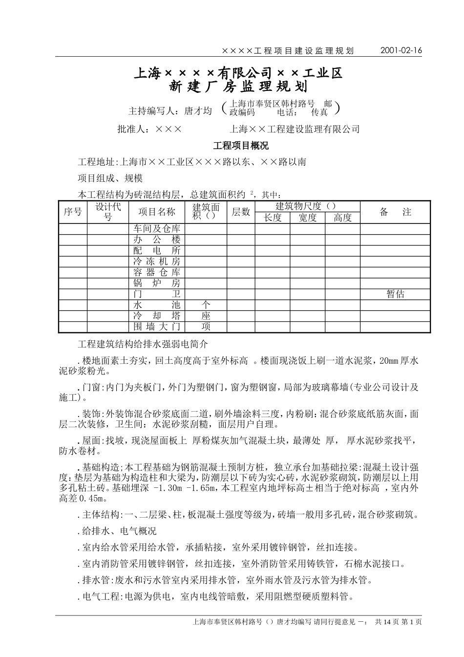
××××工程项目建设监理规划2001-02-16上海××××有限公司××工业区新建厂房监理规划主持编写人:唐才均(上海市奉贤区韩村路号邮政编码电话:传真)批准人:×××上海××工程建设监理有限公司工程项目概况工程地址:上海市××工业区×××路以东、××路以南项目组成、规模本工程结构为砖混结构层,总建筑面积约2,其中:序号设计代号项目名称建筑面积()层数建筑物尺度()备注长度宽度高度车间及仓库办公楼配电所冷冻机房容器仓库锅炉房门卫暂估水池个冷却塔座围墙大门项工程建筑结构给排水强弱电简介.楼地面素土夯实,回土高度高于室外标高。楼面现浇饭上刷一道水泥浆,20mm厚水泥砂浆粉光。.门窗:内门为夹板门,外门为塑钢门,窗为塑钢窗,局部为玻璃幕墙(专业公司设计及施工)。.装饰:外装饰混合砂浆底面二道,刷外墙涂料三度,内粉刷:混合砂浆底纸筋灰面,面层二次装修,卫生间:水泥砂浆刮糙,面层用户自理。.屋面:找坡,现浇屋面板上厚粉煤灰加气混凝土块,最薄处厚,厚水泥砂浆找平,防水卷材。.基础构造;本工程基础为钢筋混凝土预制方桩,独立承台加基础拉梁:混凝土设计强度:垫层为基础为构造柱和大梁为,防潮层以下砖为实心砖,水泥砂浆砌筑,防潮层以上用多孔粘土砖。基础埋深-1.30m-1.65m,本工程室内地坪标高±相当于绝对标高,室内外高差0.45m。.主体结构:一、二层梁、柱,板混凝土强度等级为,砖墙一般用多孔砖,混合砂浆砌筑。.给排水、电气概况.室内给水管采用给水管,承插粘接,室外采用镀锌钢管,丝扣连接。.室内消防管采用镀锌钢管,丝扣连接,室外消防管采用铸铁管,石棉水泥接口。.排水管:废水和污水管室内采用排水管,室外雨水管及污水管为排水管。.电气工程:电源为供电,室内电线管暗敷,采用阻燃型硬质塑料管。上海市奉贤区韩村路号()唐才均编写请同行提意见-:共14页第1页××××工程项目建设监理规划2001-02-16工程特点概述总平面示意图(另详)此项目个子项,建筑结构并不复杂,但是使用功能齐全,工艺复杂。因此施工对设备安装必须给预充分的注意。监理工作范围监理阶段和范围:根据建设单位的委托和授权,主要是施工阶段的质量监理。监理工作内容根据专业工程特点制定监理工作程序制定监理工作程序应体现事前控制和主动控制的要求;制定监理工作程序应结合工程项目的特点,注重监理工作的效果。监理工作程序中应明确工作内容、行为主体、考核标准、工作时限;当涉及到建设单位和承包单位的工作时,监理工作程序应符合委托监理合同和施工合同的规定。在监理工作实施过程中,应根据实际情况的变化对监理工作程序进行调整和完善。.认真做好施工准备阶段的监理工作在设计交底前,总监理工程师应组织监理人员熟悉设计文件,并对图纸中存在的问题通过建设单位向设计单位提出书面意见和建议。项目监理人员应参加由建设单位组织的设计技术交底会,总监理工程师应对设计技术交底会议纪要进行签认。工程项目开工前,总监理工程师应组织现场监理负责人审查承包单位报送的施工组织设计(方案)报审表,提出审查意见,并经总监理工程师审核、签认后报建设单位。施工组织设计(方案)报审表应符合表的格式。工程项目开工前,总监理工程师应审查承包单位现场项目管理机构的质量管理体系、技术管理体系和质量保证体系,确能保证工程项目施工质量时予以确认。对质量管理体系技术管理体系和质量保证体系应审核以下内容:①质量管理、技术管理和质量保证的组织机构;②质量管理、技术管理制度;③专职管理人员和特种作业人员的资格证、上岗证。分包工程开工前,现场监理负责人应审查承包单位报送的分包单位资格报审表和分包单位有关资质资料,符合有关规定后,由总监理工程师予以签认。分包单位资格报审表应符合表的格式。对分包单位资格应审核以下内容:①分包单位的营业执照、企业资质等级证书、特殊行业施工许可证、国外(境外)企业在国内承包工程许可证;②分包单位的业绩;③拟分包工程的内容和范围;④专职管理人员和特种作业人员的资格证、上岗证。现场监理负责人应按以下要求对承包单位报送的测量放线控制成果及保护措施进行检查,符合要求时,现场...

1、当您付费下载文档后,您只拥有了使用权限,并不意味着购买了版权,文档只能用于自身使用,不得用于其他商业用途(如 [转卖]进行直接盈利或[编辑后售卖]进行间接盈利)。
2、本站所有内容均由合作方或网友上传,本站不对文档的完整性、权威性及其观点立场正确性做任何保证或承诺!文档内容仅供研究参考,付费前请自行鉴别。
3、如文档内容存在违规,或者侵犯商业秘密、侵犯著作权等,请点击“违规举报”。

碎片内容

上海××××有限公司××工业区施工组织设计(DOC18页)

确认删除?
VIP
微信客服
  • 扫码咨询
会员Q群
  • 会员专属群点击这里加入QQ群
客服邮箱
回到顶部