电脑桌面
添加小米粒文库到电脑桌面
安装后可以在桌面快捷访问

第一部分、综合法律(共116题)VIP免费

第一部分、综合法律(共116题)_第1页
1/6
第一部分、综合法律(共116题)_第2页
2/6
第一部分、综合法律(共116题)_第3页
3/6
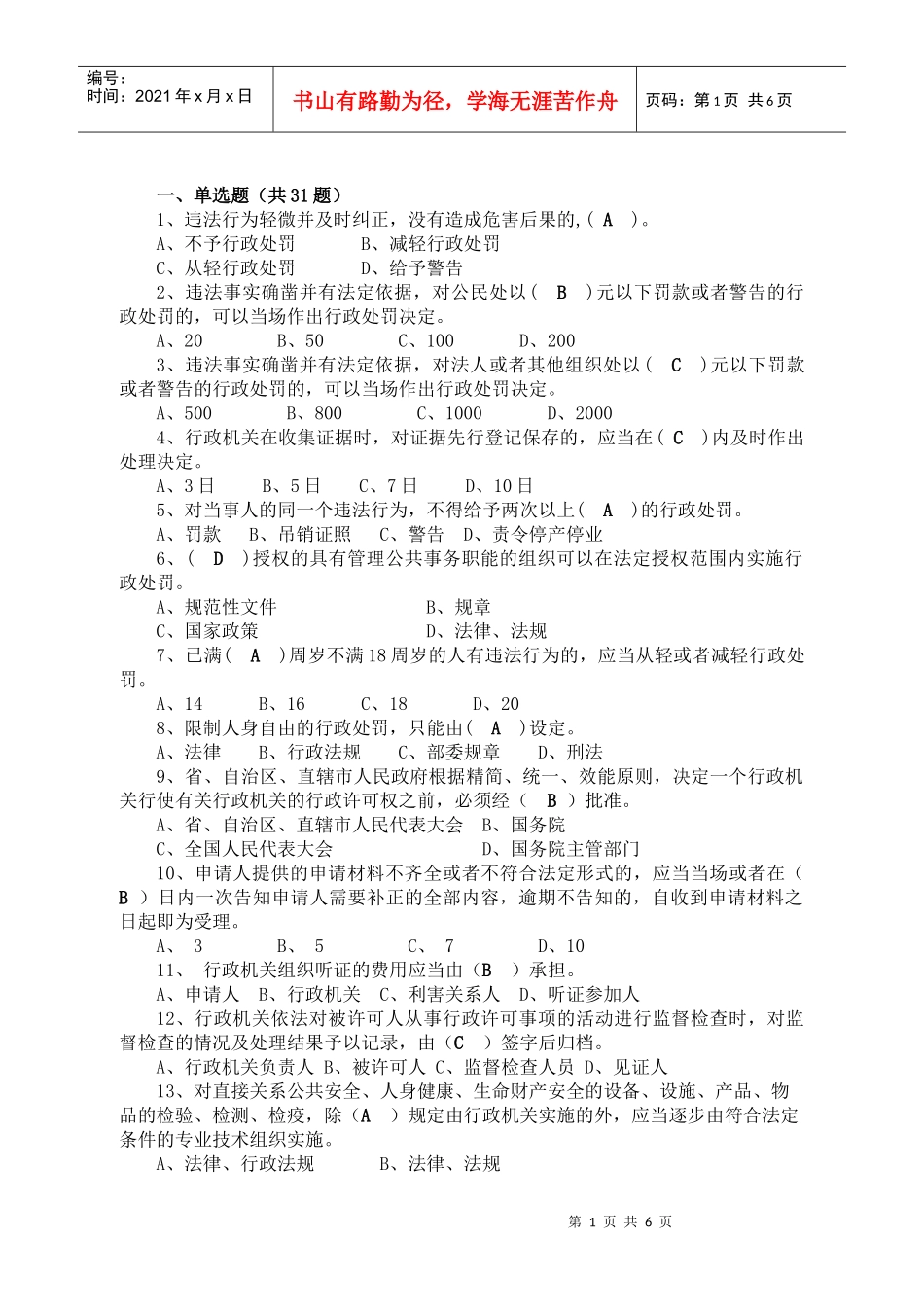
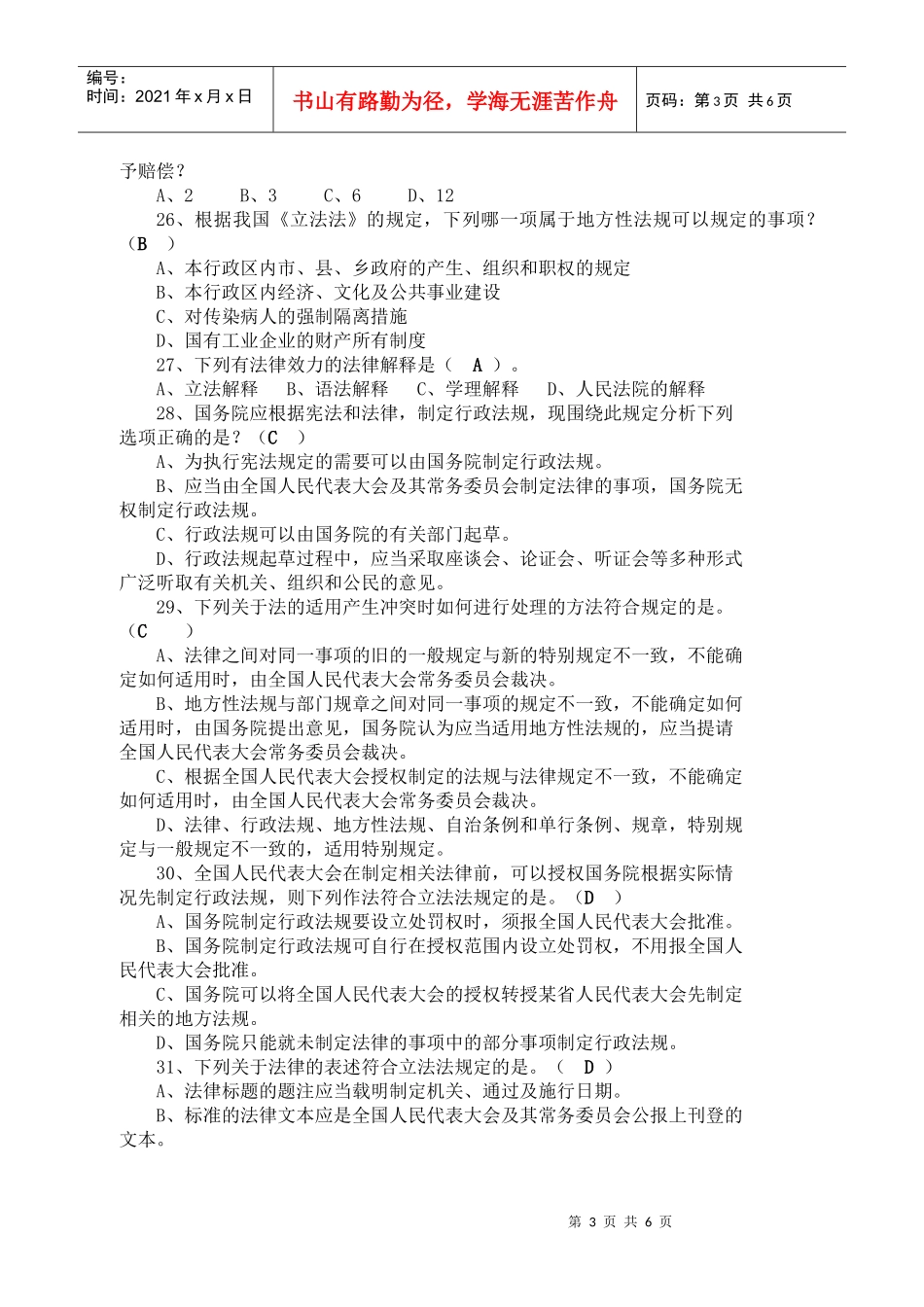
第1页共6页编号:时间:2021年x月x日书山有路勤为径,学海无涯苦作舟页码:第1页共6页一、单选题(共31题)1、违法行为轻微并及时纠正,没有造成危害后果的,(A)。A、不予行政处罚B、减轻行政处罚C、从轻行政处罚D、给予警告2、违法事实确凿并有法定依据,对公民处以(B)元以下罚款或者警告的行政处罚的,可以当场作出行政处罚决定。A、20B、50C、100D、2003、违法事实确凿并有法定依据,对法人或者其他组织处以(C)元以下罚款或者警告的行政处罚的,可以当场作出行政处罚决定。A、500B、800C、1000D、20004、行政机关在收集证据时,对证据先行登记保存的,应当在(C)内及时作出处理决定。A、3日B、5日C、7日D、10日5、对当事人的同一个违法行为,不得给予两次以上(A)的行政处罚。A、罚款B、吊销证照C、警告D、责令停产停业6、(D)授权的具有管理公共事务职能的组织可以在法定授权范围内实施行政处罚。A、规范性文件B、规章C、国家政策D、法律、法规7、已满(A)周岁不满18周岁的人有违法行为的,应当从轻或者减轻行政处罚。A、14B、16C、18D、208、限制人身自由的行政处罚,只能由(A)设定。A、法律B、行政法规C、部委规章D、刑法9、省、自治区、直辖市人民政府根据精简、统一、效能原则,决定一个行政机关行使有关行政机关的行政许可权之前,必须经(B)批准。A、省、自治区、直辖市人民代表大会B、国务院C、全国人民代表大会D、国务院主管部门10、申请人提供的申请材料不齐全或者不符合法定形式的,应当当场或者在(B)日内一次告知申请人需要补正的全部内容,逾期不告知的,自收到申请材料之日起即为受理。A、3B、5C、7D、1011、行政机关组织听证的费用应当由(B)承担。A、申请人B、行政机关C、利害关系人D、听证参加人12、行政机关依法对被许可人从事行政许可事项的活动进行监督检查时,对监督检查的情况及处理结果予以记录,由(C)签字后归档。A、行政机关负责人B、被许可人C、监督检查人员D、见证人13、对直接关系公共安全、人身健康、生命财产安全的设备、设施、产品、物品的检验、检测、检疫,除(A)规定由行政机关实施的外,应当逐步由符合法定条件的专业技术组织实施。A、法律、行政法规B、法律、法规第2页共6页第1页共6页编号:时间:2021年x月x日书山有路勤为径,学海无涯苦作舟页码:第2页共6页C、法律、法规、规章D、行政法规、规章14、经过听证程序的,行政机关作出行政许可决定的根据是(C)。A、调查核实意见B、上级机关批复C、听证笔录D、行政机关负责人意见15、下列可以成为行政诉讼被告的有(D)A、某市交通局局长B、某省交通厅法规处C、某市公路处D、某县地方海事处16、下列关于行政诉讼举证责任分担的说法哪个是正确的?(D)A、行政诉讼只能由原告承担举证责任B、行政诉讼只能由被告承担举证责任C、行政诉讼中原则上由原告承担举证责任,但在某些情况下,被告也应承担一定的举证责任D、行政诉讼中原则上由被告承担举证责任,但在某些情况下,原告也应承担一定的举证责任17、情况复杂,不能在规定期限内作出行政复议决定的,经行政复议机关的负责人批准,可以适当延长,并告知申请人和被申请人,但是延长期限最多不超过(B)日。A、20B、30C、45D、6018、行政复议机关负责(C)工作的机构应当对被申请人作出的具体行政行为进行审查,提出意见。A、纪检B、组织C、法制D、审计19、《中华人民共和国行政复议法》是何时施行的?(A)A、1999年10月1日B、1999年7月1日C、2000年7月1日D、2000年10月1日20、公民、法人或者其他组织认为具体行政行为侵犯其合法权益的,可以自知道该具体行政行为之日起(C)日内提出行政复议申请?A、20B、30C、60D、9021、《国家赔偿法》规定的行政主体侵犯相对人合法权益,并导致其部分丧失劳动能力的国家赔偿金的最高额为国家上年度职工年平均工资的(B)倍。A、5B、10C、15D、2022、张某和王某是邻居。在一起行政案件的执行中,人民法院执行人员误将案外人王某的一间房屋当作被执行人张某的房屋强行拆毁。王某提出赔偿请求,该损失应由谁赔偿?(C)A、应当由张某负责赔偿B、应当由人民法院执行人员负责赔偿C、应当由人民法院负责赔偿...

1、当您付费下载文档后,您只拥有了使用权限,并不意味着购买了版权,文档只能用于自身使用,不得用于其他商业用途(如 [转卖]进行直接盈利或[编辑后售卖]进行间接盈利)。
2、本站所有内容均由合作方或网友上传,本站不对文档的完整性、权威性及其观点立场正确性做任何保证或承诺!文档内容仅供研究参考,付费前请自行鉴别。
3、如文档内容存在违规,或者侵犯商业秘密、侵犯著作权等,请点击“违规举报”。

碎片内容

第一部分、综合法律(共116题)

精品中小学资料+ 关注
实名认证
内容提供者

精品文档

确认删除?
VIP
微信客服
  • 扫码咨询
会员Q群
  • 会员专属群点击这里加入QQ群
客服邮箱
回到顶部