电脑桌面
添加小米粒文库到电脑桌面
安装后可以在桌面快捷访问

农资买卖合同书VIP专享VIP免费

农资买卖合同书_第1页
1/5
农资买卖合同书_第2页
2/5
农资买卖合同书_第3页
3/5
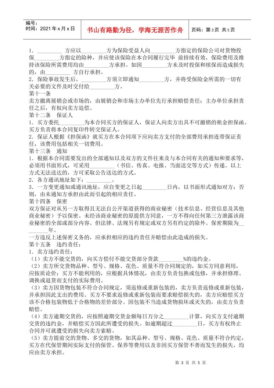
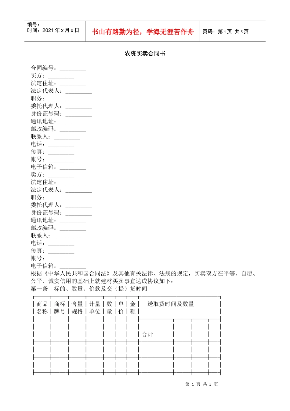
第1页共5页编号:时间:2021年x月x日书山有路勤为径,学海无涯苦作舟页码:第1页共5页农资买卖合同书合同编号:_________买方:_________法定住址:_________法定代表人:_________职务:_________委托代理人:_________身份证号码:_________通讯地址:_________邮政编码:_________联系人:_________电话:_________传真:_________帐号:_________电子信箱:_________卖方:_________法定住址:_________法定代表人:_________职务:_________委托代理人:_________身份证号码:_________通讯地址:_________邮政编码:_________联系人:_________电话:_________传真:_________帐号:_________电子信箱:_________根据《中华人民共和国合同法》及其他有关法律、法规的规定,买卖双方在平等、自愿、公平、诚实信用的基础上就建材买卖事宜达成协议如下:第一条标的、数量、价款及交(提)货时间┌──┬──┬──┬──┬─┬─┬─┬─────────────┐│商品│商标│含量│计量│数│单│金│送取货时间及数量││名称│牌号│规格│单位│量│价│额│││││││││├──┬──┬──┬──┬─┤│││││││││││││││││││││合计│││││├──┼──┼──┼──┼─┼─┼─┼──┼──┼──┼──┼─┤│││││││││││││├──┼──┼──┼──┼─┼─┼─┼──┼──┼──┼──┼─┤│││││││││││││├──┼──┼──┼──┼─┼─┼─┼──┼──┼──┼──┼─┤第2页共5页第1页共5页编号:时间:2021年x月x日书山有路勤为径,学海无涯苦作舟页码:第2页共5页│││││││││││││├──┼──┼──┼──┼─┼─┼─┼──┼──┼──┼──┼─┤│││││││││││││├──┴──┴──┴──┴─┴─┴─┴──┴──┴──┴──┴─┤│合计金额(大写)│└───────────────────────────────┘(注:空格如不够用,可以另接)第二条质量标准:国家标准_________行业标准_________企业标准_________第三条包装标准标的物包装必须牢固,卖方应保障商品在运输途中的安全。买方对商品包装有特殊要求,双方应在合同中注明,增加的包装费用由买方负担。第四条合理损耗标准及计算方法:_________。第五条定金买方应在年月日前向卖方交付总价款_________%的定金(此比例不得超过20%),卖方交货后,定金抵作价款。买方违约中途解除合同的,无权要求返还定金;卖方违约中途解除合同的,应双倍返还定金。第六条交货验收1.交货:交货方式为(卖方送货/买方取货);交货时间:_________;交货地点:_________。安装方式为(卖方安装/买方自装);选择卖方安装的,安装标准为_________,安装费用由_________承担,买方应为卖方提供必要的安装条件。2.验收:对于货物的规格、颜色与约定不符或有其他表面瑕疵的,买方应在交货时当场提出异议,异议经核实卖方应无条件换货或补足;选择卖方安装的,双方应在安装完毕后日内共同验收安装质量,经验收未达到约定安装标准的,卖方应无条件返工。第七条提出异议的时间和方法1.买方在验收中如发现货物的品种、型号、规格和质量不合规定或约定,应在妥善保管货物的同时,自收到货物后_________日内向卖方提出书面异议;在异议期间,买方有权拒付不符合合同规定部分的货款。买方未及时提出异议或者自收到货物之日起_________日内未通知卖方的,视为货物合乎规定。2.买方因使用.保管.保养不善等造成产品质量下降的,不得提出异议。3.卖方在接到买方书面异议后,应在_________日内负责处理并通知买方处理情况,否则,即视为默认买方提出的异议和处理意见。第八条价格调整产品价格如须调整,必须经双方协商,并报请物价部门批准后方能变更。在物价主管部门批准前,仍应按合同原订价格执行。如卖方因价格问题而影响交货,则每延期交货一天,卖方应按延期交货部分总值的万分之_________作为罚金付给买方。第九条付款付款时间_________双方约定以第_________种方式支付价款。(1)签订本合同时,买方支付预付款____...

1、当您付费下载文档后,您只拥有了使用权限,并不意味着购买了版权,文档只能用于自身使用,不得用于其他商业用途(如 [转卖]进行直接盈利或[编辑后售卖]进行间接盈利)。
2、本站所有内容均由合作方或网友上传,本站不对文档的完整性、权威性及其观点立场正确性做任何保证或承诺!文档内容仅供研究参考,付费前请自行鉴别。
3、如文档内容存在违规,或者侵犯商业秘密、侵犯著作权等,请点击“违规举报”。

碎片内容

农资买卖合同书

确认删除?
VIP
微信客服
  • 扫码咨询
会员Q群
  • 会员专属群点击这里加入QQ群
客服邮箱
回到顶部