电脑桌面
添加小米粒文库到电脑桌面
安装后可以在桌面快捷访问

委托代建合同范本(普通代建--1)VIP专享VIP免费

委托代建合同范本(普通代建--1)_第1页
1/8
委托代建合同范本(普通代建--1)_第2页
2/8
委托代建合同范本(普通代建--1)_第3页
3/8
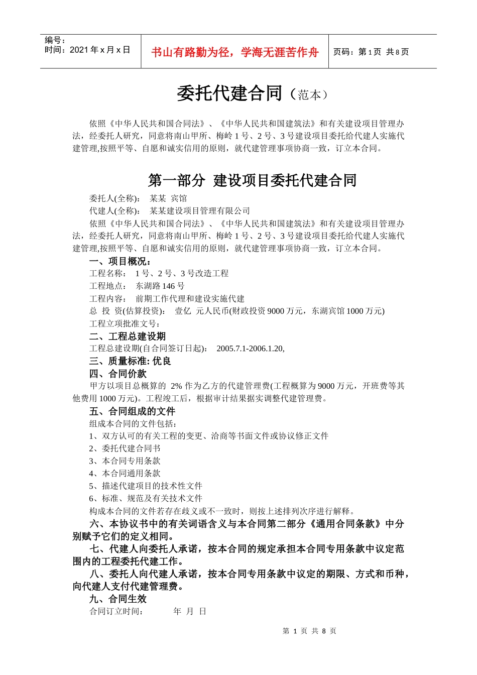
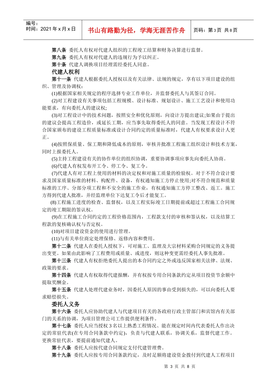
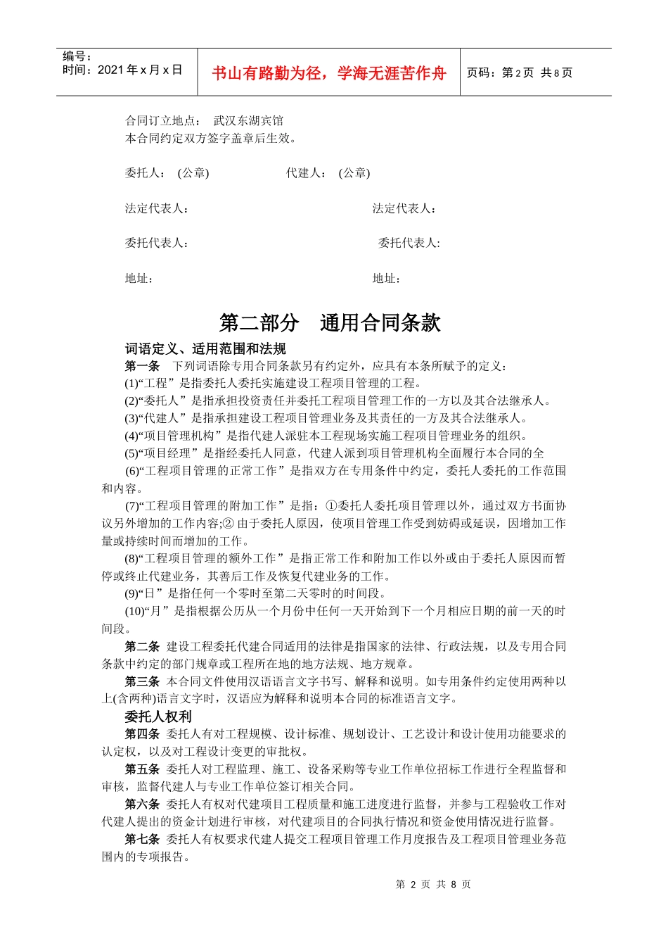
第1页共8页编号:时间:2021年x月x日书山有路勤为径,学海无涯苦作舟页码:第1页共8页委托代建合同(范本)依照《中华人民共和国合同法》、《中华人民共和国建筑法》和有关建设项目管理办法,经委托人研究,同意将南山甲所、梅岭1号、2号、3号建设项目委托给代建人实施代建管理,按照平等、自愿和诚实信用的原则,就代建管理事项协商一致,订立本合同。第一部分建设项目委托代建合同委托人(全称):某某宾馆代建人(全称):某某建设项目管理有限公司依照《中华人民共和国合同法》、《中华人民共和国建筑法》和有关建设项目管理办法,经委托人研究,同意将南山甲所、梅岭1号、2号、3号建设项目委托给代建人实施代建管理,按照平等、自愿和诚实信用的原则,就代建管理事项协商一致,订立本合同。一、项目概况:工程名称:1号、2号、3号改造工程工程地点:东湖路146号工程内容:前期工作代理和建设实施代建总投资(估算投资):壹亿元人民币(财政投资9000万元,东湖宾馆1000万元)工程立项批准文号:二、工程总建设期工程总建设期(自合同签订日起):2005.7.1-2006.1.20,三、质量标准:优良四、合同价款甲方以项目总概算的2%作为乙方的代建管理费(工程概算为9000万元,开班费等其他费用1000万元)。工程竣工后,根据审计结果据实调整代建管理费。五、合同组成的文件组成本合同的文件包括:1、双方认可的有关工程的变更、洽商等书面文件或协议修正文件2、委托代建合同书3、本合同专用条款4、本合同通用条款5、描述代建项目的技术性文件6、标准、规范及有关技术文件构成本合同的文件若存在歧义或不一致时,则按上述排列次序进行解释。六、本协议书中的有关词语含义与本合同第二部分《通用合同条款》中分别赋予它们的定义相同。七、代建人向委托人承诺,按本合同的规定承担本合同专用条款中议定范围内的工程委托代建工作。八、委托人向代建人承诺,按本合同专用条款中议定的期限、方式和币种,向代建人支付代建管理费。九、合同生效合同订立时间:年月日第2页共8页第1页共8页编号:时间:2021年x月x日书山有路勤为径,学海无涯苦作舟页码:第2页共8页合同订立地点:武汉东湖宾馆本合同约定双方签字盖章后生效。委托人:(公章)代建人:(公章)法定代表人:法定代表人:委托代表人:委托代表人:地址:地址:第二部分通用合同条款词语定义、适用范围和法规第一条下列词语除专用合同条款另有约定外,应具有本条所赋予的定义:(1)“工程”是指委托人委托实施建设工程项目管理的工程。(2)“委托人”是指承担投资责任并委托工程项目管理工作的一方以及其合法继承人。(3)“代建人”是指承担建设工程项目管理业务及其责任的一方及其合法继承人。(4)“项目管理机构”是指代建人派驻本工程现场实施工程项目管理业务的组织。(5)“项目经理”是指经委托人同意,代建人派到项目管理机构全面履行本合同的全(6)“工程项目管理的正常工作”是指双方在专用条件中约定,委托人委托的工作范围和内容。(7)“工程项目管理的附加工作”是指:①委托人委托项目管理以外,通过双方书面协议另外增加的工作内容;②由于委托人原因,使项目管理工作受到妨碍或延误,因增加工作量或持续时间而增加的工作。(8)“工程项目管理的额外工作”是指正常工作和附加工作以外或由于委托人原因而暂停或终止代建业务,其善后工作及恢复代建业务的工作。(9)“日”是指任何一个零时至第二天零时的时间段。(10)“月”是指根据公历从一个月份中任何一天开始到下一个月相应日期的前一天的时间段。第二条建设工程委托代建合同适用的法律是指国家的法律、行政法规,以及专用合同条款中约定的部门规章或工程所在地的地方法规、地方规章。第三条本合同文件使用汉语语言文字书写、解释和说明。如专用条件约定使用两种以上(含两种)语言文字时,汉语应为解释和说明本合同的标准语言文字。委托人权利第四条委托人有对工程规模、设计标准、规划设计、工艺设计和设计使用功能要求的认定权,以及对工程设计变更的审批权。第五条委托人对工程监理、施工、设备采购等专业工作单位招标工作进行全程监督和审核,监督代建人与专业工作单位签订相关合同。第六条委托人...

1、当您付费下载文档后,您只拥有了使用权限,并不意味着购买了版权,文档只能用于自身使用,不得用于其他商业用途(如 [转卖]进行直接盈利或[编辑后售卖]进行间接盈利)。
2、本站所有内容均由合作方或网友上传,本站不对文档的完整性、权威性及其观点立场正确性做任何保证或承诺!文档内容仅供研究参考,付费前请自行鉴别。
3、如文档内容存在违规,或者侵犯商业秘密、侵犯著作权等,请点击“违规举报”。

碎片内容

委托代建合同范本(普通代建--1)

确认删除?
VIP
微信客服
  • 扫码咨询
会员Q群
  • 会员专属群点击这里加入QQ群
客服邮箱
回到顶部