电脑桌面
添加小米粒文库到电脑桌面
安装后可以在桌面快捷访问

高二化学反应与能量的变化教案VIP免费

高二化学反应与能量的变化教案_第1页
1/7
高二化学反应与能量的变化教案_第2页
2/7
高二化学反应与能量的变化教案_第3页
3/7
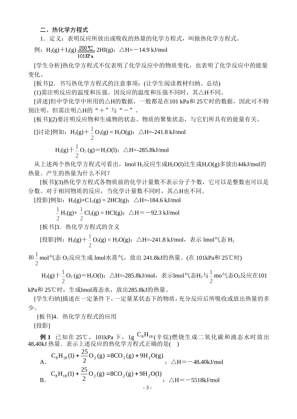
高二化学反应与能量的变化教案教学目标:1.能举例说明化学能与热能的相互转化,了解反应热的概念。2.知道化学反应热效应与反应的焓变之间的关系。教学重点、难点:化学反应热效应与反应的焓变之间的关系。探究建议:查阅资料、交流探究。课时划分:一课时。教学过程:[讨论]在我们学过的化学反应当中,有哪些反应伴随着能量(热量)变化?[引言]通过讨论知道,在化学反应当中,常件有能量变化,现在我们来学习化学反应中的能量变化。[板书]第一章化学反应与能量第一节化学反应与能量的变化一、反应热焓变:在化学反应过程中放出或吸收的热量、通常叫做反应热。又称焓变。(1)符号:用△H表示。(2)单位:一般采用kJ/mol。(3)可直接测量,测量仪器叫量热计。(4)研究对象:一定压强下,在敞口容器中发生的反应所放出或吸收的热量。(5)反应热产生的原因:[设疑]例如:H2(g)+Cl2(g)=2HCl(g)实验测得lmolH2与lmolCl2反应生成2molHCl时放出184.6kJ的热量,从微观角度应如何解释?[电脑投影][析疑]化学键断裂时需要吸收能量。吸收总能量为:436kJ+243kJ=679kJ,化学键形成时需要释放能量。释放总能量为:431kJ+431kJ=862kJ,反应热的计算:862kJ—679kJ=183kJ[讲述]任何化学反应都有反应热,这是由于反应物中旧化学键断裂时,需要克服原子间的相互作用而吸收能量;当原子重新组成生成物、新化学键形成时,又要释放能量。新化学键形成时所释放的总能量与反应物中旧化学键断裂时所吸收的总能量的差就是此反应的反应热。[板书]-1-(6)反应热表示方法:[学生阅读教材小结]①当生成物释放的总能量大于反应物吸收的总能量时,反应为放热反应,使反应本身能量降低,规定放热反应△H为“一”,所以△H为“一”或△H<0时为放热反应。上述反应H2(g)+Cl2(g)=2HCl(g),反应热测量的实验数据为184.6kJ/mol,与计算数据183kJ/mol很接近,一般用实验数据表示,所以△H=-184.6kJ/mol。②当生成物释放的总能量小于反应物吸收的总能量时,反应是吸热反应,通过加热、光照等方法吸收能量,使反应本身能量升高,规定△H为“+”,所以△H为“+”或△H>0时为吸热反应。[板书]△H为“+”或△H>0时为吸热反应;△H为“一”或△H<0时为放热反应。[投影][讲解](1)如果反应物所具有的总能量大于生成物所具有的总能量,反应物转化为生成物时放出热量。反应为放热反应。规定放热反应△H为“一”。(2)如果反应物所具有的总能量小于生成物所具有的总能量,反应物转化为生成物时吸收热量。反应为吸热反应。规定△H为“+”。[投影]例1:1molC与1molH2O(g)反应失成lmolCO(g)和1molH2(g),需要吸收131.5kJ的热量,该反应的反应热为△H=kJ/mol。(+131.5)例2:拆开lmolH—H键、lmolN-H键、lmolN≡N键分别需要的能量是436kJ、391kJ、946N,则1molN2生成NH3的反应热为,1molH2生成NH3的反应热为。分析:N2(g)+3H2(g)=2NH3(g),因拆开lmolN—H键和生成lmolN—H键吸收和释放出的能量相等,所以此反应的反应热计算如下:2×3×391kJ/mol-946kJ/mol-3×436kJ/mol=92kJ/mol而lmolH2只与molN2反应,所以反应热△H=,则此题lmolN2生成NH3的反应热△H=-92kJ/mol。[过渡]什么是化学反应热?如何表示?如何准确地描述物质间的化学反应及其能量变化?下面我们来学习热化学方程式。[板书]-2-二、热化学方程式1.定义:表明反应所放出或吸收的热量的化学方程式,叫做热化学方程式。例:H2(g)+I2(g)2HI(g);△H=-14.9kJ/mol[学生分析]热化学方程式不仅表明了化学反应中的物质变化,也表明了化学反应中的能量变化。[板书]2.书写热化学方程式的注意事项:(让学生阅读教材归纳、总结)(1)需注明反应的温度和压强。因反应的温度和压强不同时,其△H不同。[讲述]但中学化学中所用的△H的数据,一般都是在101kPa和25℃时的数据,因此可不特别注明。但需注明△H的“+”与“-”。[板书](2)要注明反应物和生成物的状态。物质的聚集状态,与它们所具有的能量有关。[]讨论]例如:H2(g)+O2(g)=H2O(g);△H=-241.8kJ/molH2(g)十O2(g)=H2O(l);△H=-285.8kJ/mol从上述两个热化学方程式可看出,lmolH2反应生成H2O(l)比生成...

1、当您付费下载文档后,您只拥有了使用权限,并不意味着购买了版权,文档只能用于自身使用,不得用于其他商业用途(如 [转卖]进行直接盈利或[编辑后售卖]进行间接盈利)。
2、本站所有内容均由合作方或网友上传,本站不对文档的完整性、权威性及其观点立场正确性做任何保证或承诺!文档内容仅供研究参考,付费前请自行鉴别。
3、如文档内容存在违规,或者侵犯商业秘密、侵犯著作权等,请点击“违规举报”。

碎片内容

高二化学反应与能量的变化教案

您可能关注的文档

星河书苑+ 关注
实名认证
内容提供者

从事历史教学,热爱教育,高度负责。

确认删除?
VIP
微信客服
  • 扫码咨询
会员Q群
  • 会员专属群点击这里加入QQ群
客服邮箱
回到顶部