电脑桌面
添加小米粒文库到电脑桌面
安装后可以在桌面快捷访问

个人理财9859483245VIP免费

个人理财9859483245_第1页
1/9
个人理财9859483245_第2页
2/9
个人理财9859483245_第3页
3/9
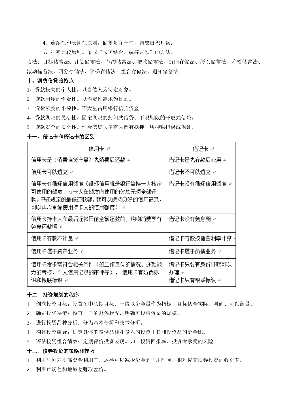
一、个人理财和公司理财的区别1、主体不同。家庭或自然人/企业。2、理财的目标不同。规避个人财务风险,保障终生的生活为目标;规避财务风险,实现企业价值最大化作为目标。3、风险承担能力不同。个人风险承受能力较低;企业因为拥有相对雄厚的财力,能承担较高风险。4、收益与风险的权衡。个人理财一般将安全性放在收益性前面;公司理财收益与风险可以同等考虑。5、关注的时间长短不同。个人理财是以整个生命周期为时间基础的;公司理财则往往有一个持续经营的假设。6、依据的法律法规不同。个人理财依据的是关于家庭或个人财产保护、社会保障、保险、遗产和个人的社会责任等方面的法律法规,如物权法、个人所得税法等;公司理财遵守的主要是规范和指导公司行为方面的法规,如公司法、证券法等。7、行业管理不同。成熟的个人理财市场往往会成立专门的行业组织,标准化的法规、流程;公司理财通常是企业内部行为。8、主要内容不同。个人理财包括现金规划、储蓄规划、投资规划、保险规划、税收规划、教育规划、以及遗产规划等等;公司理财包括预算、筹资、融资、投资、控制、分析等等。9、理财决策环境影响因素不同。个人理财主要是家庭、偏好,经济条件、家庭成员构成、职业、社会地位等因素;公司理财是企业文化、治理结构和财务状况等因素。二、个人理财的一般步骤1、明确个人现在的财务状况。个人财务信息是进行理财规划的首要基础。2、了解个人的投资风险偏好。它对理财中各个具体规划起着重要的指导作用。3、设定理财目标。就是在一定时间内,给自己设定一个个人资产的增加值。4、制定并实施理财计划。根据目标制定相应的个人理财计划和实施步骤。5、评估和修正理财计划。应在外界因素发生变化时及时调整,以保证资产的增值保值。三、个人理财记录的作用1、帮助我们进行日常商业事务,比如按时偿付账单,包括及时偿付信用卡透支和及时交纳公共事业费等;2、对财务活动和财务过程进行监控,衡量接近目标所取得的进步;3、掌握日常收支情况,有效改变不合理的消费行为,成为一个理性的消费者,减少消费的冲动和盲目性;4、保留理财活动的信息,为以后需要的各种报告提供基础信息,如提供缴纳个人所得税的收入材料,去银行贷款时需要提供的资产材料等;5、了解自己的财务状况,方便进行各种财务决策。四、个人理财报表的主要作用1、报告最新的财务状况2、测量达到理财目标的进程3、保留理财活动的信息4、提供准备纳税及信用申请时可使用的数据五、资产负债表的主要作用1、反映资产及其分布状况2、表明所承担的债务及其偿还时间3、反映净资产及其形成原因4、反映未来财务发展状况趋势六、编制资产负债表、现金流量表(案例计算)七、支出保障比率的计算1、流动资产保障率=流动性资产/月固定支出该比率反映资产在不发生价值损失的条件下迅速变现,以应付基本支出需要的能力。流动性资产包括现金、活期存款及可以及时变现的短期债券等。这一比率的经验值为3,即流动性资产可以满足3个月基本支出需要。2、净资产保障率=净资产/月固定支出净资产是扣除负债后家庭自有资产,包括自用资产。当可变现资产仍不能满足家庭发生变故后的基本支出需要,有可能需要变卖部分自用资产。这一保障月数经验值为12。3、变现资产保障率=可变现资产/月固定支出可变现资产包括流动性资产、基金、股票、定期存款及中长期债券等。当流动性资产不能满足基本支出需求时,就要动用其他需要付出一定成本的可变现资产。这一比率的经验值为6。4、灾变保障率:比率大于1,表明该客户的灾变承受能力较高小于1,需要尽快提高灾变承受力,最快的改善方式增加保险。合理的终身寿险保额应等于5~10年生活费加现有负债减可变现资产,若嫌终身寿险保费太高,可投保定期寿险或意外险。八、现金规划常犯的错误1、由于冲动购物和使用信用卡导致过度消费;2、流动资产(现金、活期帐户)不足以支付流动性开支;3、动用储蓄或借款来支付当期费用;4、没有把闲置资金进行储蓄或投资;九、储蓄规划的原则和方法原则:1、留足支付日常开支的现金。储蓄的基础是闲置的收入和货币;2、建立理财目标。通过制定自己近年内的储蓄数...

1、当您付费下载文档后,您只拥有了使用权限,并不意味着购买了版权,文档只能用于自身使用,不得用于其他商业用途(如 [转卖]进行直接盈利或[编辑后售卖]进行间接盈利)。
2、本站所有内容均由合作方或网友上传,本站不对文档的完整性、权威性及其观点立场正确性做任何保证或承诺!文档内容仅供研究参考,付费前请自行鉴别。
3、如文档内容存在违规,或者侵犯商业秘密、侵犯著作权等,请点击“违规举报”。

碎片内容

个人理财9859483245

您可能关注的文档

确认删除?
VIP
微信客服
  • 扫码咨询
会员Q群
  • 会员专属群点击这里加入QQ群
客服邮箱
回到顶部