电脑桌面
添加小米粒文库到电脑桌面
安装后可以在桌面快捷访问

第8章国民经济账户体系VIP免费

第8章国民经济账户体系_第1页
1/13
第8章国民经济账户体系_第2页
2/13
第8章国民经济账户体系_第3页
3/13
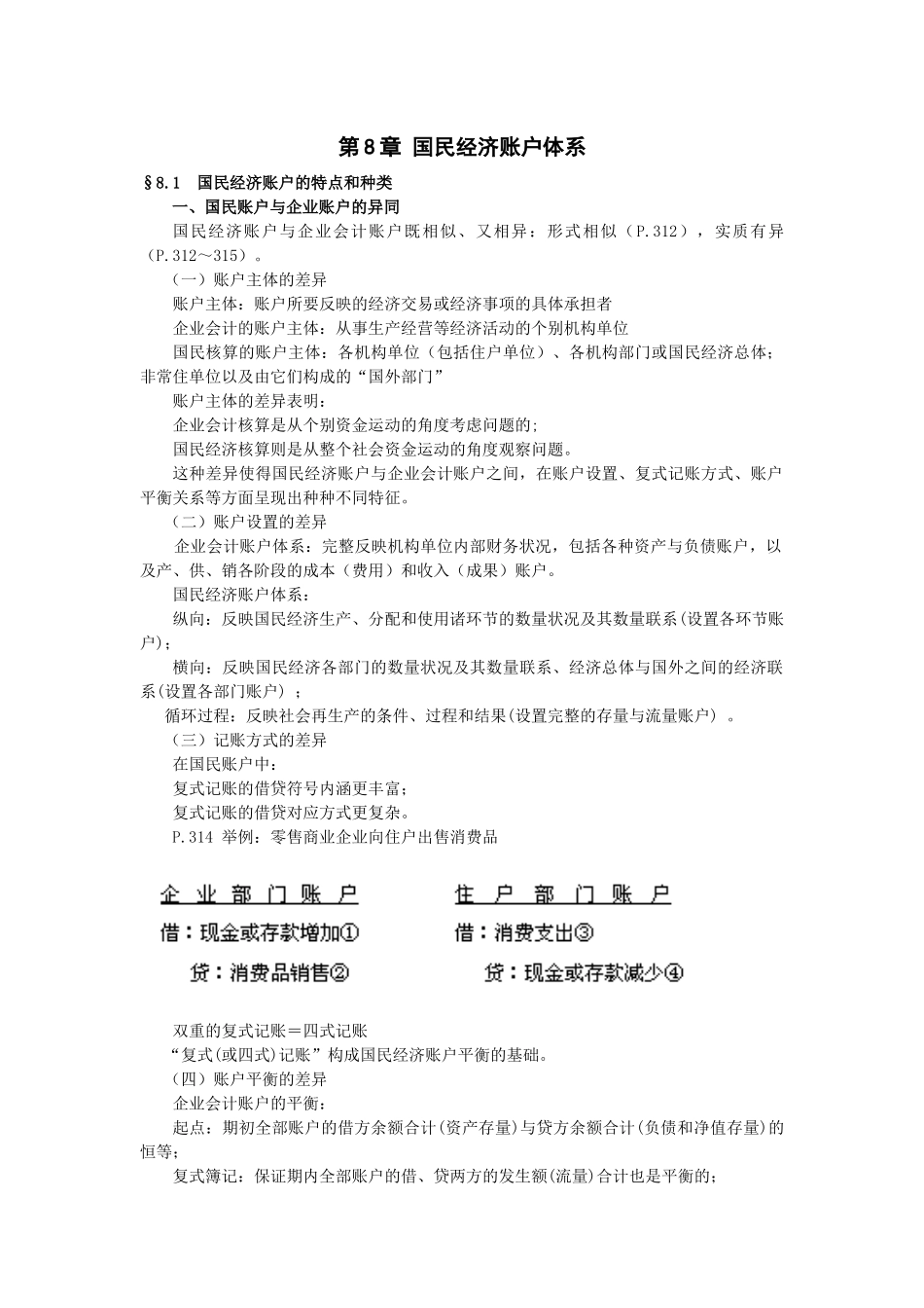
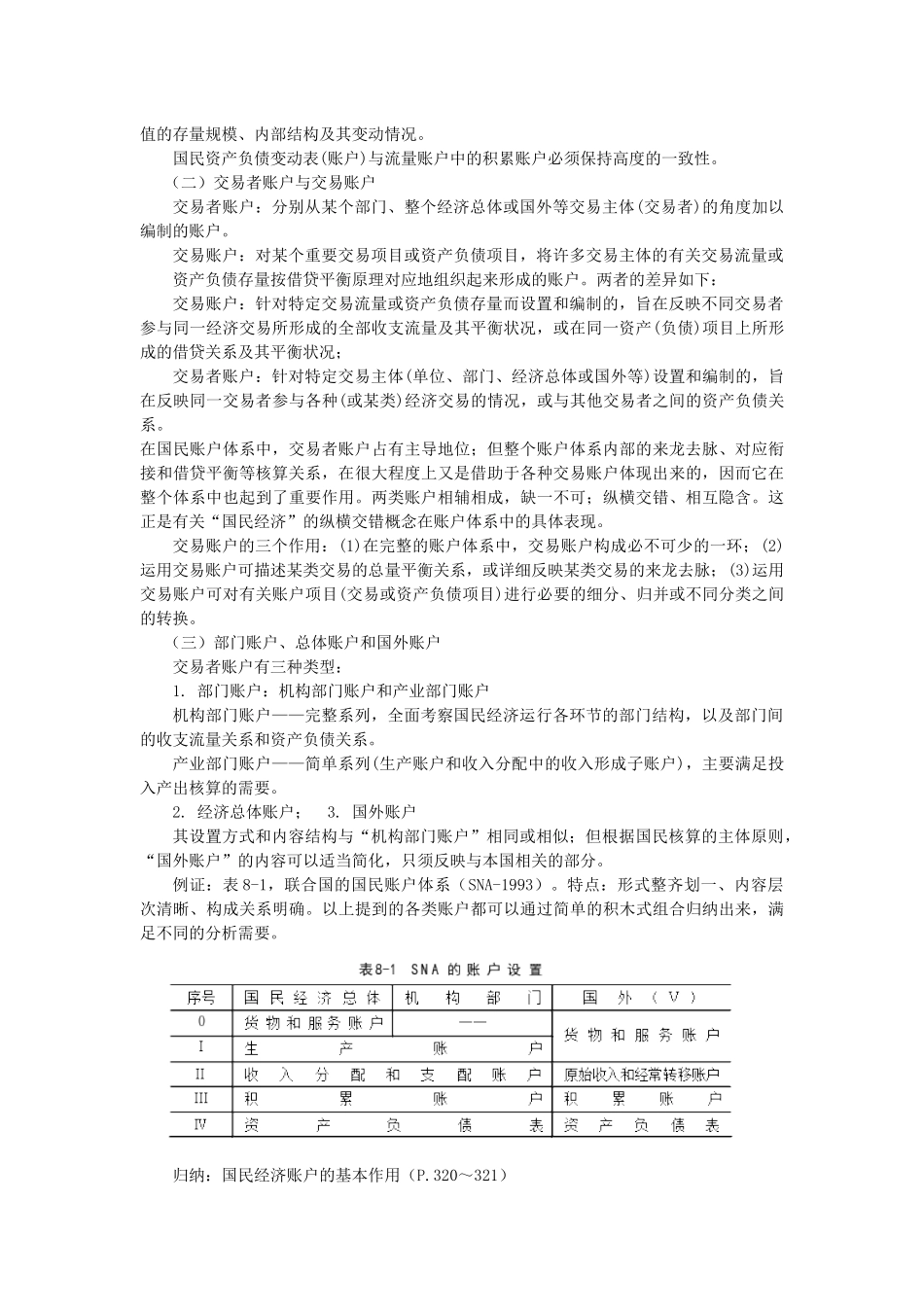
第8章国民经济账户体系§8.1国民经济账户的特点和种类一、国民账户与企业账户的异同国民经济账户与企业会计账户既相似、又相异:形式相似(P.312),实质有异(P.312~315)。(一)账户主体的差异账户主体:账户所要反映的经济交易或经济事项的具体承担者企业会计的账户主体:从事生产经营等经济活动的个别机构单位国民核算的账户主体:各机构单位(包括住户单位)、各机构部门或国民经济总体;非常住单位以及由它们构成的“国外部门”账户主体的差异表明:企业会计核算是从个别资金运动的角度考虑问题的;国民经济核算则是从整个社会资金运动的角度观察问题。这种差异使得国民经济账户与企业会计账户之间,在账户设置、复式记账方式、账户平衡关系等方面呈现出种种不同特征。(二)账户设置的差异企业会计账户体系:完整反映机构单位内部财务状况,包括各种资产与负债账户,以及产、供、销各阶段的成本(费用)和收入(成果)账户。国民经济账户体系:纵向:反映国民经济生产、分配和使用诸环节的数量状况及其数量联系(设置各环节账户);横向:反映国民经济各部门的数量状况及其数量联系、经济总体与国外之间的经济联系(设置各部门账户);循环过程:反映社会再生产的条件、过程和结果(设置完整的存量与流量账户)。(三)记账方式的差异在国民账户中:复式记账的借贷符号内涵更丰富;复式记账的借贷对应方式更复杂。P.314举例:零售商业企业向住户出售消费品双重的复式记账=四式记账“复式(或四式)记账”构成国民经济账户平衡的基础。(四)账户平衡的差异企业会计账户的平衡:起点:期初全部账户的借方余额合计(资产存量)与贷方余额合计(负债和净值存量)的恒等;复式簿记:保证期内全部账户的借、贷两方的发生额(流量)合计也是平衡的;结果:期末全部账户借、贷方余额合计的恒等。但对于各别的企业会计账户(无论余额或发生额),并未体现或强调“借方合计=贷方合计”的平衡关系。用会计学的术语说,这些账户通常是“未结清”的。国民经济账户=统计平衡表+复式记账法,它兼具两者特点,与企业会计账户和单式的统计平衡表都有区别。国民经济账户的平衡:外部平衡:整个体系的借、贷总量平衡。通过复式(四式)记账技术完成,从根本上保证国民核算平衡原则(三方等价)的实现。内部平衡:每个账户本身的借、贷平衡。专门设立的“平衡项”(如增加值、原始收入、可支配收入、储蓄、净贷出或净金融投资等),大多为经济意义显著的指标,据以得到的综合数据在宏观经济分析中占有极为重要的地位。国民经济账户与企业会计账户之间的联系(P.315-316)。二、国民经济账户体系的构成(一)流量账户与存量账户(图8-1)1.经济流量账户产品(货物和服务)账户:反映各种产品的供给和使用。生产账户:反映国民经济各部门的投入和产出等情况。收入分配账户:反映国民经济各部门在初次分配和再分配过程中的各种收支情况,以及由此形成的原始收入和可支配收入的水平。收入支配(使用)账户:反映国民经济有关部门的可支配收入使用情况,即在消费和储蓄之间的支配情况。积累账户(资本和金融账户):反映国民经济各部门在资本交易和金融交易过程中的资金来源和运用情况,以及由于各种非交易因素引起的资产负债变动情况。经常账户与积累账户;货物和服务账户需单列。交易流量账户与非交易流量账户(调整账户)。2.资产负债存量及其变动账户企业资产负债表:会计报表≠会计账户;国民资产负债表=国民资产负债账户。国民经济资产负债表(账户)以经济资产范畴为基础,系统地核算全部资产、负债和净值的存量规模、内部结构及其变动情况。国民资产负债变动表(账户)与流量账户中的积累账户必须保持高度的一致性。(二)交易者账户与交易账户交易者账户:分别从某个部门、整个经济总体或国外等交易主体(交易者)的角度加以编制的账户。交易账户:对某个重要交易项目或资产负债项目,将许多交易主体的有关交易流量或资产负债存量按借贷平衡原理对应地组织起来形成的账户。两者的差异如下:交易账户:针对特定交易流量或资产负债存量而设置和编制的,旨在反映不同交易者参与同一经济交易所形成的全部收支流量及其平衡状况,...

1、当您付费下载文档后,您只拥有了使用权限,并不意味着购买了版权,文档只能用于自身使用,不得用于其他商业用途(如 [转卖]进行直接盈利或[编辑后售卖]进行间接盈利)。
2、本站所有内容均由合作方或网友上传,本站不对文档的完整性、权威性及其观点立场正确性做任何保证或承诺!文档内容仅供研究参考,付费前请自行鉴别。
3、如文档内容存在违规,或者侵犯商业秘密、侵犯著作权等,请点击“违规举报”。

碎片内容

第8章国民经济账户体系

墨香书阁+ 关注
实名认证
内容提供者

热爱教学事业,对互联网知识分享很感兴趣

确认删除?
VIP
微信客服
  • 扫码咨询
会员Q群
  • 会员专属群点击这里加入QQ群
客服邮箱
回到顶部