电脑桌面
添加小米粒文库到电脑桌面
安装后可以在桌面快捷访问

个人理财教案VIP免费

个人理财教案_第1页
1/123
个人理财教案_第2页
2/123
个人理财教案_第3页
3/123
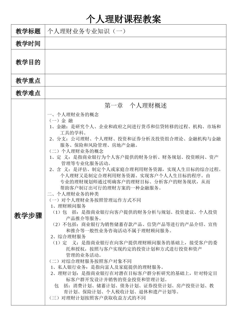
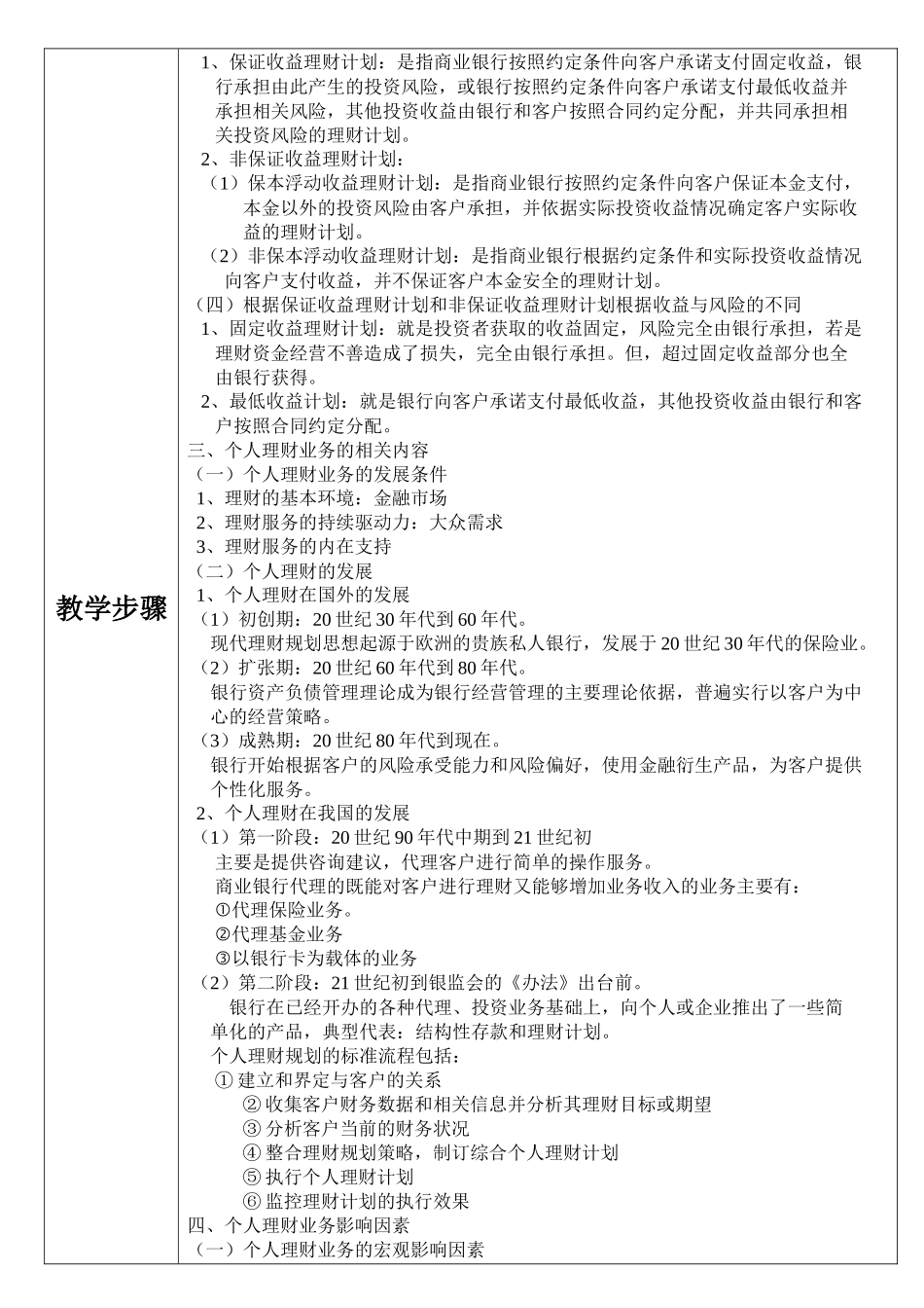
个人理财课程教案教学标题个人理财业务专业知识(一)教学时间教学目的教学重点教学难点教学步骤第一章个人理财概述一、个人理财业务的概念(一)金融1、金融:是研究个人、企业和政府之间进行货币和信贷转移的过程、机构、市场和工具的学科。2、分支:公司理财、个人理财、投资和证券分析及投资组合理论、金融机构与金融服务、保险和风险管理、房地产金融。(二)个人理财业务的概念1、定义:是指商业银行为个人客户提供的财务分析、财务规划、投资顾问、资产管理等专业化服务活动。2、含义:是评估、制定个人或家庭合理利用财务资源,实现人生目标的综合过程。个人理财又是制定合理利用财务资源、实现客户个人人生目标的程序。由专业的理财规划师通过明确客户的理财目标、分析客户的财务现状,从而帮助客户制订出可行的理财方案的一种金融服务。二、个人理财业务的种类(一)对个人理财业务按照管理运作方式不同1、理财顾问服务(1)包括:是指商业银行向客户提供的财务分析与规划、投资建议、个人投资产品推介等服务。(2)不包括:商业银行为销售储蓄存款产品、信贷产品等进行的产品介绍、宣传和推介等一般性业务咨询活动不属于理财顾问服务。2、综合理财服务(1)定义:是指商业银行在向客户提供理财顾问服务的基础上,接受客户的委托和授权,按照与客户实现约定的投资计划和方式进行投资和资产管理的业务活动。(二)对综合理财服务按照客户对象不同1、私人银行业务:是指向富人及家庭提供的理财服务。2、理财计划:是指商业银行在对潜在目标客户群分析研究的基础上,针对特定目标客户群开发设计并销售的资金投资和管理计划。包括:消费计划、储蓄计划、债务计划、证券投资计划、房产投资计划、教育计划、保险计划、个人税收计划、退休和遗产计划等。(三)对理财计划按照客户获取收益方式的不同教学步骤1、保证收益理财计划:是指商业银行按照约定条件向客户承诺支付固定收益,银行承担由此产生的投资风险,或银行按照约定条件向客户承诺支付最低收益并承担相关风险,其他投资收益由银行和客户按照合同约定分配,并共同承担相关投资风险的理财计划。2、非保证收益理财计划:(1)保本浮动收益理财计划:是指商业银行按照约定条件向客户保证本金支付,本金以外的投资风险由客户承担,并依据实际投资收益情况确定客户实际收益的理财计划。(2)非保本浮动收益理财计划:是指商业银行根据约定条件和实际投资收益情况向客户支付收益,并不保证客户本金安全的理财计划。(四)根据保证收益理财计划和非保证收益理财计划根据收益与风险的不同1、固定收益理财计划:就是投资者获取的收益固定,风险完全由银行承担,若是理财资金经营不善造成了损失,完全由银行承担。但,超过固定收益部分也全由银行获得。2、最低收益计划:就是银行向客户承诺支付最低收益,其他投资收益由银行和客户按照合同约定分配。三、个人理财业务的相关内容(一)个人理财业务的发展条件1、理财的基本环境:金融市场2、理财服务的持续驱动力:大众需求3、理财服务的内在支持(二)个人理财的发展1、个人理财在国外的发展(1)初创期:20世纪30年代到60年代。现代理财规划思想起源于欧洲的贵族私人银行,发展于20世纪30年代的保险业。(2)扩张期:20世纪60年代到80年代。银行资产负债管理理论成为银行经营管理的主要理论依据,普遍实行以客户为中心的经营策略。(3)成熟期:20世纪80年代到现在。银行开始根据客户的风险承受能力和风险偏好,使用金融衍生产品,为客户提供个性化服务。2、个人理财在我国的发展(1)第一阶段:20世纪90年代中期到21世纪初主要是提供咨询建议,代理客户进行简单的操作服务。商业银行代理的既能对客户进行理财又能够增加业务收入的业务主要有:代理保险业务。代理基金业务以银行卡为载体的业务(2)第二阶段:21世纪初到银监会的《办法》出台前。银行在已经开办的各种代理、投资业务基础上,向个人或企业推出了一些简单化的产品,典型代表:结构性存款和理财计划。个人理财规划的标准流程包括:①建立和界定与客户的关系②收集客户财务数据和相关信息并分析其理财目标或...

1、当您付费下载文档后,您只拥有了使用权限,并不意味着购买了版权,文档只能用于自身使用,不得用于其他商业用途(如 [转卖]进行直接盈利或[编辑后售卖]进行间接盈利)。
2、本站所有内容均由合作方或网友上传,本站不对文档的完整性、权威性及其观点立场正确性做任何保证或承诺!文档内容仅供研究参考,付费前请自行鉴别。
3、如文档内容存在违规,或者侵犯商业秘密、侵犯著作权等,请点击“违规举报”。

碎片内容

个人理财教案

确认删除?
VIP
微信客服
  • 扫码咨询
会员Q群
  • 会员专属群点击这里加入QQ群
客服邮箱
回到顶部