电脑桌面
添加小米粒文库到电脑桌面
安装后可以在桌面快捷访问

财务报销制度与报销流程VIP免费

财务报销制度与报销流程_第1页
1/5
财务报销制度与报销流程_第2页
2/5
财务报销制度与报销流程_第3页
3/5
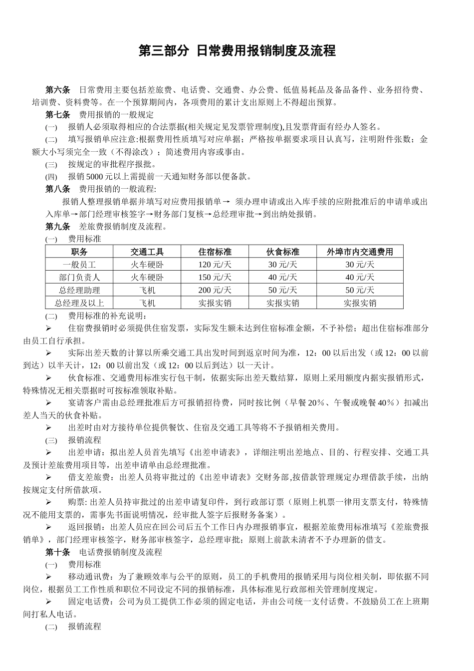
当前文档修改密码:8362839财务报销制度及报销流程第一部分总则第一条为了加强公司内部管理,规范公司财务报销行为,倡导一切以业务为重的指导思想,合理控制费用支出,特制定本制度。第二条本制度根据相关的财经制度及公司的实际情况,将财务报销分为日常办公费用、工薪福利及相关费用、税费支出、工程相关支出及专项支出等,以下分别说明报销相关的借款流程及各项支出具体的财务报销制度和报销流程。第三条本制度适用公司全体员工。第二部分借支管理规定及借支流程第四条借款管理规定(一)出差借款:出差人员凭审批后的《出差申请表》按批准额度办理借款,出差返回5个工作日内办理报销还款手续。(二)其它临时借款,如业务费、周转金等,借款人员应及时报帐,除周转金外其它借款原则上不允许跨月借支。(三)各项借款金额超过5000元应提前一天通知财务部备款。(四)借款销账规定:借款销帐时应以借款申请单为依据,据实报销,超出申请单范围使用的,须经主管领导批准,否则财务人员有权拒绝销帐;借领支票者原则上应在5个工作日内办理销帐手续。(五)借款未还者原则上不得再次借款,逾期未还借支者转为个人借款从工资中扣回。第五条借款流程(一)借款人按规定填写《借款单》,注明借款事由、借款金额(大小写须完全一致,不得涂改)、支票或现金。(二)审批流程:主管部门经理审核签字→财务经理复核→总经理审批。(三)财务付款:借款凭审批后的借款单到财务部办理领款手续。第三部分日常费用报销制度及流程第六条日常费用主要包括差旅费、电话费、交通费、办公费、低值易耗品及备品备件、业务招待费、培训费、资料费等。在一个预算期间内,各项费用的累计支出原则上不得超出预算。第七条费用报销的一般规定(一)报销人必须取得相应的合法票据(相关规定见发票管理制度),且发票背面有经办人签名。(二)填写报销单应注意:根据费用性质填写对应单据;严格按单据要求项目认真写,注明附件张数;金额大小写须完全一致(不得涂改);简述费用内容或事由。(三)按规定的审批程序报批。(四)报销5000元以上需提前一天通知财务部以便备款。第八条费用报销的一般流程:报销人整理报销单据并填写对应费用报销单→须办理申请或出入库手续的应附批准后的申请单或出入库单→部门经理审核签字→财务部门复核→总经理审批→到出纳处报销。第九条差旅费报销制度及流程。(一)费用标准职务交通工具住宿标准伙食标准外埠市内交通费用一般员工火车硬卧120元/天30元/天30元/天部门负责人火车硬卧150元/天40元/天40元/天总经理助理飞机200元/天50元/天50元/天总经理及以上飞机实报实销实报实销实报实销(二)费用标准的补充说明:住宿费报销时必须提供住宿发票,实际发生额未达到住宿标准金额,不予补偿;超出住宿标准部分由员工自行承担。实际出差天数的计算以所乘交通工具出发时间到返京时间为准,12:00以后出发(或12:00以前到达)以半天计,12:00以前出发(或12:00以后到达)以一天计。伙食标准、交通费用标准实行包干制,依据实际出差天数结算,原则上采用额度内据实报销形式,特殊情况无相关票据时可按标准领取补贴。宴请客户需由总经理批准后方可报销招待费,同时按比例(早餐20%、午餐或晚餐40%)扣减出差人当天的伙食补贴。出差时由对方接待单位提供餐饮、住宿及交通工具等将不予报销相关费用。(三)报销流程出差申请:拟出差人员首先填写《出差申请表》,详细注明出差地点、目的、行程安排、交通工具及预计差旅费用项目等,出差申请单由总经理批准。借支差旅费:出差人员将审批过的《出差申请表》交财务部,按借款管理规定办理借款手续,出纳按规定支付所借款项。购票:出差人员持审批过的出差申请复印件,到行政部订票(原则上机票一律用支票支付,特殊情况不能用支票的,需事先书面说明情况,经审批人签字后报财务备案)。返回报销:出差人员应在回公司后五个工作日内办理报销事宜,根据差旅费用标准填写《差旅费报销单》,部门经理审核签字,财务部审核签字,总经理审批;原则上前款未清者不予办理新的借支。第十条电话费报销制度及流程(一)费用标准移动通讯费:为了兼顾效率与...

1、当您付费下载文档后,您只拥有了使用权限,并不意味着购买了版权,文档只能用于自身使用,不得用于其他商业用途(如 [转卖]进行直接盈利或[编辑后售卖]进行间接盈利)。
2、本站所有内容均由合作方或网友上传,本站不对文档的完整性、权威性及其观点立场正确性做任何保证或承诺!文档内容仅供研究参考,付费前请自行鉴别。
3、如文档内容存在违规,或者侵犯商业秘密、侵犯著作权等,请点击“违规举报”。

碎片内容

财务报销制度与报销流程

确认删除?
VIP
微信客服
  • 扫码咨询
会员Q群
  • 会员专属群点击这里加入QQ群
客服邮箱
回到顶部