电脑桌面
添加小米粒文库到电脑桌面
安装后可以在桌面快捷访问

《会计证之会计基础》第三章选择题—VIP专享VIP免费

《会计证之会计基础》第三章选择题—_第1页
1/9
《会计证之会计基础》第三章选择题—_第2页
2/9
《会计证之会计基础》第三章选择题—_第3页
3/9
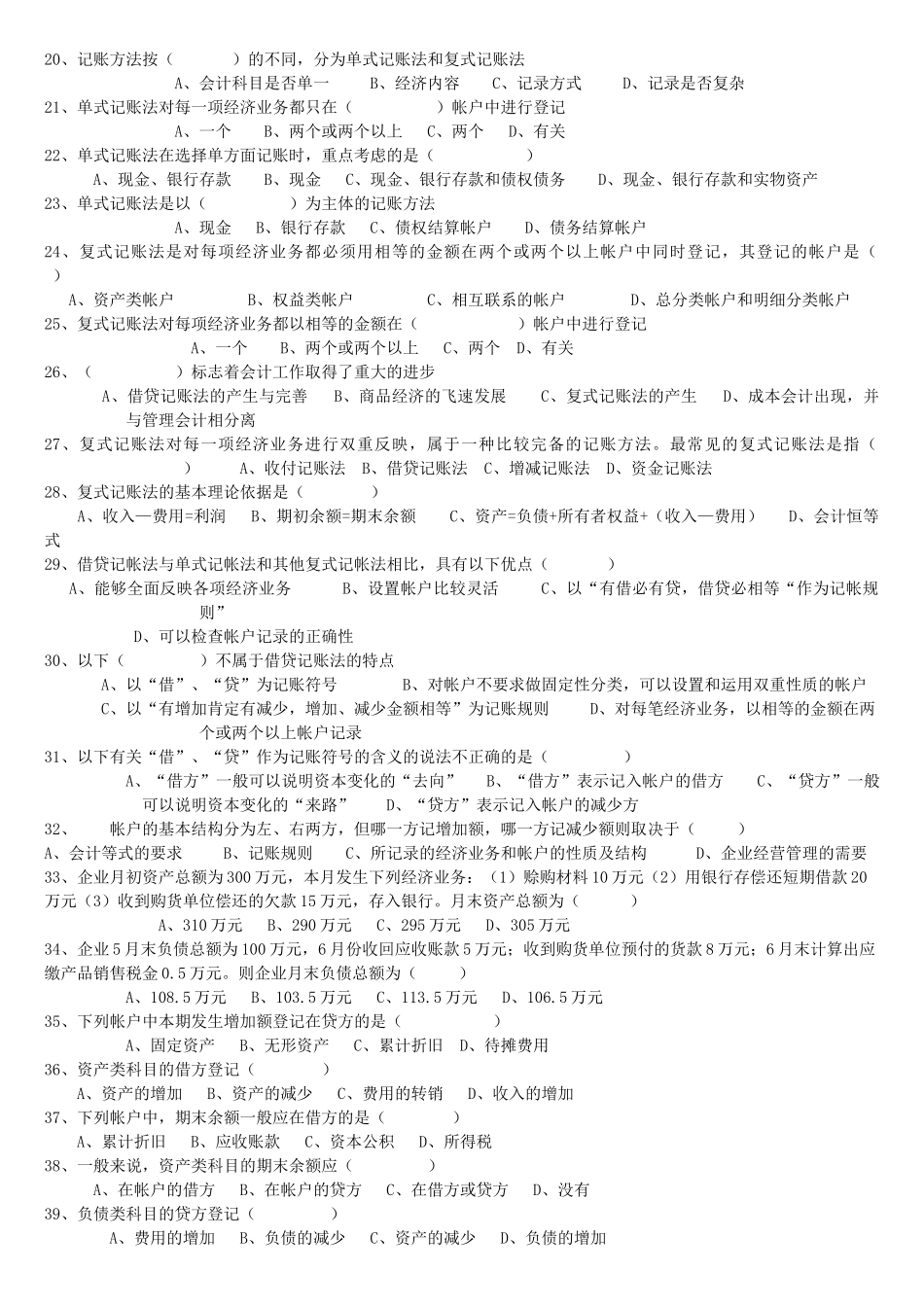
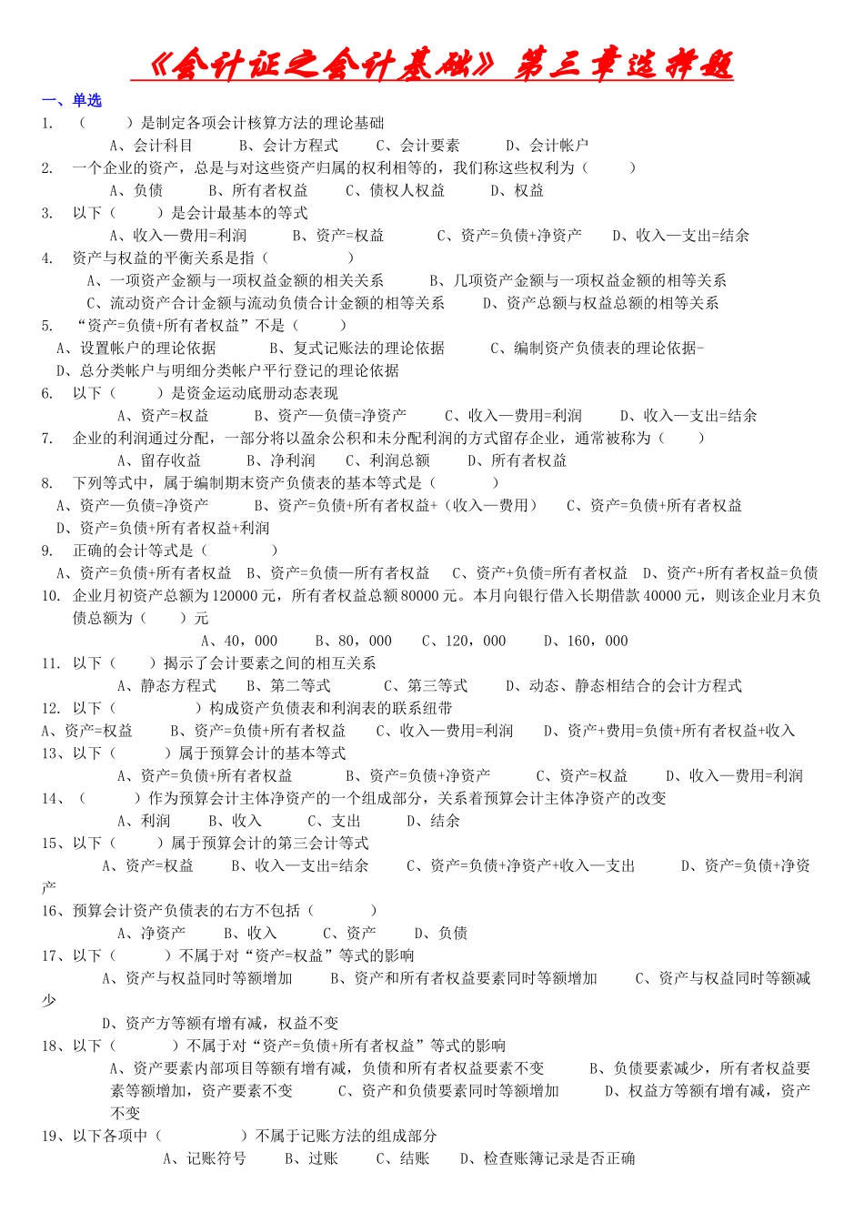
《会计证之会计基础》第三章选择题一、单选1.()是制定各项会计核算方法的理论基础A、会计科目B、会计方程式C、会计要素D、会计帐户2.一个企业的资产,总是与对这些资产归属的权利相等的,我们称这些权利为()A、负债B、所有者权益C、债权人权益D、权益3.以下()是会计最基本的等式A、收入—费用=利润B、资产=权益C、资产=负债+净资产D、收入—支出=结余4.资产与权益的平衡关系是指()A、一项资产金额与一项权益金额的相关关系B、几项资产金额与一项权益金额的相等关系C、流动资产合计金额与流动负债合计金额的相等关系D、资产总额与权益总额的相等关系5.“资产=负债+所有者权益”不是()A、设置帐户的理论依据B、复式记账法的理论依据C、编制资产负债表的理论依据-D、总分类帐户与明细分类帐户平行登记的理论依据6.以下()是资金运动底册动态表现A、资产=权益B、资产—负债=净资产C、收入—费用=利润D、收入—支出=结余7.企业的利润通过分配,一部分将以盈余公积和未分配利润的方式留存企业,通常被称为()A、留存收益B、净利润C、利润总额D、所有者权益8.下列等式中,属于编制期末资产负债表的基本等式是()A、资产—负债=净资产B、资产=负债+所有者权益+(收入—费用)C、资产=负债+所有者权益D、资产=负债+所有者权益+利润9.正确的会计等式是()A、资产=负债+所有者权益B、资产=负债—所有者权益C、资产+负债=所有者权益D、资产+所有者权益=负债10.企业月初资产总额为120000元,所有者权益总额80000元。本月向银行借入长期借款40000元,则该企业月末负债总额为()元A、40,000B、80,000C、120,000D、160,00011.以下()揭示了会计要素之间的相互关系A、静态方程式B、第二等式C、第三等式D、动态、静态相结合的会计方程式12.以下()构成资产负债表和利润表的联系纽带A、资产=权益B、资产=负债+所有者权益C、收入—费用=利润D、资产+费用=负债+所有者权益+收入13、以下()属于预算会计的基本等式A、资产=负债+所有者权益B、资产=负债+净资产C、资产=权益D、收入—费用=利润14、()作为预算会计主体净资产的一个组成部分,关系着预算会计主体净资产的改变A、利润B、收入C、支出D、结余15、以下()属于预算会计的第三会计等式A、资产=权益B、收入—支出=结余C、资产=负债+净资产+收入—支出D、资产=负债+净资产16、预算会计资产负债表的右方不包括()A、净资产B、收入C、资产D、负债17、以下()不属于对“资产=权益”等式的影响A、资产与权益同时等额增加B、资产和所有者权益要素同时等额增加C、资产与权益同时等额减少D、资产方等额有增有减,权益不变18、以下()不属于对“资产=负债+所有者权益”等式的影响A、资产要素内部项目等额有增有减,负债和所有者权益要素不变B、负债要素减少,所有者权益要素等额增加,资产要素不变C、资产和负债要素同时等额增加D、权益方等额有增有减,资产不变19、以下各项中()不属于记账方法的组成部分A、记账符号B、过账C、结账D、检查账簿记录是否正确20、记账方法按()的不同,分为单式记账法和复式记账法A、会计科目是否单一B、经济内容C、记录方式D、记录是否复杂21、单式记账法对每一项经济业务都只在()帐户中进行登记A、一个B、两个或两个以上C、两个D、有关22、单式记账法在选择单方面记账时,重点考虑的是()A、现金、银行存款B、现金C、现金、银行存款和债权债务D、现金、银行存款和实物资产23、单式记账法是以()为主体的记账方法A、现金B、银行存款C、债权结算帐户D、债务结算帐户24、复式记账法是对每项经济业务都必须用相等的金额在两个或两个以上帐户中同时登记,其登记的帐户是()A、资产类帐户B、权益类帐户C、相互联系的帐户D、总分类帐户和明细分类帐户25、复式记账法对每项经济业务都以相等的金额在()帐户中进行登记A、一个B、两个或两个以上C、两个D、有关26、()标志着会计工作取得了重大的进步A、借贷记账法的产生与完善B、商品经济的飞速发展C、复式记账法的产生D、成本会计出现,并与管理会计相分离27、复式记账法对每一项经济业务进行双重反映,属于一种比较完备的记账方法。最常见的复...

1、当您付费下载文档后,您只拥有了使用权限,并不意味着购买了版权,文档只能用于自身使用,不得用于其他商业用途(如 [转卖]进行直接盈利或[编辑后售卖]进行间接盈利)。
2、本站所有内容均由合作方或网友上传,本站不对文档的完整性、权威性及其观点立场正确性做任何保证或承诺!文档内容仅供研究参考,付费前请自行鉴别。
3、如文档内容存在违规,或者侵犯商业秘密、侵犯著作权等,请点击“违规举报”。

碎片内容

《会计证之会计基础》第三章选择题—

确认删除?
VIP
微信客服
  • 扫码咨询
会员Q群
  • 会员专属群点击这里加入QQ群
客服邮箱
回到顶部