电脑桌面
添加小米粒文库到电脑桌面
安装后可以在桌面快捷访问

XXXX-2020年中国食用甜味剂行业深度调研与投资前景预测VIP免费

XXXX-2020年中国食用甜味剂行业深度调研与投资前景预测_第1页
1/24
XXXX-2020年中国食用甜味剂行业深度调研与投资前景预测_第2页
2/24
XXXX-2020年中国食用甜味剂行业深度调研与投资前景预测_第3页
3/24
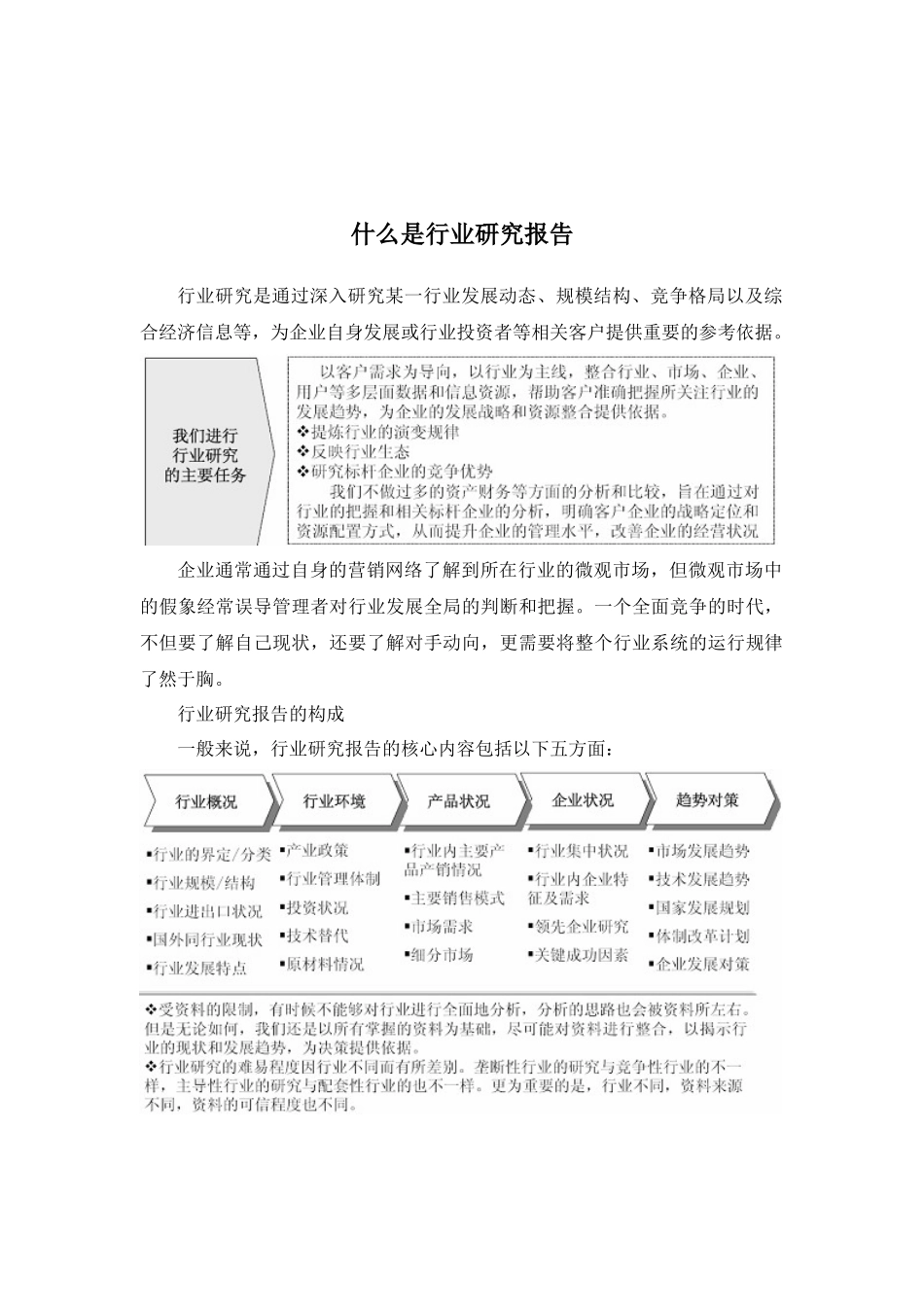
食用甜味剂什么是行业研究报告行业研究是通过深入研究某一行业发展动态、规模结构、竞争格局以及综合经济信息等,为企业自身发展或行业投资者等相关客户提供重要的参考依据。企业通常通过自身的营销网络了解到所在行业的微观市场,但微观市场中的假象经常误导管理者对行业发展全局的判断和把握。一个全面竞争的时代,不但要了解自己现状,还要了解对手动向,更需要将整个行业系统的运行规律了然于胸。行业研究报告的构成一般来说,行业研究报告的核心内容包括以下五方面:行业研究的目的及主要任务行业研究是进行资源整合的前提和基础。对企业而言,发展战略的制定通常由三部分构成:外部的行业研究、内部的企业资源评估以及基于两者之上的战略制定和设计。行业与企业之间的关系是面和点的关系,行业的规模和发展趋势决定了企业的成长空间;企业的发展永远必须遵循行业的经营特征和规律。行业研究的主要任务:解释行业本身所处的发展阶段及其在国民经济中的地位分析影响行业的各种因素以及判断对行业影响的力度预测并引导行业的未来发展趋势判断行业投资价值揭示行业投资风险为投资者提供依据2014-2020年中国食用甜味剂行业深度调研与投资前景预测报告【出版日期】2014年【交付方式】Email电子版/特快专递【价格】纸介版:7000元电子版:7200元纸介+电子:7500元【订购电话】400-600-8596010-86825756传真:010-60343813【报告链接】http://www.ibaogao.com/baogao/0I114OA2014.html报告目录第一章2013-2014年世界食品添加剂行业发展概况第一节2013-2014年世界食品添加剂产业综述一、世界各国研制成功的新型“食品添加剂”二、世界食品添加剂市场现状三、食品添加剂世界贸易状况四、世界食品添加剂技术动态五、世界主要国家食品添加剂法律管理现状第二节2013-2014年世界主要国家地区食品添加剂运行分析一、美国二、日本三、欧盟第三节2014-2020年世界食品添加剂呈现三大趋势分析第二章2013-2014年世界食用甜味剂产业运行走势分析第一节2013-2014年世界食用甜味剂产业发展概述一、国内外甜味剂的应用和发展二、甜菊糖:未来甜味剂世界的新霸主三、世界甜味剂的生产消费分析第二节2013-2014年世界食用甜味剂主要国家发展分析一、美国二、日本三、韩国第三节2014-2020年世界食用甜味剂发展趋势分析第三章2013-2014年中国食用甜味剂产业运行环境分析第一节2013-2014年中国宏观经济环境分析一、中国GDP分析二、消费价格指数分析三、城乡居民收入分析四、社会消费品零售总额五、全社会固定资产投资分析六、进出口总额及增长率分析第二节2013-2014年中国食用甜味剂产业政策环境分析一、《中华人民共和国食品卫生法》二、《食品添加剂卫生管理办法》三、《食品营养强化剂卫生管理办法》第三节2013-2014年中国食用甜味剂产业社会环境分析第四章2013-2014年中国食品添加剂产业运行态势分析第一节2013-2014年中国食品添加剂行业动态分析一、食品添加剂监管有空白二、济宁耐特推出速冻领域香精新品三、新型发酵风味剂悄然流行四、食品添加剂用量中国比国外低第二节2013-2014年中国食品添加剂市场分析一、中国食品添加剂市场规模分析二、中国食品添加剂行业发展特点三、中国食品添加剂行业技术进步迅速四、中国食品添加剂用户需求分析五、食品添加剂用户信息获取渠道及采购周期第三节2013-2014年中国主要地区食品添加剂发展一、浙江食品添加剂行业发展特点分析二、上海食品添加剂产业概述三、江西食品添加剂行业发展迅速四、烟台食品添加剂行业违规现象严重第四节2013-2014年中国食品添加剂行业存在的问题一、产品品种少、数量少,二、资金不足、技术落后三、缺少创新、仿制为主四、标准缺陷形成监管漏洞和误区、五、添加剂安全问题严重第五章2013-2014年中国食用甜味剂产业运行动态分析第一节2013-2014年中国食用甜味剂产业发展综述一、食用甜味剂产业特点分析二、食用甜味剂主要细分产品概述三、食用甜味剂主要产品价格分析第二节2013-2014年中国食用甜味剂产业运行动态分析一、食糖是最好的天然甜味剂二、上海倍翔推出功能性甜味剂三、功能性甜味剂为果冻行业增添新活力第三节2013-2014年中国...

1、当您付费下载文档后,您只拥有了使用权限,并不意味着购买了版权,文档只能用于自身使用,不得用于其他商业用途(如 [转卖]进行直接盈利或[编辑后售卖]进行间接盈利)。
2、本站所有内容均由合作方或网友上传,本站不对文档的完整性、权威性及其观点立场正确性做任何保证或承诺!文档内容仅供研究参考,付费前请自行鉴别。
3、如文档内容存在违规,或者侵犯商业秘密、侵犯著作权等,请点击“违规举报”。

碎片内容

XXXX-2020年中国食用甜味剂行业深度调研与投资前景预测

您可能关注的文档

墨香书阁+ 关注
实名认证
内容提供者

热爱教学事业,对互联网知识分享很感兴趣

确认删除?
VIP
微信客服
  • 扫码咨询
会员Q群
  • 会员专属群点击这里加入QQ群
客服邮箱
回到顶部