电脑桌面
添加小米粒文库到电脑桌面
安装后可以在桌面快捷访问

Excel函数--财务函数VIP免费

Excel函数--财务函数_第1页
1/7
Excel函数--财务函数_第2页
2/7
Excel函数--财务函数_第3页
3/7
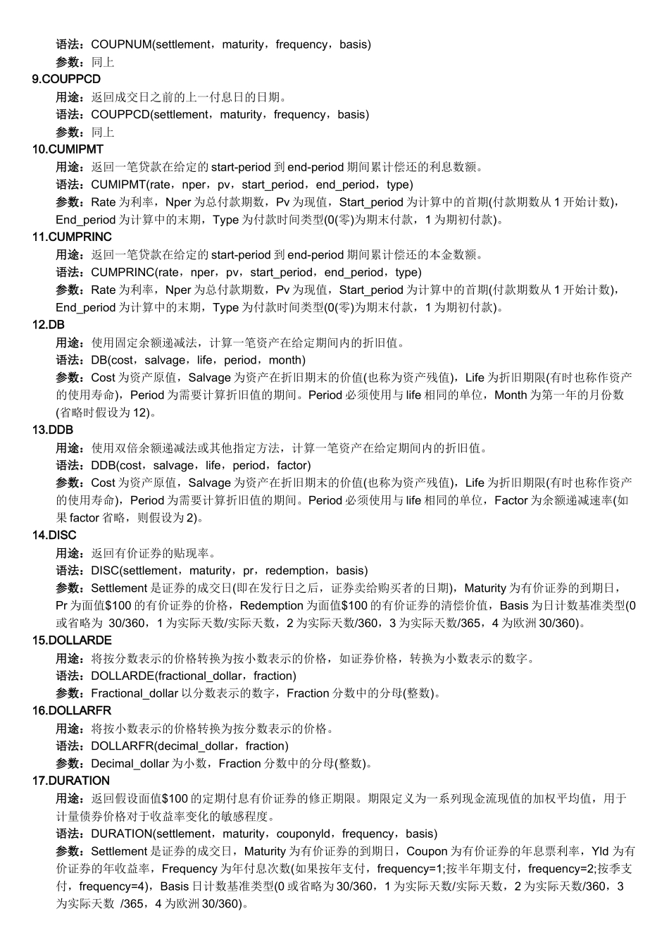
Excel函数应用教程:财务函数1.ACCRINT用途:返回定期付息有价证券的应计利息。语法:ACCRINT(issue,first_interest,settlement,rate,par,frequency,basis)参数:Issue为有价证券的发行日,First_interest是证券的起息日,Settlement是证券的成交日(即发行日之后证券卖给购买者的日期),Rate为有价证券的年息票利率,Par为有价证券的票面价值(如果省略par,函数ACCRINT将par看作$1000),Frequency为年付息次数(如果按年支付,frequency=1;按半年期支付,frequency=2;按季支付,frequency=4)。2.ACCRINTM用途:返回到期一次性付息有价证券的应计利息。语法:ACCRINTM(issue,maturity,rate,par,basis)参数:Issue为有价证券的发行日,Maturity为有价证券的到期日,Rate为有价证券的年息票利率,Par为有价证券的票面价值,Basis为日计数基准类型(0或省略时为30/360,1为实际天数/实际天数,2为实际天数/360,3为实际天数/365,4为欧洲30/360)。3.AMORDEGRC用途:返回每个会计期间的折旧值。语法:AMORDEGRC(cost,date_purchased,first_period,salvage,period,rate,basis)参数:Cost为资产原值,Date_purchased为购入资产的日期,First_period为第一个期间结束时的日期,Salvage为资产在使用寿命结束时的残值,Period是期间,Rate为折旧率,Basis是所使用的年基准(0或省略时为360天,1为实际天数,3为一年365天,4为一年360天)。4.AMORLINC用途:返回每个会计期间的折旧值,该函数为法国会计系统提供。如果某项资产是在会计期间内购入的,则按线性折旧法计算。语法:AMORLINC(cost,date_purchased,first_period,salvage,period,rate,basis)参数:Date_purchased为购入资产的日期,First_period为第一个期间结束时的日期,Salvage为资产在使用寿命结束时的残值,Period为期间,Rate为折旧率,Basis为所使用的年基准(0或省略时为360天,1为实际天数,3为一年365天,4为一年360天)。5.COUPDAYBS用途:返回当前付息期内截止到成交日的天数。语法:COUPDAYBS(settlement,maturity,frequency,basis)参数:Settlement是证券的成交日(即发行日之后证券卖给购买者的日期),Maturity为有价证券的到期日,Frequency为年付息次数(如果按年支付,frequency=1;按半年期支付,frequency=2;按季支付,frequency=4),Basis为日计数基准类型(0或省略为30/360,1为实际天数/实际天数,2为实际天数/360,3为实际天数/365,4为欧洲30/360)。6.COUPDAYS用途:返回成交日所在的付息期的天数。语法:COUPDAYS(settlement,maturity,frequency,basis)参数:Settlement是证券的成交日(即发行日之后证券卖给购买者的日期),Maturity为有价证券的到期日(即有价证券有效期截止时的日期),Frequency为年付息次数(如果按年支付,frequency=1;按半年期支付,frequency=2;按季支付,frequency=4),Basis为日计数基准类型(0或省略为30/360,1为实际天数/实际天数,2为实际天数/360,3为实际天数/365,4为欧洲30/360)。7.COUPDAYSNC用途:返回从成交日到下一付息日之间的天数。语法:COUPDAYSNC(settlement,maturity,frequency,basis)参数:Settlement是证券的成交日,Maturity为有价证券的到期日,Frequency为年付息次数(如果按年支付,frequency=1;按半年期支付,frequency=2;按季支付,frequency=4),Basis为日计数基准类型(0或省略为30/360,1为实际天数/实际天数,2为实际天数/360,3为实际天数/365,4为欧洲30/360)。8.COUPNUM用途:返回成交日和到期日之间的利息应付次数,向上取整到最近的整数。语法:COUPNUM(settlement,maturity,frequency,basis)参数:同上9.COUPPCD用途:返回成交日之前的上一付息日的日期。语法:COUPPCD(settlement,maturity,frequency,basis)参数:同上10.CUMIPMT用途:返回一笔贷款在给定的start-period到end-period期间累计偿还的利息数额。语法:CUMIPMT(rate,nper,pv,start_period,end_period,type)参数:Rate为利率,Nper为总付款期数,Pv为现值,Start_period为计算中的首期(付款期数从1开始计数),End_period为计算中的末期,Type为付款时...

1、当您付费下载文档后,您只拥有了使用权限,并不意味着购买了版权,文档只能用于自身使用,不得用于其他商业用途(如 [转卖]进行直接盈利或[编辑后售卖]进行间接盈利)。
2、本站所有内容均由合作方或网友上传,本站不对文档的完整性、权威性及其观点立场正确性做任何保证或承诺!文档内容仅供研究参考,付费前请自行鉴别。
3、如文档内容存在违规,或者侵犯商业秘密、侵犯著作权等,请点击“违规举报”。

碎片内容

Excel函数--财务函数

您可能关注的文档

确认删除?
VIP
微信客服
  • 扫码咨询
会员Q群
  • 会员专属群点击这里加入QQ群
客服邮箱
回到顶部