电脑桌面
添加小米粒文库到电脑桌面
安装后可以在桌面快捷访问

SPC培训教材繁体版VIP免费

SPC培训教材繁体版_第1页
1/41
SPC培训教材繁体版_第2页
2/41
SPC培训教材繁体版_第3页
3/41
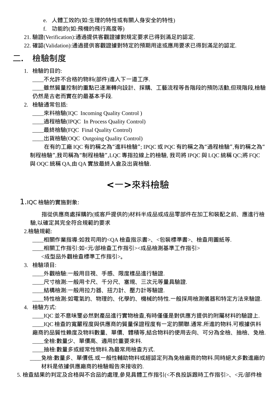
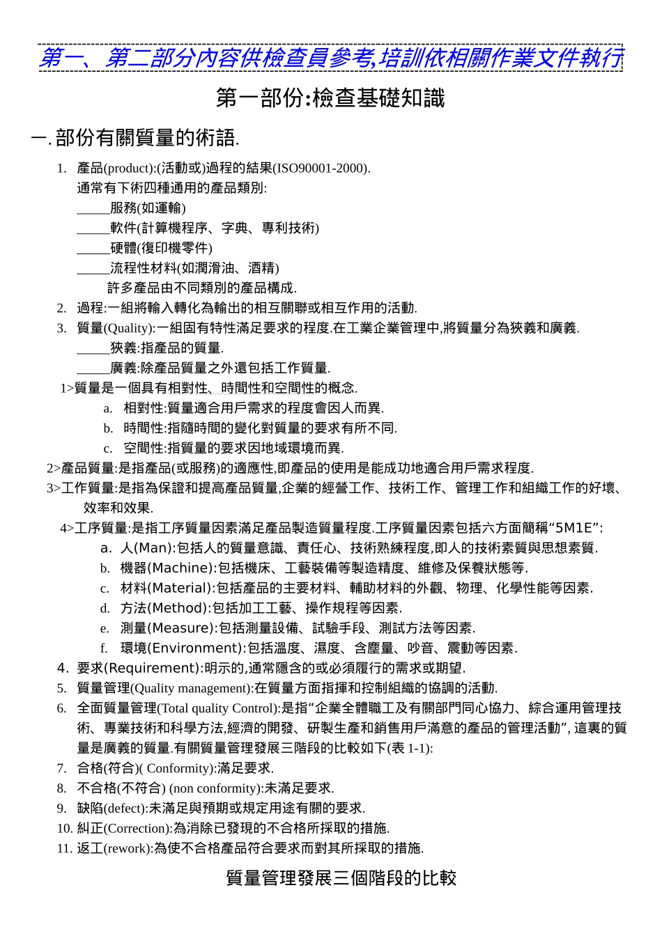
第一、第二部分內容供檢查員參考,培訓依相關作業文件執行第一部份:檢查基礎知識一.部份有關質量的術語.1.產品(product):(活動或)過程的結果(ISO90001-2000).通常有下術四種通用的產品類別:_____服務(如運輸)_____軟件(計算機程序、字典、專利技術)_____硬體(復印機零件)_____流程性材料(如潤滑油、酒精)許多產品由不同類別的產品構成.2.過程:一組將輸入轉化為輸出的相互關聯或相互作用的活動.3.質量(Quality):一組固有特性滿足要求的程度.在工業企業管理中,將質量分為狹義和廣義._____狹義:指產品的質量._____廣義:除產品質量之外還包括工作質量.1>質量是一個具有相對性、時間性和空間性的概念.a.相對性:質量適合用戶需求的程度會因人而異.b.時間性:指隨時間的變化對質量的要求有所不同.c.空間性:指質量的要求因地域環境而異.2>產品質量:是指產品(或服務)的適應性,即產品的使用是能成功地適合用戶需求程度.3>工作質量:是指為保證和提高產品質量,企業的經營工作、技術工作、管理工作和組織工作的好壞、效率和效果.4>工序質量:是指工序質量因素滿足產品製造質量程度.工序質量因素包括六方面簡稱“5M1E”:a.人(Man):包括人的質量意識、責任心、技術熟練程度,即人的技術素質與思想素質.b.機器(Machine):包括機床、工藝裝備等製造精度、維修及保養狀態等.c.材料(Material):包括產品的主要材料、輔助材料的外觀、物理、化學性能等因素.d.方法(Method):包括加工工藝、操作規程等因素.e.測量(Measure):包括測量設備、試驗手段、測試方法等因素.f.環境(Environment):包括溫度、濕度、含塵量、吵音、震動等因素.4.要求(Requirement):明示的,通常隱含的或必須履行的需求或期望.5.質量管理(Qualitymanagement):在質量方面指揮和控制組織的協調的活動.6.全面質量管理(TotalqualityControl):是指“企業全體職工及有關部門同心協力、綜合運用管理技術、專業技術和科學方法,”經濟的開發、研製生產和銷售用戶滿意的產品的管理活動,這裏的質量是廣義的質量.有關質量管理發展三階段的比較如下(表1-1):7.合格(符合)(Conformity):滿足要求.8.不合格(不符合)(nonconformity):未滿足要求.9.缺陷(defect):未滿足與預期或規定用途有關的要求.10.糾正(Correction):為消除已發現的不合格所採取的措施.11.返工(rework):為使不合格產品符合要求而對其所採取的措施.質量管理發展三個階段的比較階段項目產品質量檢查階段統計質量管理階段全面質量管理階段生產特點以手工及半機械生產為主大量生產現代化大生產管理範圍限於生產現場質量管理限於生產現場質量管理產品形成全過程質量管理管理對象限於產品質量(狹義質量)從產品質量向工作質量發展產品質量和工作質量(廣義質量)管理特點事後把關為主把關與部分預防相結合防檢結合,全面管理管理依據產品質量符合質量規格按既定標準控制質量以用戶為主,重在產品適用性管理方法主要用技術檢驗方法應用數理統計方法運用多種管理方法管理標準化標準化程度差由技術標準發展到質量控制標準嚴格標準化,技術、管理標準化管理經濟性忽視經濟性注重經濟性講究經濟性參與管理人員依靠檢驗部門和質量檢驗人員依靠技術部門、質量檢驗部門、質量檢驗人員依靠全體職工(表1-1)12.降級(reduce):為使不合格產品符合不同於原有要求而對其等級的改變.13.返修(repair):為使不合格產品滿足預期用途而對其所採取的措施.(返修與返工不同,返修可影響或改變不合格產品的某些部分;返修包括對以前是合格的產品為重新使用而採取的修復措施,如作為維修的一部分,如對設變部品修復使用).14.報廢(scrap):為避免不合格產品原有的預期用途而對其所採取的措施.15.讓步(concession):對使用或放行不符合規定要求的產品的許可.16.客觀證據(objectiveevidence):支持事物存在或其真實性的數據.17.檢驗(inspection):通過觀察和判斷,適當時結合測量、試驗所進行的符合性評價.18.試驗(test):按照程式確定一個或多個特性.19.程式(procedure):為進行某項活動或過程所規定的途徑.20.特性(characteristic):可區分的特徵.____特性可以是固有的或賦予的.____特性可以是定性的或定量的.____有各種類別的特性.如:a.物理的(機械...

1、当您付费下载文档后,您只拥有了使用权限,并不意味着购买了版权,文档只能用于自身使用,不得用于其他商业用途(如 [转卖]进行直接盈利或[编辑后售卖]进行间接盈利)。
2、本站所有内容均由合作方或网友上传,本站不对文档的完整性、权威性及其观点立场正确性做任何保证或承诺!文档内容仅供研究参考,付费前请自行鉴别。
3、如文档内容存在违规,或者侵犯商业秘密、侵犯著作权等,请点击“违规举报”。

碎片内容

SPC培训教材繁体版

确认删除?
VIP
微信客服
  • 扫码咨询
会员Q群
  • 会员专属群点击这里加入QQ群
客服邮箱
回到顶部