电脑桌面
添加小米粒文库到电脑桌面
安装后可以在桌面快捷访问

房地产开发财务核算方法VIP专享VIP免费

房地产开发财务核算方法_第1页
1/41
房地产开发财务核算方法_第2页
2/41
房地产开发财务核算方法_第3页
3/41
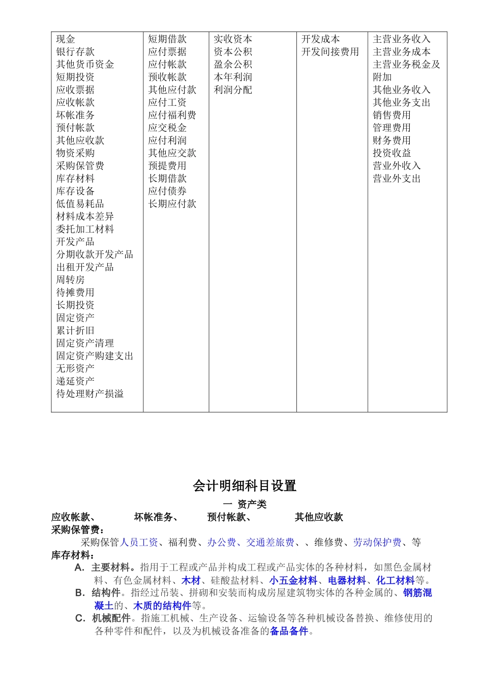
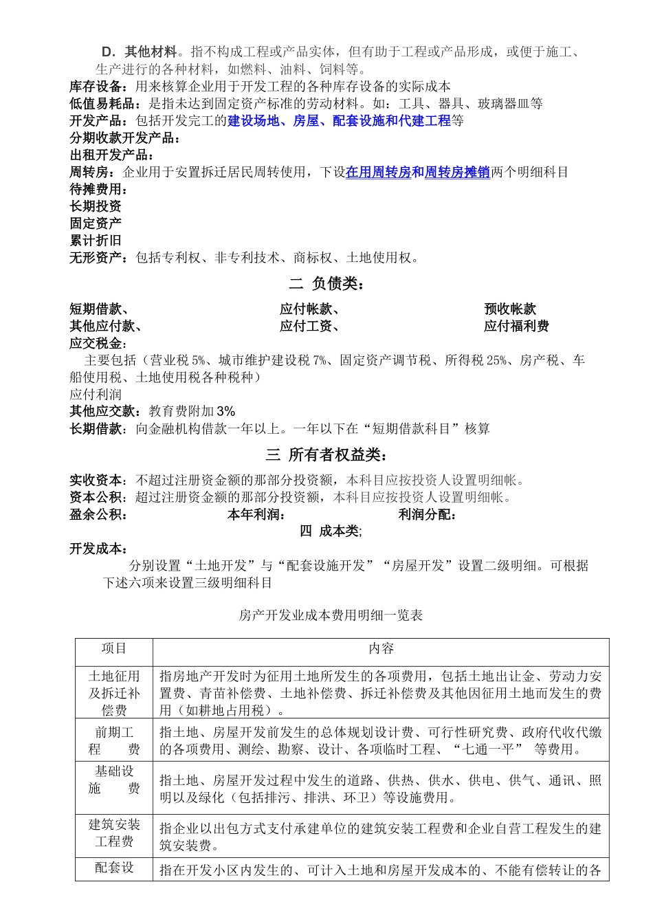
会计资料下载房地产开发财务核算方法房地产开发企业财务核算执行《企业会计制度》,上市公司自2007年1月1日起施行《企业会计准则---基本准则》和《企业会计准则---具体准则》。在税务稽查中,应重点关注以下三个方面的财务核算。1.销售收入的确认按《企业会计准则》中有关商品销售收入的确认原则进行确认。在实际操作中,开发企业主要在开发产品交付使用,并将发票账单交付给买受人时确认销售收入。2.成本费用的构成房地产开发企业的开发成本按成本计算对象计入开发产品成本项目,包括土地征用及拆迁补偿费、前期工程费、基础设施费、建筑安装工程费、公共配套设施费和开发间接费等;费用按其与项目开发的关系分为开发成本和期间费用。期间费用可直接进行税前扣除,包括管理费用、财务费用、营业费用,3.开发成本的核算开发项目成本的核算实行制造成本法,可分为土地开发成本、房屋开发成本、配套设施开发成本和代建工程开发成本。其基本核算程序:(1)确定成本核算对象开发产品成本核算对象是指在开发产品成本的计算中,为了归集和分配开发费用而确定的费用承担者。其基本原则是:①一般的开发项目,以每一独立编制的概算或施工图预算所列单项工程为成本核算对象。②同一开发地点、结构类型相同的群体项目,开、竣工时间相近且由同一施工单位施工的,可并为一个成本核算对象。③对于个别规模较大、工期较长的开发项目,可以结合经济责任制的需要,按开发项目的一定区域和部位,划分成本核算对象。成本核算对象应在开发项目开工前确定,一经确定就不能随意改变,更不能相互混淆。(2)确定开发产品成本项目。成本项目是归集生产费用的明细科目,具体反映计入开发产品成本的生产费用的用途和开发产品成本构成。(3)审核开发成本的真实性与合法性。(4)归集与分配开发成本。开发产品完工前发生的直接成本、间接成本和共同成本,应按配比原则将其分配至各成本对象。其中,直接成本和能够分清成本负担对象的间接成本,直接计入成本对象中;共同成本以及因多个项目同时开发或先后滚动开发不能分清负担对象的间接成本,应按各个成本对象(项目)占地面积、建筑面积或工程概算等方法计算分配。(5)编制成本计算单,结转完工产品成本。计算已完工开发项目从筹建至竣工验收的全部开发成本,结转进入“开发产品”科目。(6)结转主营业务成本。按对外转让、销售和结算开发产品的实际成本结转主营业务成本。房地产投资企业常用的会计科目一、资产类`二、负债类三、所有者权益类四、成本类五、损益类现金银行存款其他货币资金短期投资应收票据应收帐款坏帐准务预付帐款其他应收款物资采购采购保管费库存材料库存设备低值易耗品材料成本差异委托加工材料开发产品分期收款开发产品出租开发产品周转房待摊费用长期投资固定资产累计折旧固定资产清理固定资产购建支出无形资产递延资产待处理财产损溢短期借款应付票据应付帐款预收帐款其他应付款应付工资应付福利费应交税金应付利润其他应交款预提费用长期借款应付债券长期应付款实收资本资本公积盈余公积本年利润利润分配开发成本开发间接费用主营业务收入主营业务成本主营业务税金及附加其他业务收入其他业务支出销售费用管理费用财务费用投资收益营业外收入营业外支出会计明细科目设置一资产类应收帐款、坏帐准务、预付帐款、其他应收款采购保管费:采购保管人员工资、福利费、办公费、交通差旅费、、维修费、劳动保护费、等库存材料:A.主要材料。指用于工程或产品并构成工程或产品实体的各种材料,如黑色金属材料、有色金属材料、木材、硅酸盐材料、小五金材料、电器材料、化工材料等。B.结构件。指经过吊装、拼砌和安装而构成房屋建筑物实体的各种金属的、钢筋混凝土的、木质的结构件等。C.机械配件。指施工机械、生产设备、运输设备等各种机械设备替换、维修使用的各种零件和配件,以及为机械设备准备的备品备件。D.其他材料。指不构成工程或产品实体,但有助于工程或产品形成,或便于施工、生产进行的各种材料,如燃料、油料、饲料等。库存设备:用来核算企业用于开发工程的各种库存设备的实际成本低值易耗品:是指未达到固...

1、当您付费下载文档后,您只拥有了使用权限,并不意味着购买了版权,文档只能用于自身使用,不得用于其他商业用途(如 [转卖]进行直接盈利或[编辑后售卖]进行间接盈利)。
2、本站所有内容均由合作方或网友上传,本站不对文档的完整性、权威性及其观点立场正确性做任何保证或承诺!文档内容仅供研究参考,付费前请自行鉴别。
3、如文档内容存在违规,或者侵犯商业秘密、侵犯著作权等,请点击“违规举报”。

碎片内容

房地产开发财务核算方法

确认删除?
VIP
微信客服
  • 扫码咨询
会员Q群
  • 会员专属群点击这里加入QQ群
客服邮箱
回到顶部