电脑桌面
添加小米粒文库到电脑桌面
安装后可以在桌面快捷访问

财务管理学总复习资料VIP专享VIP免费

财务管理学总复习资料_第1页
1/45
财务管理学总复习资料_第2页
2/45
财务管理学总复习资料_第3页
3/45
试卷结构:1、单项选择(26×1分=26分);2、多项选择(6×1分=6分);3、判断改错(10×1分=10分);4、名词解释(4×2分=8分);5、简答题(3×5分=15分);6、业务题(7×5分=35分)一、名词:1、财务管理:就是人们利用一定的技术和方法,遵循国家法规政策和各种契约关系,组织和控制企业的资金运动,协调和理顺企业与各个方面财务关系的一项管理工作。P102、永续年金:是指无限期收付等额款项,也称终身年金。2P373.投资的风险价值:就是指投资者冒风险进行投资所获得的报酬,也就是投资收益多于(或少于)货币时间价值的那部分2P484、比率分析法:是计算各项指标之间的相对数,将相对数进行比较的一种分析方法。3P655、杜邦分析:是对企业财务状况进行的综合分析,它通过几种主要财务指标之间的关系,直观、明了地反映出企业的财务状况。3P836、资金成本:为取得与使用资金而付出的代价。4P967、最佳资本结构:是指企业在一定时期使综合资金成本最低,同时企业价值最大的资本结构,是一个区间范围。4P1128、增量调整:是指通过追加或缩减资产数量来实现资本结构合理。调整的办法有增发配售新股,缩股减资或回购注销流通股份。4P1149、资本金制度:是国家对资本金筹集、管理和核算以及所有者责权利等方面所作的法律规范。5P11710、周转信贷协定:也称限额循环周转证,是银行具有法律义务地承诺提供不超过某一最高限额的贷款协定。6P15511、短期融资券:又称为商业票据、短期借据或商业本票,它是一种由规模大、名声响、信誉卓著的企业在公开市场上发行的一种无担保本票,是一种新兴的筹集短期资金的方式。P15912、债权资产:是指企业采用赊销方式对销售产品或提供劳务而形成的性质上属于企业债权的应收账款和应收票据。8P20313、信用标准:是指企业愿意向客户提供商业信用所要求的关于客户信用状况方面的最低标准,即客户获得企业商业信用所应具备的起码条件。8P20514、信用条件:是销货人对付款时间和现金折扣所作的具体规定,它包括折扣率、折扣期限和信用期限三要素。8P21115、营业现金流量:是指项目投资完成后,就整个寿命周期内由于正常生产营业所带来的现金流量。9P25216、内含报酬率:又称内部报酬率或内在收益率,它是能使一项投资方案的净现值等于零的投资报酬率。9P25817、最佳更新期:固定资产的年平均成本达到最低值时的那个时点就是最佳更新期。9P27218、股利政策:是关于股份有限公司的股利是否发放、发放多少和何时发放等问题的方针和策略,包括股利无关论和股利相关论。P37719、责任成本:是以具体的责任单位为对象,以其承担的责任为范围所归集的成本,也就是特定责任中心的全部可控成本。20、剩余股利政策:就是在公司有着良好的投资机会时,根据一定的目标资本结构,测算出投资所需要的权益资本,先从盈余当中留用,然后将剩余的盈余作为股利予以分配。12P38121、企业收购:是采用市场行为对某一企业实施兼并的一种方式。13P406二、简答(略)三、单项选择和判断题:1、政府理财活动称之为(A)1P3A、财政B、财金C、财务D、财贸2.工商企业的理财活动称之为(C)1P4A.财政B.财经C.财务D.财贸3.能体现现代企业制度基本特征的组织形式是(B)1P4(08.10)A.合伙人企业B.公司制企业C.独资企业D.个人企业4.企业与投资者、受资者之间形成的关系,称之为(C)P6(09.1)A.债权债务关系B.上下级关系C.企业与所有者之间的关系D.社会关系5、供→产→销,属于生产运动。1P7(熟记P7图1-1)6、货币供应→原材料供应→加工产品(在产品)→完工产品(产成品)→取得收入→分配利润,属于物质运动。1P77、货币资金→储备资金→生产资金→产品资金→货币资金增值→增值资金分配,属于资金运动。1P78、筹资活动、投资活动(资金运用)、资金收回和分配活动为财务活动。1P79、企业与国家、企业内部、劳动者之间的财务关系是管理与被管理之间的关系。1P910.政府与企业之间的财务关系体现为一种管理和被管理的分配关系。(√)P9(09.1)11.对价值进行管理是财务管理的外在特点,而进行综合性的管理则是财务管理的内在特点。(√)1P1112、财务管理的特点是:1财务管理的实质是价值管理;2价值管...

1、当您付费下载文档后,您只拥有了使用权限,并不意味着购买了版权,文档只能用于自身使用,不得用于其他商业用途(如 [转卖]进行直接盈利或[编辑后售卖]进行间接盈利)。
2、本站所有内容均由合作方或网友上传,本站不对文档的完整性、权威性及其观点立场正确性做任何保证或承诺!文档内容仅供研究参考,付费前请自行鉴别。
3、如文档内容存在违规,或者侵犯商业秘密、侵犯著作权等,请点击“违规举报”。

碎片内容

财务管理学总复习资料

确认删除?
VIP
微信客服
  • 扫码咨询
会员Q群
  • 会员专属群点击这里加入QQ群
客服邮箱
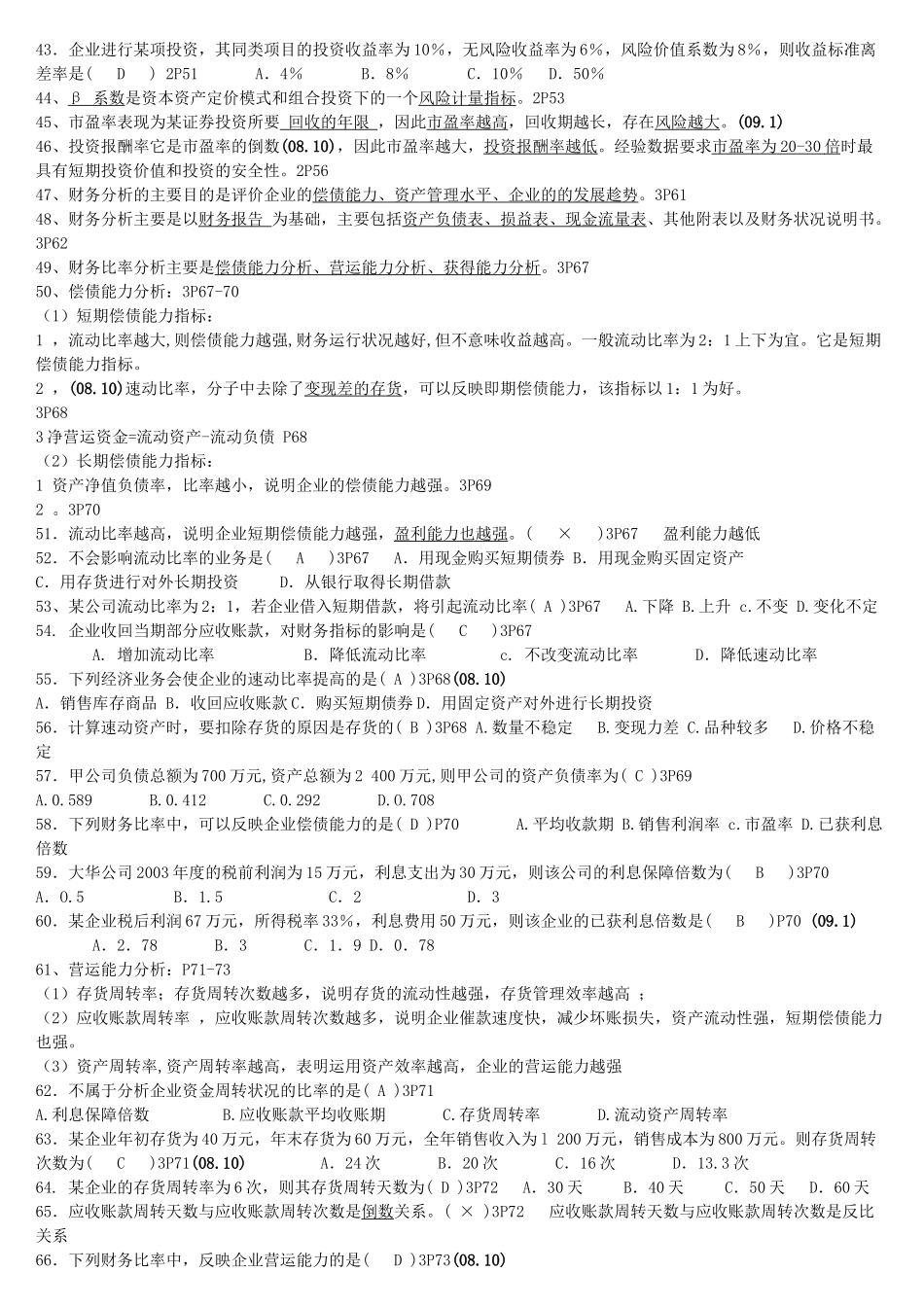
回到顶部