电脑桌面
添加小米粒文库到电脑桌面
安装后可以在桌面快捷访问

SB002浙江省地方税(费)纳税综合申报表及附表VIP免费

SB002浙江省地方税(费)纳税综合申报表及附表_第1页
1/8
SB002浙江省地方税(费)纳税综合申报表及附表_第2页
2/8
SB002浙江省地方税(费)纳税综合申报表及附表_第3页
3/8
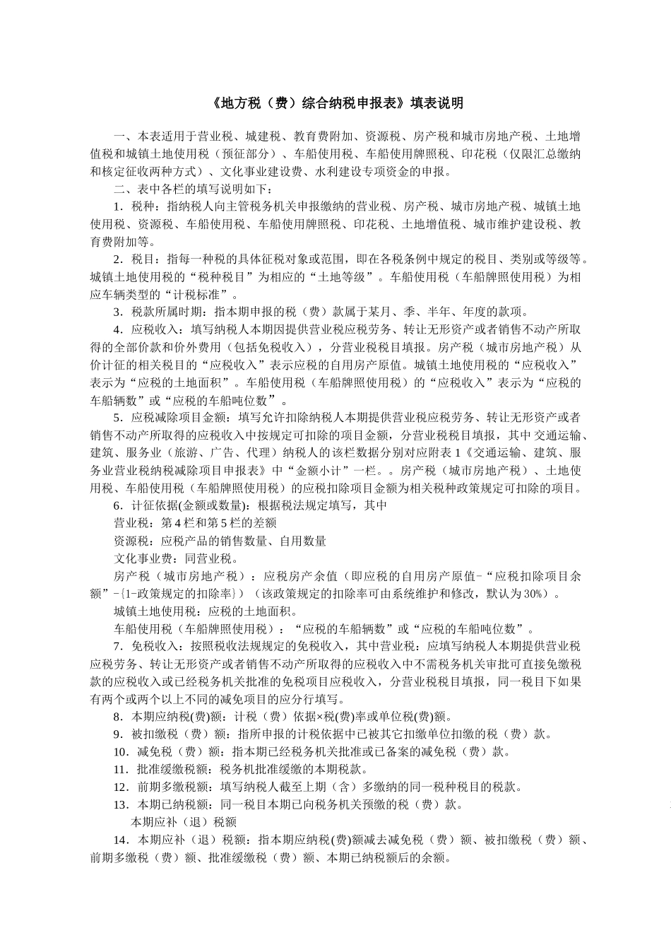
SB002浙江省地方税(费)纳税综合申报表填报日期:年月日计算单位:元(列至角分).㎡.本.份纳税人全称(盖章)地税编码经济类型财务负责人营业地址开户银行银行帐号电话号码税(费)种税(费)目所属时期应税收入应税减除项目金额计征依据(金额或数量)免税收入税(费)率或单位税(费)额本期应纳税(费)额被扣缴税额减免税(费)额批准缓缴税额前期多缴税额本期已纳税额本期应补(退)税额缴费人数无需审批审批类123456789=6*810111213141516=9-10-11-12-13-14-1517合计——————————————纳税人声明本单位(公司、个人)所申报的各种税费款真实、准确,如有虚假内容,愿承担法律责任。法人代表(业主)签名:年月日授权人声明我(公司)现授权为本纳税人的代理申报人,其法人代表电话,任何与申报有关的往来的文件,都可寄此代理机构。委托代理合同号码:授权人(法人代表、业主)签名:年月日代理人声明本纳税申报表是按照国家税法和税务机关规定填报,我确信其真实、合法。代理人(法人代表)签名:经办人签名:(代理人盖章)年月日备注税务机关填写受理申报日期:年月日受理人签名:录入日期:年月日录入员签名:企业(业主)财务负责人或税务代理人签名:企业(业主)会计主管或税务代理主管签名:填表人签名:浙江省地方税务局印制《地方税(费)综合纳税申报表》填表说明一、本表适用于营业税、城建税、教育费附加、资源税、房产税和城市房地产税、土地增值税和城镇土地使用税(预征部分)、车船使用税、车船使用牌照税、印花税(仅限汇总缴纳和核定征收两种方式)、文化事业建设费、水利建设专项资金的申报。二、表中各栏的填写说明如下:1.税种:指纳税人向主管税务机关申报缴纳的营业税、房产税、城市房地产税、城镇土地使用税、资源税、车船使用税、车船使用牌照税、印花税、土地增值税、城市维护建设税、教育费附加等。2.税目:指每一种税的具体征税对象或范围,即在各税条例中规定的税目、类别或等级等。城镇土地使用税的“税种税目”为相应的“土地等级”。车船使用税(车船牌照使用税)为相应车辆类型的“计税标准”。3.税款所属时期:指本期申报的税(费)款属于某月、季、半年、年度的款项。4.应税收入:填写纳税人本期因提供营业税应税劳务、转让无形资产或者销售不动产所取得的全部价款和价外费用(包括免税收入),分营业税税目填报。房产税(城市房地产税)从价计征的相关税目的“应税收入”表示应税的自用房产原值。城镇土地使用税的“应税收入”表示为“应税的土地面积”。车船使用税(车船牌照使用税)的“应税收入”表示为“应税的车船辆数”或“应税的车船吨位数”。5.应税减除项目金额:填写允许扣除纳税人本期提供营业税应税劳务、转让无形资产或者销售不动产所取得的应税收入中按规定可扣除的项目金额,分营业税税目填报,其中交通运输、建筑、服务业(旅游、广告、代理)纳税人的该栏数据分别对应附表1《交通运输、建筑、服务业营业税纳税减除项目申报表》中“金额小计”一栏。。房产税(城市房地产税)、土地使用税、车船使用税(车船牌照使用税)的应税扣除项目金额为相关税种政策规定可扣除的项目。6.计征依据(金额或数量):根据税法规定填写,其中营业税:第4栏和第5栏的差额资源税:应税产品的销售数量、自用数量文化事业费:同营业税。房产税(城市房地产税):应税房产余值(即应税的自用房产原值-“应税扣除项目余额”-{1-政策规定的扣除率})(该政策规定的扣除率可由系统维护和修改,默认为30%)。城镇土地使用税:应税的土地面积。车船使用税(车船牌照使用税):“应税的车船辆数”或“应税的车船吨位数”。7.免税收入:按照税收法规规定的免税收入,其中营业税:应填写纳税人本期提供营业税应税劳务、转让无形资产或者销售不动产所取得的应税收入中不需税务机关审批可直接免缴税款的应税收入或已经税务机关批准的免税项目应税收入,分营业税税目填报,同一税目下如果有两个或两个以上不同的减免项目的应分行填写。8.本期应纳税(费)额:计税(费)依据×税(费)率或单位税(费)额。9.被扣缴税(费)额:指所申报的计税依据中已被其它扣缴...

1、当您付费下载文档后,您只拥有了使用权限,并不意味着购买了版权,文档只能用于自身使用,不得用于其他商业用途(如 [转卖]进行直接盈利或[编辑后售卖]进行间接盈利)。
2、本站所有内容均由合作方或网友上传,本站不对文档的完整性、权威性及其观点立场正确性做任何保证或承诺!文档内容仅供研究参考,付费前请自行鉴别。
3、如文档内容存在违规,或者侵犯商业秘密、侵犯著作权等,请点击“违规举报”。

碎片内容

SB002浙江省地方税(费)纳税综合申报表及附表

确认删除?
VIP
微信客服
  • 扫码咨询
会员Q群
  • 会员专属群点击这里加入QQ群
客服邮箱
回到顶部