电脑桌面
添加小米粒文库到电脑桌面
安装后可以在桌面快捷访问

矿山土地复垦中岩土工程与地质灾害VIP免费

矿山土地复垦中岩土工程与地质灾害_第1页
1/74
矿山土地复垦中岩土工程与地质灾害_第2页
2/74
矿山土地复垦中岩土工程与地质灾害_第3页
3/74
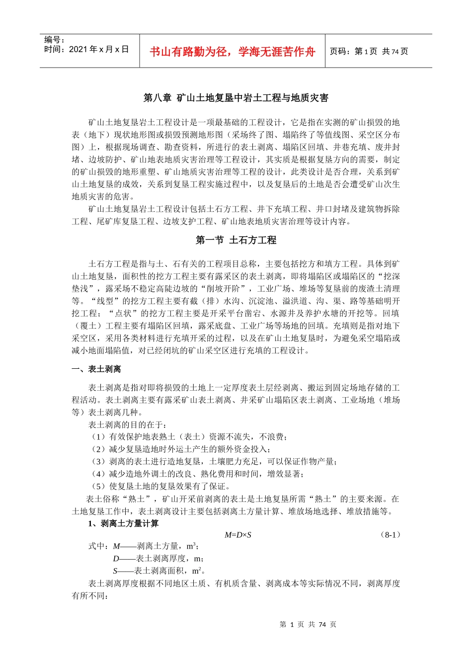
第1页共74页编号:时间:2021年x月x日书山有路勤为径,学海无涯苦作舟页码:第1页共74页第八章矿山土地复垦中岩土工程与地质灾害矿山土地复垦岩土工程设计是一项最基础的工程设计,它是指在实测的矿山损毁的地表(地下)现状地形图或损毁预测地形图(采场终了图、塌陷终了等值线图、采空区分布图)上,根据现场调查、勘查资料,所进行的表土剥离、塌陷区回填、井巷充填、废井封堵、边坡防护、矿山地表地质灾害治理等工程设计,其实质是根据复垦方向的需要,制定的矿山损毁的地形重塑、矿山地质灾害治理等工程的设计,此类设计是否合理,关系到矿山土地复垦的成效,关系到复垦工程实施过程中,以及复垦后的土地是否会遭受矿山次生地质灾害的危害。矿山土地复垦岩土工程设计包括土石方工程、井下充填工程、井口封堵及建筑物拆除工程、尾矿库复垦工程、边坡支护工程、矿山地表地质灾害治理等设计内容。第一节土石方工程土石方工程是指与土、石有关的工程项目总称,主要包括挖方和填方工程。具体到矿山土地复垦,面积性的挖方工程主要有露采区的表土剥离,即将塌陷区或塌陷区的“挖深垫浅”,露采场不稳定高陡边坡的“削坡开阶”,工业广场、堆场等复垦前的废渣土清理等。“线型”的挖方工程主要有截(排)水沟、沉淀池、溢洪道、沟、渠、路等基础明开挖工程;“点状”的挖方工程主要是开采平台凿宕、水源井及养护水塘的开挖等。回填(覆土)工程主要有塌陷区回填,露采底盘、工业广场等场地的回填。充填则是指对地下采空区,采用各类材料进行充填开采的过程,以及在矿山土地复垦时,为避免采空塌陷或减小地面塌陷值,对已经闭坑的矿山采空区进行充填的工程设计。一、表土剥离表土剥离是指对即将损毁的土地上一定厚度表土层经剥离、搬运到固定场地存储的工程活动。表土剥离主要有露采矿山表土剥离、井采矿山塌陷区表土剥离、工业场地(堆场等)表土剥离几种。表土剥离的目的在于:(1)有效保护地表熟土(表土)资源不流失,不浪费;(2)减少复垦造地时外运土产生的额外资金投入;(3)剥离的表土进行造地复垦,土壤肥力充足,可以保证作物产量;(4)减少造地外调土的改良、熟化费用和时间,增效显著;(5)使复垦土地的复垦效果有了保证。表土俗称“熟土”,矿山开采前剥离的表土是土地复垦所需“熟土”的主要来源。在土地复垦工作中,表土剥离设计主要包括剥离土方量计算、堆放场地选择、堆放措施等。1、剥离土方量计算M=D×S(8-1)式中:M——剥离土方量,m3;D——表土剥离厚度,m;S——表土剥离面积,m2。表土剥离厚度根据不同地区土质、有机质含量、剥离成本等实际情况不同,剥离厚度有所不同:第2页共74页第1页共74页编号:时间:2021年x月x日书山有路勤为径,学海无涯苦作舟页码:第2页共74页(1)一般剥离的厚度控制在30cm以内;(2)南方红壤区土壤相对较厚,通常30~50cm均可剥离;(3)黄土高原无需剥离,因为上下土体的有机质含量差不多,通过土壤改良可以实现;(4)黑土区土层剥离厚度一般50~80cm。公式(8-1)提供了一种简易算式,但山区的表土覆盖厚度不一,甚至基岩裸露,在计算剥离土方时要根据现场调查、测量、浅钻、取样等资料,分块、段计算。若剥离土层较厚时,要将表土层、心土层和底土层分开堆放,在土方平衡分析时,应分层计算,尤其是要准确计算复垦需要的“表土”量。表土剥离区厚度变化较大时,一般采用三角剖分法进行剥离土方量计算,地势较平坦时可采用方格网法。方9格网法一般将场地划分为边长10~40m的正方形方格网,通常以20m居多。再将网格内取土厚度和自然地面标高分别标注在方格角上,然后分别计算每一方格剥离土方量,将剥离区所有方格计算的土方量汇总,即得场地内剥离总土方量。如图8-1所示。(a)方格网土方简易计算表(b)多样的方格网内挖填状态及公式图8-1方格网法计算剥离土方量此外还可采取方断面法、三角网法等方法,进行土方量计算,详见第七章。第3页共74页第2页共74页编号:时间:2021年x月x日书山有路勤为径,学海无涯苦作舟页码:第3页共74页2、堆放场地选择要选择合适场地进行剥离表土的集中堆放。堆场选择要结合当地的自然环...

1、当您付费下载文档后,您只拥有了使用权限,并不意味着购买了版权,文档只能用于自身使用,不得用于其他商业用途(如 [转卖]进行直接盈利或[编辑后售卖]进行间接盈利)。
2、本站所有内容均由合作方或网友上传,本站不对文档的完整性、权威性及其观点立场正确性做任何保证或承诺!文档内容仅供研究参考,付费前请自行鉴别。
3、如文档内容存在违规,或者侵犯商业秘密、侵犯著作权等,请点击“违规举报”。

碎片内容

矿山土地复垦中岩土工程与地质灾害

确认删除?
VIP
微信客服
  • 扫码咨询
会员Q群
  • 会员专属群点击这里加入QQ群
客服邮箱
回到顶部