电脑桌面
添加小米粒文库到电脑桌面
安装后可以在桌面快捷访问

给水排水专业培养计划VIP免费

给水排水专业培养计划_第1页
1/7
给水排水专业培养计划_第2页
2/7
给水排水专业培养计划_第3页
3/7
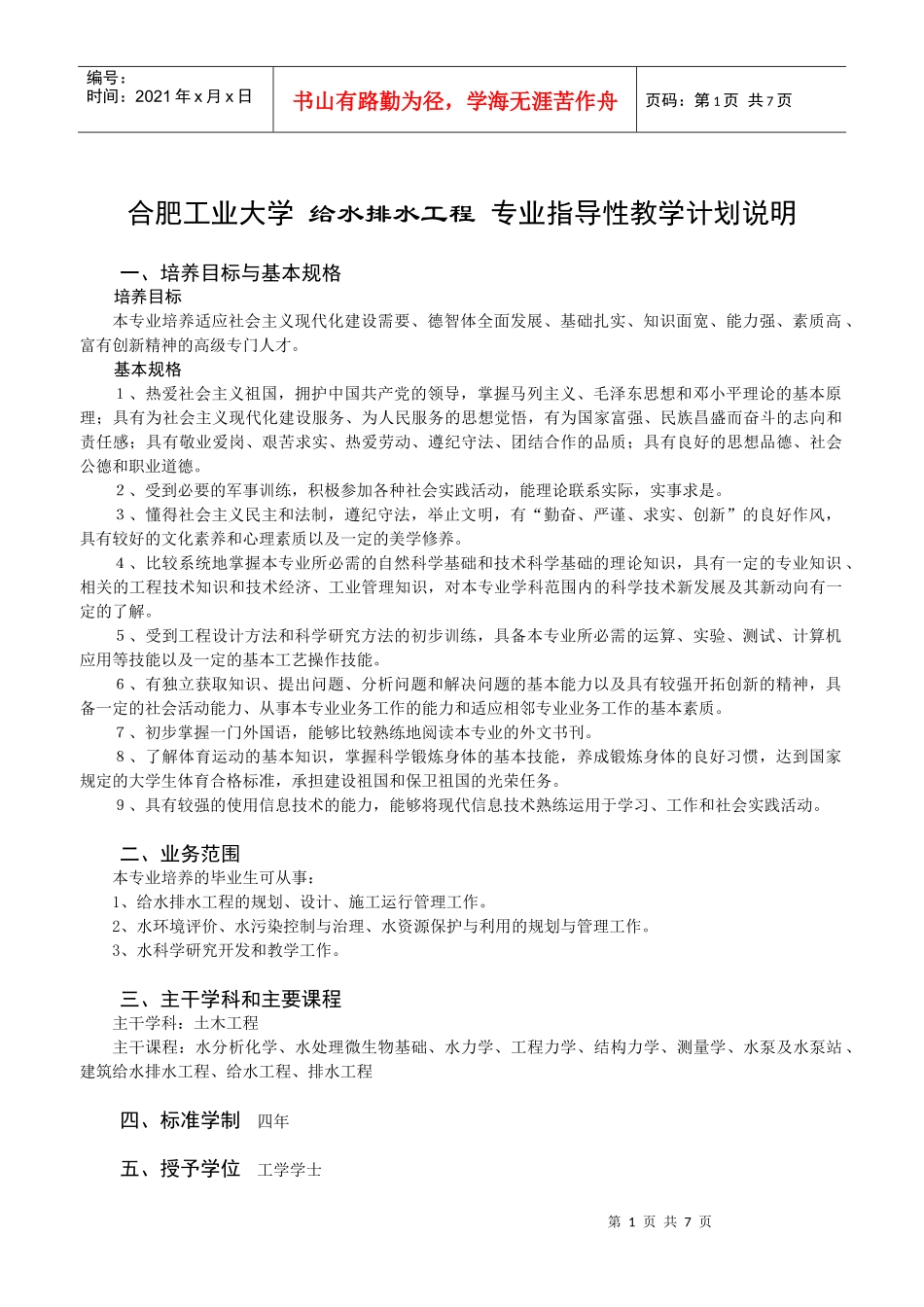
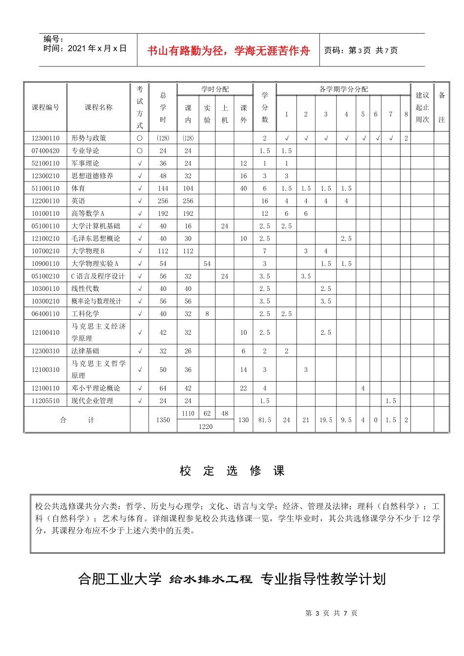
第1页共7页编号:时间:2021年x月x日书山有路勤为径,学海无涯苦作舟页码:第1页共7页合肥工业大学给水排水工程专业指导性教学计划说明一、培养目标与基本规格培养目标本专业培养适应社会主义现代化建设需要、德智体全面发展、基础扎实、知识面宽、能力强、素质高、富有创新精神的高级专门人才。基本规格1、热爱社会主义祖国,拥护中国共产党的领导,掌握马列主义、毛泽东思想和邓小平理论的基本原理;具有为社会主义现代化建设服务、为人民服务的思想觉悟,有为国家富强、民族昌盛而奋斗的志向和责任感;具有敬业爱岗、艰苦求实、热爱劳动、遵纪守法、团结合作的品质;具有良好的思想品德、社会公德和职业道德。2、受到必要的军事训练,积极参加各种社会实践活动,能理论联系实际,实事求是。3、懂得社会主义民主和法制,遵纪守法,举止文明,有“勤奋、严谨、求实、创新”的良好作风,具有较好的文化素养和心理素质以及一定的美学修养。4、比较系统地掌握本专业所必需的自然科学基础和技术科学基础的理论知识,具有一定的专业知识、相关的工程技术知识和技术经济、工业管理知识,对本专业学科范围内的科学技术新发展及其新动向有一定的了解。5、受到工程设计方法和科学研究方法的初步训练,具备本专业所必需的运算、实验、测试、计算机应用等技能以及一定的基本工艺操作技能。6、有独立获取知识、提出问题、分析问题和解决问题的基本能力以及具有较强开拓创新的精神,具备一定的社会活动能力、从事本专业业务工作的能力和适应相邻专业业务工作的基本素质。7、初步掌握一门外国语,能够比较熟练地阅读本专业的外文书刊。8、了解体育运动的基本知识,掌握科学锻炼身体的基本技能,养成锻炼身体的良好习惯,达到国家规定的大学生体育合格标准,承担建设祖国和保卫祖国的光荣任务。9、具有较强的使用信息技术的能力,能够将现代信息技术熟练运用于学习、工作和社会实践活动。二、业务范围本专业培养的毕业生可从事:1、给水排水工程的规划、设计、施工运行管理工作。2、水环境评价、水污染控制与治理、水资源保护与利用的规划与管理工作。3、水科学研究开发和教学工作。三、主干学科和主要课程主干学科:土木工程主干课程:水分析化学、水处理微生物基础、水力学、工程力学、结构力学、测量学、水泵及水泵站、建筑给水排水工程、给水工程、排水工程四、标准学制四年五、授予学位工学学士第2页共7页第1页共7页编号:时间:2021年x月x日书山有路勤为径,学海无涯苦作舟页码:第2页共7页六、知识结构与能力结构本专业要求达到:1、掌握本专业所必须的、系统的、比较深厚的基础理论知识;2、掌握普通化学、工程力学、测量学、工程制图、微生物学、水力学、电工学、给水排水工程学的基本理论、基本知识;3、掌握城市给水、排水工程、工业给水排水工程、建筑给水排水工程的基本原理设计方法;4、具有较强的科学试验、分析解决本专业工程技术问题的能力;5、具有较强的信息获取和计算机应用能力;6、具有较强的自学能力和适应科技发展的应变能力;7、具有初步的技术经济分析与评价、生产组织管理与协调能力。七、上机安排见教学计划八、课外实践活动安排与要求社会实践2周九、课程设置课程分为必修和选修两大类,总教学时数为2532学时,其中必修课时数为1956学时(占学时的77.25%),最低选修课课程时数为576学时(占总学时的22.75%)。必修课程34门,选修课程28门,共计62门(不包括校定公共选修课)。学分:1、必修课127.5学分,占总学分的的62.96%。2、选修至少修满36学分,占总学分的17.78%。3、实践课38.5学分,不得欠修。占总学分的19.26%。4、最低毕业学分为202学分。学分比(%)必修:选修=62.96:17.78学时比(%)必修:选修=77.25:22.75合肥工业大学给水排水工程专业指导性教学计划校定必修课第3页共7页第2页共7页编号:时间:2021年x月x日书山有路勤为径,学海无涯苦作舟页码:第3页共7页课程编号课程名称考试方式总学时学时分配学分数各学期学分分配建议起止周次备注课内实验上机课外1234567812300110形势与政策○(128)(128)2√√√√√√√207400420专业导论○24241...

1、当您付费下载文档后,您只拥有了使用权限,并不意味着购买了版权,文档只能用于自身使用,不得用于其他商业用途(如 [转卖]进行直接盈利或[编辑后售卖]进行间接盈利)。
2、本站所有内容均由合作方或网友上传,本站不对文档的完整性、权威性及其观点立场正确性做任何保证或承诺!文档内容仅供研究参考,付费前请自行鉴别。
3、如文档内容存在违规,或者侵犯商业秘密、侵犯著作权等,请点击“违规举报”。

碎片内容

给水排水专业培养计划

您可能关注的文档

确认删除?
VIP
微信客服
  • 扫码咨询
会员Q群
  • 会员专属群点击这里加入QQ群
客服邮箱
回到顶部