电脑桌面
添加小米粒文库到电脑桌面
安装后可以在桌面快捷访问

基础会计分过程练习题 word综合版本VIP免费

基础会计分过程练习题 word综合版本_第1页
1/6
基础会计分过程练习题 word综合版本_第2页
2/6
基础会计分过程练习题 word综合版本_第3页
3/6
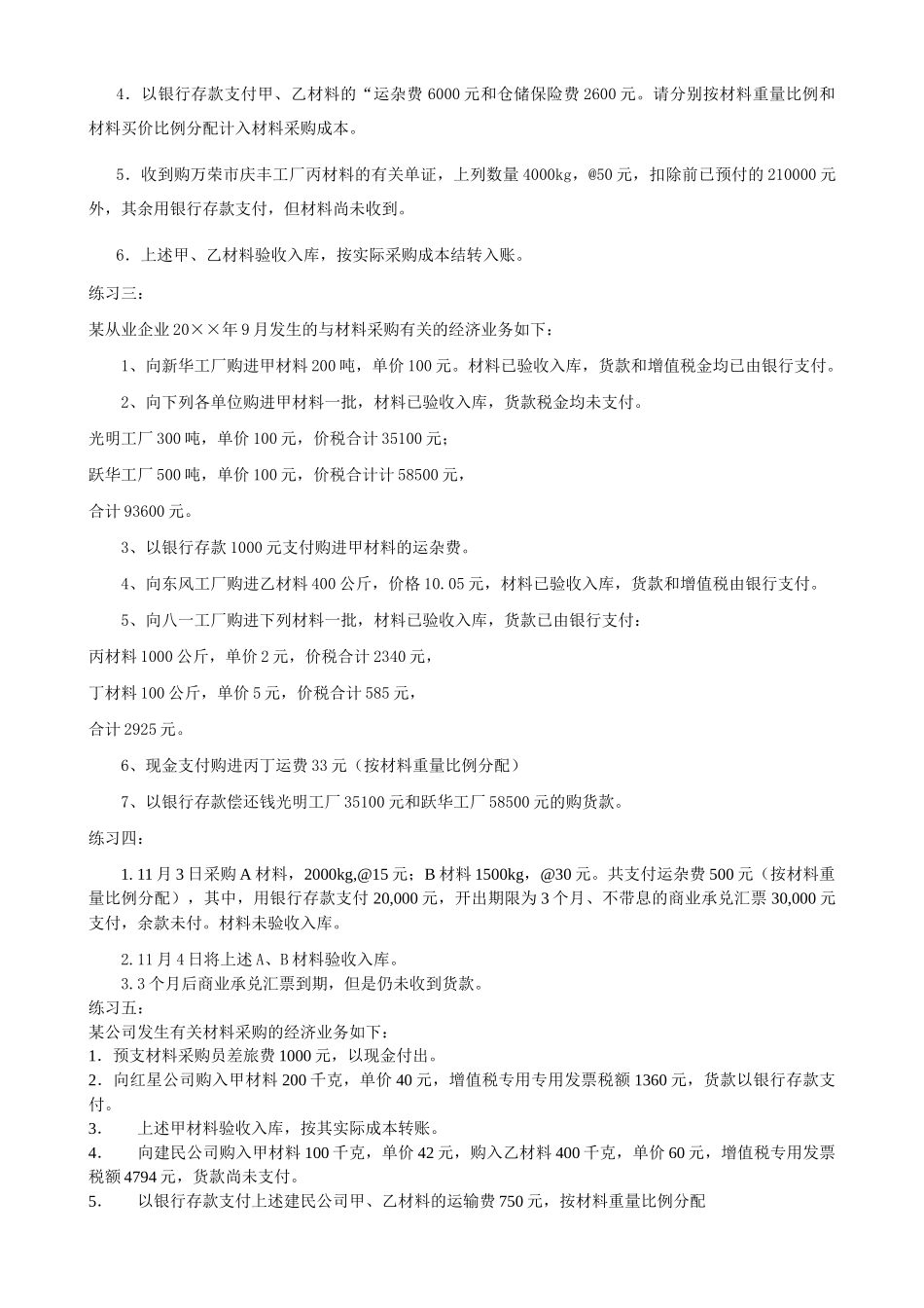
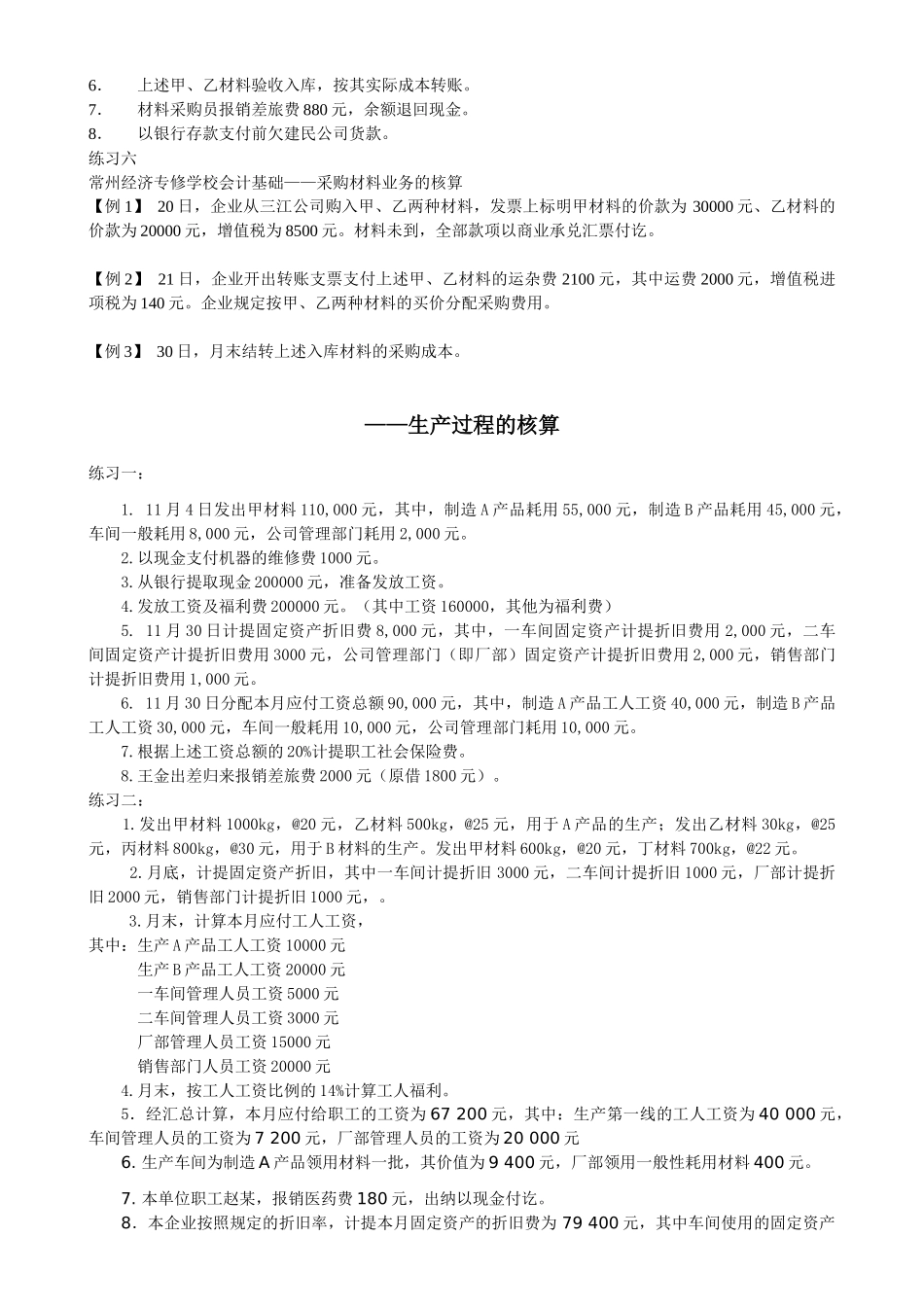
——筹资过程的核算1.11月1日收到投资者王新投入本企业资金200,000元,将款项存入银行。2.11月2日向银行借入期限为1个月借款200,000元,年利率7.2%。3.11月31日预提本月应付短期借款利息。4.12月1日收到国家投入资金300,000元,将款项存入银行5、12月2日归还上个月借入的款项200,000,并支付利息。6、12月4日向银行借入期限为2年的借款300,000元,年利率6%。7、12月31日预提本月的借款利息。8、12月31日,李林将自己企业的已经7成新价值10000的机器投资给本公司。完成以上经济业务的分录编制,并根据第6题完成借入两年预提、支付利息的情况,并到期归还借款的分录编制。——采购过程的核算练习一:1、企业向海林工厂购买甲材料,收到海林工厂开来的专用发票,数量2000千克,单价1.90元,以银行存款支付。2、企业根据合同规定,以银行存款7020元预付中强工厂购买乙材料款。3、上题中乙材料已到,供应单位专用发票载明乙材料6000千克,每千克1.00元。4、企业以银行存款480元支付上述甲、乙两种材料的运费,以甲、乙两种材料的重量比例作为分配标准分摊运费。5、企业向中强工厂购买乙材料,发票账单已到,数量3000千克,单价1.00元,运费180元,增值税额510元,材料己到并入库,但货款尚未支付。6、企业以银行存款3690元偿还前欠中强工厂货款。7、甲、乙两种材料已验收入库,结转其实际采购成本。8、购入机器设备一台,发票上注明金额为28000元。练习二:1.向河津市永兴工厂购入:甲材料4000kg,@30元;乙材料3000kg,@20元。材料验收入库,货款的40%以银行存款支付,其余的60%签发并承兑一张商业汇票。2.向河津市滨河工厂购入下列材料:甲材料2000kg,@30元,计价款60000元,增值税10200元,乙材料1000kg,@20元,计价款20000元,增值税3400元,材料验收入库,货款暂欠。3.以银行存款210000元预付向万荣市庆丰工厂购丙材料款。4.以银行存款支付甲、乙材料的“运杂费6000元和仓储保险费2600元。请分别按材料重量比例和材料买价比例分配计入材料采购成本。5.收到购万荣市庆丰工厂丙材料的有关单证,上列数量4000kg,@50元,扣除前已预付的210000元外,其余用银行存款支付,但材料尚未收到。6.上述甲、乙材料验收入库,按实际采购成本结转入账。练习三:某从业企业20××年9月发生的与材料采购有关的经济业务如下:1、向新华工厂购进甲材料200吨,单价100元。材料已验收入库,货款和增值税金均已由银行支付。2、向下列各单位购进甲材料一批,材料已验收入库,货款税金均未支付。光明工厂300吨,单价100元,价税合计35100元;跃华工厂500吨,单价100元,价税合计计58500元,合计93600元。3、以银行存款1000元支付购进甲材料的运杂费。4、向东风工厂购进乙材料400公斤,价格10.05元,材料已验收入库,货款和增值税由银行支付。5、向八一工厂购进下列材料一批,材料已验收入库,货款已由银行支付:丙材料1000公斤,单价2元,价税合计2340元,丁材料100公斤,单价5元,价税合计585元,合计2925元。6、现金支付购进丙丁运费33元(按材料重量比例分配)7、以银行存款偿还钱光明工厂35100元和跃华工厂58500元的购货款。练习四:1.11月3日采购A材料,2000kg,@15元;B材料1500kg,@30元。共支付运杂费500元(按材料重量比例分配),其中,用银行存款支付20,000元,开出期限为3个月、不带息的商业承兑汇票30,000元支付,余款未付。材料未验收入库。2.11月4日将上述A、B材料验收入库。3.3个月后商业承兑汇票到期,但是仍未收到货款。练习五:某公司发生有关材料采购的经济业务如下:1.预支材料采购员差旅费1000元,以现金付出。2.向红星公司购入甲材料200千克,单价40元,增值税专用专用发票税额1360元,货款以银行存款支付。3.上述甲材料验收入库,按其实际成本转账。4.向建民公司购入甲材料100千克,单价42元,购入乙材料400千克,单价60元,增值税专用发票税额4794元,货款尚未支付。5.以银行存款支付上述建民公司甲、乙材料的运输费750元,按材料重量比例分配6.上述甲、乙材料验收入库,按其实际成本转账。7.材料采购员报销差旅费880元,余额退回现金。8.以银行存款支付前欠建...

1、当您付费下载文档后,您只拥有了使用权限,并不意味着购买了版权,文档只能用于自身使用,不得用于其他商业用途(如 [转卖]进行直接盈利或[编辑后售卖]进行间接盈利)。
2、本站所有内容均由合作方或网友上传,本站不对文档的完整性、权威性及其观点立场正确性做任何保证或承诺!文档内容仅供研究参考,付费前请自行鉴别。
3、如文档内容存在违规,或者侵犯商业秘密、侵犯著作权等,请点击“违规举报”。

碎片内容

基础会计分过程练习题 word综合版本

海纳百川+ 关注
实名认证
内容提供者

热爱教学事业,对互联网知识分享很感兴趣

确认删除?
VIP
微信客服
  • 扫码咨询
会员Q群
  • 会员专属群点击这里加入QQ群
客服邮箱
回到顶部