电脑桌面
添加小米粒文库到电脑桌面
安装后可以在桌面快捷访问

电子仪器仪表装调工职业标准8453808485VIP免费

电子仪器仪表装调工职业标准8453808485_第1页
1/9
电子仪器仪表装调工职业标准8453808485_第2页
2/9
电子仪器仪表装调工职业标准8453808485_第3页
3/9
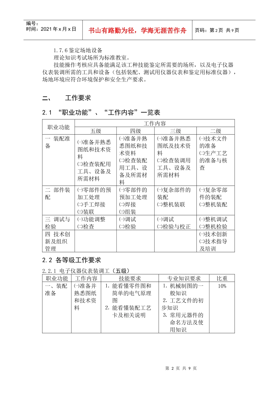
第1页共9页编号:时间:2021年x月x日书山有路勤为径,学海无涯苦作舟页码:第1页共9页电子仪器仪表装调工职业标准一、职业概况1.1职业名称电子仪器仪表装调工1.2职业定义使用手工工具、仪器仪表及专用电子设备,从事对电子仪器仪表进行组合装配及调试的人员。1.3职业等级本职业共设四个等级,分别是:电子仪器仪表装调工初级(国家职业资格五级)、电子仪器仪表装调工中级(国家职业资格四级)、电子仪器仪表装调工高级(国家职业资格三级)、电子仪器仪表装调工技师(国家职业资格二级)。1.4职业环境条件室内、常温。1.5职业能力特征有一定的学习能力和表达能力,有较强的空间感和应用计算能力,有准确的分析、推理及判断能力,手指、手臂灵活,动作准确协调,色觉正常。1.6基本文化程度初中毕业。1.7鉴定要求1.7.1适用对象从事或准备从事本职业的人员。1.7.2申报条件试运行期间按照试鉴定申报条件。1.7.3鉴定方式非一体化鉴定模式(四、三、二级):理论知识考试采用笔试卷,技能操作考核采用实际操作方式进行,两项考试(考核)均采用百分制,成绩皆达到60分及以上者为合格。一体化鉴定模式(五级):每个模块鉴定均达到60分为合格。国家职业资格二级还要进行综合评审。1.7.4考评人员与考生配比理论知识考试原则上按每20名考生配1名考评人员(20:1),技能操作考核原则上每5名考生配1名考评人员(5:1)。1.7.5鉴定时间理论知识考试时间为90分钟,技能操作考核时间为240~360分钟。第2页共9页第1页共9页编号:时间:2021年x月x日书山有路勤为径,学海无涯苦作舟页码:第2页共9页1.7.6鉴定场地设备理论知识考试场所为标准教室。技能操作考核应具备能满足该工种技能鉴定所需要的场所,以及电子仪器仪表装调所需的工具和设备(包括装配、测试用仪器仪表和鉴定用标准仪器),场地环境应符合环境保护和安全生产要求。二、工作要求2.1“职业功能”、“工作内容”一览表职业功能工作内容五级四级三级二级一装配准备㈠准备并熟悉图纸和技术资料㈡检查装配用工具、设备及所需材料㈠准备并熟悉图纸和技术资料㈡检查装配用工具、设备及所需材料㈠准备并熟悉图纸及技术资料㈡检查装调用工具、设备及所需材料㈠技术文件的准备㈡生产工艺的准备与核查二部件装配㈠零部件的预加工处理㈡手工焊接㈢装联㈠零部件的预加工处理㈡焊接㈢组装㈠复杂部件的装配㈡整机装联㈠复杂零部件的装配㈡整机装配三调试与检验㈠功能调整㈡检查㈠调试㈡检验㈠调试㈡检验与校正㈠整机调试㈡整机检验四技术创新及组织管理㈠技术创新㈡技术指导及培训2.2各等级工作要求2.2.1电子仪器仪表装调工(五级)职业功能工作内容技能要求专业知识要求比重一、装配准备㈠准备并熟悉图纸和技术资料⒈能看懂零件图和简单的电气原理图⒉能看懂装配工艺卡及相关说明⒈机械制图的一般知识⒉工艺文件的初步知识⒊常用元器件的命名方法及使用知识10%第3页共9页第2页共9页编号:时间:2021年x月x日书山有路勤为径,学海无涯苦作舟页码:第3页共9页㈡检查装配用工具、设备及所需材料⒈能根据外形鉴别机械零件是否合格⒉能根据外观及标识判断常用元器件是否合格⒊能按工艺要求准备并调整好工具和工艺装备⒈标准紧固件的分类及主要参数⒉常用元器件的性能特点及主要参数⒊常用工具的名称规格及用途⒋工艺装备的用途及维护知识10%二、部件装配㈠零部件的预加工处理⒈能按要求对零部件进行预处理⒉能按工艺要求对元器件、导线进行成形加工处理⒈常用粘合剂及化工试剂的性能及使用知识⒉常用电线、电缆的选用知识20%㈡手工焊接⒈能按照图纸完成一般印制板的手工焊接⒉能对线束、接插件及电缆线进行焊接3.能检查焊点质量⒈焊接机理⒉手工焊接工具及材料的选用知识⒊焊点质量的检查方法及焊点缺陷的分析20%㈢装联⒈能按工艺图纸完成产品的装联⒉能核对装配位置是否合格⒈机械零部件的结构原理⒉安装工艺的基础知识⒊安全生产的基础知识20%三、调试与检验㈠功能调整⒈能按要求对部件进行调整使之实现基本功能⒉能初步判断调整过程的故障⒈产品的简单工作原理⒉部件的调整方法⒊万用表的使用要求10%㈡检查⒈能按产品的技术要求进行初检⒉能够填写...

1、当您付费下载文档后,您只拥有了使用权限,并不意味着购买了版权,文档只能用于自身使用,不得用于其他商业用途(如 [转卖]进行直接盈利或[编辑后售卖]进行间接盈利)。
2、本站所有内容均由合作方或网友上传,本站不对文档的完整性、权威性及其观点立场正确性做任何保证或承诺!文档内容仅供研究参考,付费前请自行鉴别。
3、如文档内容存在违规,或者侵犯商业秘密、侵犯著作权等,请点击“违规举报”。

碎片内容

电子仪器仪表装调工职业标准8453808485

您可能关注的文档

确认删除?
VIP
微信客服
  • 扫码咨询
会员Q群
  • 会员专属群点击这里加入QQ群
客服邮箱
回到顶部