电脑桌面
添加小米粒文库到电脑桌面
安装后可以在桌面快捷访问

自考金融理论与实务重点VIP免费

自考金融理论与实务重点_第1页
1/36
自考金融理论与实务重点_第2页
2/36
自考金融理论与实务重点_第3页
3/36
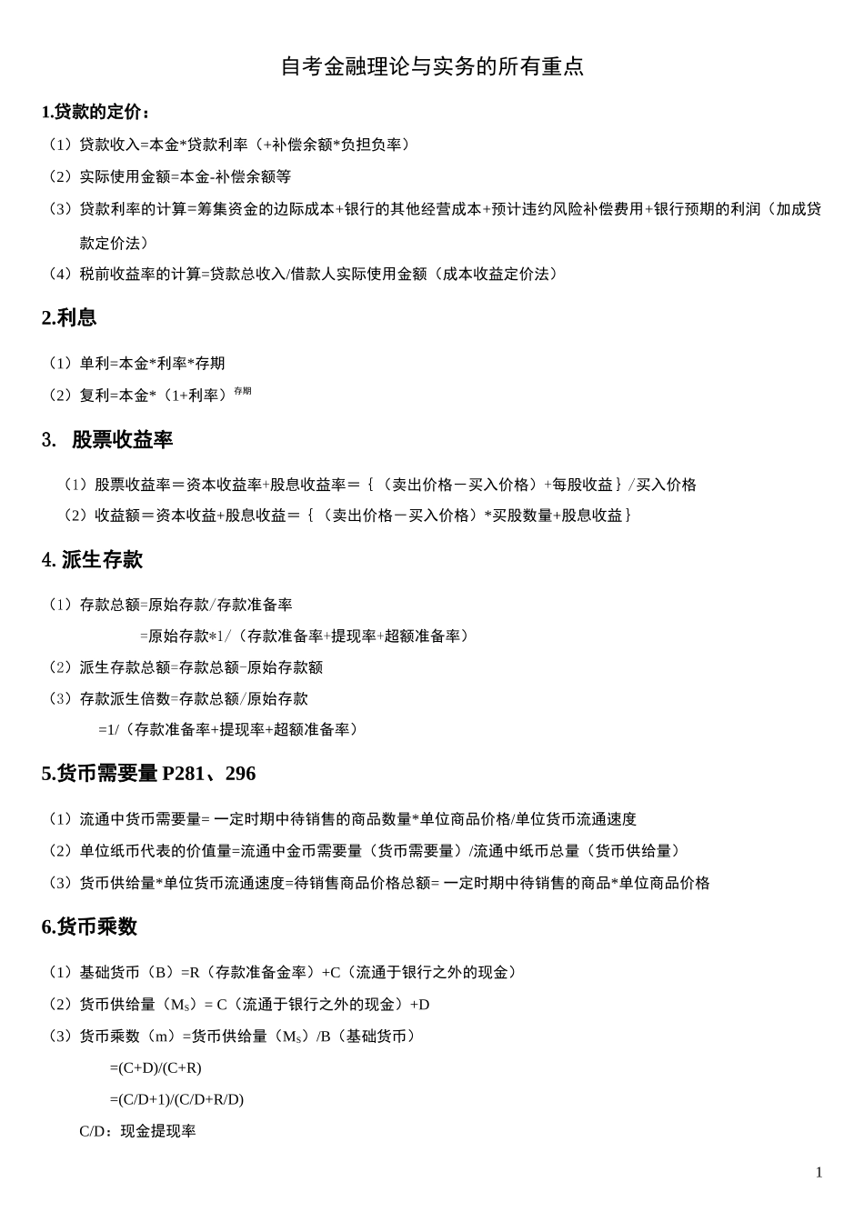
自考金融理论与实务的所有重点1.贷款的定价:(1)贷款收入=本金*贷款利率(+补偿余额*负担负率)(2)实际使用金额=本金-补偿余额等(3)贷款利率的计算=筹集资金的边际成本+银行的其他经营成本+预计违约风险补偿费用+银行预期的利润(加成贷款定价法)(4)税前收益率的计算=贷款总收入/借款人实际使用金额(成本收益定价法)2.利息(1)单利=本金*利率*存期(2)复利=本金*(1+利率)存期3.股票收益率(1)股票收益率=资本收益率+股息收益率={(卖出价格-买入价格)+每股收益}/买入价格(2)收益额=资本收益+股息收益={(卖出价格-买入价格)*买股数量+股息收益}4.派生存款(1)存款总额=原始存款/存款准备率=原始存款*1/(存款准备率+提现率+超额准备率)(2)派生存款总额=存款总额-原始存款额(3)存款派生倍数=存款总额/原始存款=1/(存款准备率+提现率+超额准备率)5.货币需要量P281、296(1)流通中货币需要量=一定时期中待销售的商品数量*单位商品价格/单位货币流通速度(2)单位纸币代表的价值量=流通中金币需要量(货币需要量)/流通中纸币总量(货币供给量)(3)货币供给量*单位货币流通速度=待销售商品价格总额=一定时期中待销售的商品*单位商品价格6.货币乘数(1)基础货币(B)=R(存款准备金率)+C(流通于银行之外的现金)(2)货币供给量(MS)=C(流通于银行之外的现金)+D(3)货币乘数(m)=货币供给量(MS)/B(基础货币)=(C+D)/(C+R)=(C/D+1)/(C/D+R/D)C/D:现金提现率1R/D:存款准备金率7.货币层次供应量(1)M1=M0(流通中现金)+企业单位活期存款+农村存款+机关团体部队存款(2)M2=M1+企业单位定期存款+自筹基本建设存款+个人储蓄存款(城乡居民储蓄存款)+其他存款8.融资额融资额=到期值-到期值*贴现率*到期期限9.呆账准备金(1)普通呆账准备金=(贷款总额-专项贷款准备金)*规定的比例(2)呆账准备金=普通呆账准备金+专项呆账准备金2名词解释1/实务货币;是指以自然界中存在的某种物品或人们生产的某种商品来充当货币。2/铸币;是指由国家印记证明其重量和成色的金属块3、银行卷:是银行发行的一种以银行自身为债务人的纸质票证,是一种纸质货币4、货币制度:是指国家对货币的有管要素、货币流通的组织和管理等进行的一系列规定5、区域货币一体化:是指一定区域内的国家和地区通过协调形成一个货币区,由联合组建的一家主要银行来发行和管理区域内的统一货币。6、存款货币:通过银行存款账户中的存款划转,货币得以结算,商品交易完成。在这个过程中,能过签发支票的活动期存款发挥着与银行劵同样的购买功能,我们将其称作“存款货币”。7、电子货币:是指处于电磁信号形态,通过电子网络进行支付的货币8、足值货币:即作为货币商品的各类实物和金、银、铜等金属的自身商品价值与其作为货币的购买价值相等。9、不足值货币:即作为货币商品的实物,其自身的商品价值低于其作为货币的购买价值。10、计价单位:货币作为计价单位,就是指用货币去计量商品和劳务的价值,赋予商品、劳务以价格形态。11、交易媒介:在商品流通中,起媒介作用的货币,被称为交易媒介,马克思称其为流通手段。12、支付手段:在商品买卖行为与货款支付行为相分离的情况下,货币不再是商品流通中的交易媒介,而是补足交换的一个独立的环节,此时货币发挥的是支付手段功能。13、货币单位:当货币作为计价单位为商品和劳务标价时,其自身也需要一个可以比较不同货币数量的单位,这就是货币单位。14、无限法偿:是指法律保护取得这种能力的货币,不论每次支付数额多大,不论属于何种性质的支付,支付的对方均不得拒绝接收15、有限法偿:是指在一次支付行为中,超过一定金额,收款人有权拒收,在法定限额内,收则不受法律保护。16、直接融资:如果货币资金供求双方通过一定的信用工具直接实现货币资金的互通有无,则这种融资形式被称为直接融资。17、间接融资;如果货币资金供求双方通过金融机构间接实现货币资金的相互融通,则这种融资形式被称为间接融资18、信用风险:指债务人因各种原因未能及时、足额偿还债务本息而出现违约的可能性19、商业风险:是工商企业间以...

1、当您付费下载文档后,您只拥有了使用权限,并不意味着购买了版权,文档只能用于自身使用,不得用于其他商业用途(如 [转卖]进行直接盈利或[编辑后售卖]进行间接盈利)。
2、本站所有内容均由合作方或网友上传,本站不对文档的完整性、权威性及其观点立场正确性做任何保证或承诺!文档内容仅供研究参考,付费前请自行鉴别。
3、如文档内容存在违规,或者侵犯商业秘密、侵犯著作权等,请点击“违规举报”。

碎片内容

自考金融理论与实务重点

您可能关注的文档

确认删除?
VIP
微信客服
  • 扫码咨询
会员Q群
  • 会员专属群点击这里加入QQ群
客服邮箱
回到顶部