电脑桌面
添加小米粒文库到电脑桌面
安装后可以在桌面快捷访问

会计基础公式与会计实务分录汇总VIP专享VIP免费

会计基础公式与会计实务分录汇总_第1页
1/21
会计基础公式与会计实务分录汇总_第2页
2/21
会计基础公式与会计实务分录汇总_第3页
3/21
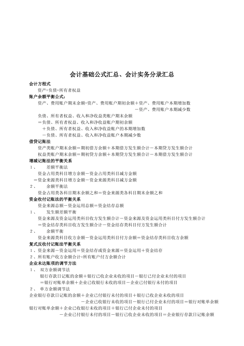
会计基础公式汇总、会计实务分录汇总会计方程式资产=负债+所有者权益账户余额平衡公式:资产、费用账户期末余额=资产、费用账户期初余额+资产、费用账户本期增加数-资产、费用账户本期减少数负债、所有者权益、收入和净收益类账户期末余额=负债、所有者权益、收入和净收益账户期初余额+负债、所有者权益、收入和净收益账户的本期增加数-负债、所有者权益、收入和净收益账户本期减少数借贷记账法资产类账户期末余额=期初借方余额+本期借方发生额合计-本期贷方发生额合计权益类账户期末余额=期初贷方余额+本期贷方发生额合计-本期借方发生额合计增减记账法的平衡关系1、差额平衡法资金占用类科目增方余额-资金占用类科目减方金额=资金来源类科目增方金额-资金来源类科目减方金额2、余额平衡法资金占用类各科目期末余额之和=资金来源类各科目期末余额之和资金收付记账法的平衡关系资金来源总额-资金运用总额=资金结存总额1、发生额差额平衡资金来源及资金运用类科目收方发生额合计-资金来源及资金运用类科目付方发生额合计=资金结存类科目收方发生额合计-资金结存类科目付方发生额合计2、余额平衡资金来源类科目收方余额-资金运用类科目付方余额=资金结存类科目收方余额复式反收付记账法平衡关系1、资金来源-资金运用=资金结存或资金来源=资金运用+资金结存2、所有账户收方余额合计=所有账户付方余额合计企业未达账项的调节方法1、双方余额调节法银行存款日记账的余额+银行已收企业未收的项目-银行已付企业未付的项目=银行对账单余额+企业已收银行未收的项目-企业已付银行未付的项目2、单方余额调节法企业银行存款日记账的余额+企业已付银行未付的项目+银行已收企业未收的项目-企业已收银行未收的项目-银行已付企业未付的项目=银行对账单余额银行对账单余额+企业已收银行未收的项目+银行已付企业未付的项目-企业已付银行未付的项目-银行已收企业未收的项目=企业银行存款日记账余额3、差额调节法企业银行存款日记账余额-银行对账单余额=(企业已收、银行未收的项目-企业已付、银行未付的项目)-(银行已收、企业未收的项目-银行已付、企业未付的项目)库存现金限额库存现金限额=前一个月的平均每天支付数额×限定天数赊销净额百分比法坏账损失估计数额=当期实际赊销净额×估计坏账百分比估计坏账的百分比=(估计坏账-估计坏账收回)/估计赊销净额应帐账款余额百分比法坏账损失估计数额=期末应收账款余额×估计坏账百分比期末坏账准备账户应调整的数额=(坏账准备账户期初余额+坏账准备账户本期贷方发生额合计-坏账准备账户本期借方发生额合计)-期末估计的坏账损失数额应收票据贴现净额应收票据贴现净额=应收票据到期价值-贴现息应收票据到期价值=面值(不带息票)=面值+利息(带息票据)贴现息=票据到期价值×贴现率×(贴现天数/360)存货计价方法1、先进先出法2、后进先出法3、全月一次加权平均法期末结存存货成本=期末结存存货数量×加权平均单价=期初结存存货实际成本+本期收入存货实际成本-本期发出存货的成本加权平均单价=(期初结存存货实际成本+本期收入存货实际成本)/(期初结存存货的数量+本期收入存货的数量)发出存货的成本=本期发出存货数量×加权平均单价4、移动加权平均法库存存货成本=库存存货数量×当前移动加权平均单价=发货前库存存货总成本-发出存货的成本移动加权平均单价=(本次收货前结存存货总成本+本次收入存货实际成本)/(本次收货前结存存货数量+本次收入存货数量)发出存货的成本=发出存货数量×当前移动加权平均单价存货成本差异1、存货成本差异额=存货的实际成本-存货的计划成本2、存货的成本差异率=(期初存货的成本差异额+本期收入存货的成本差异额)/(期初存货的计划成本+本期收入存货的计划成本)×100%3、发出存货分摊的成本差异额=发出存货计划成本×存货的成本差异率4、发出存货实际成本=发出存货计划成本+发出存货分摊的成本差异额间接费用的分配1、按定额耗用量的比例分配间接费用各种产品应分配的间接费用=该种产品...

1、当您付费下载文档后,您只拥有了使用权限,并不意味着购买了版权,文档只能用于自身使用,不得用于其他商业用途(如 [转卖]进行直接盈利或[编辑后售卖]进行间接盈利)。
2、本站所有内容均由合作方或网友上传,本站不对文档的完整性、权威性及其观点立场正确性做任何保证或承诺!文档内容仅供研究参考,付费前请自行鉴别。
3、如文档内容存在违规,或者侵犯商业秘密、侵犯著作权等,请点击“违规举报”。

碎片内容

会计基础公式与会计实务分录汇总

确认删除?
VIP
微信客服
  • 扫码咨询
会员Q群
  • 会员专属群点击这里加入QQ群
客服邮箱
回到顶部