电脑桌面
添加小米粒文库到电脑桌面
安装后可以在桌面快捷访问

装修分项工程容易出现的质量问题及预防措施VIP免费

装修分项工程容易出现的质量问题及预防措施_第1页
1/7
装修分项工程容易出现的质量问题及预防措施_第2页
2/7
装修分项工程容易出现的质量问题及预防措施_第3页
3/7
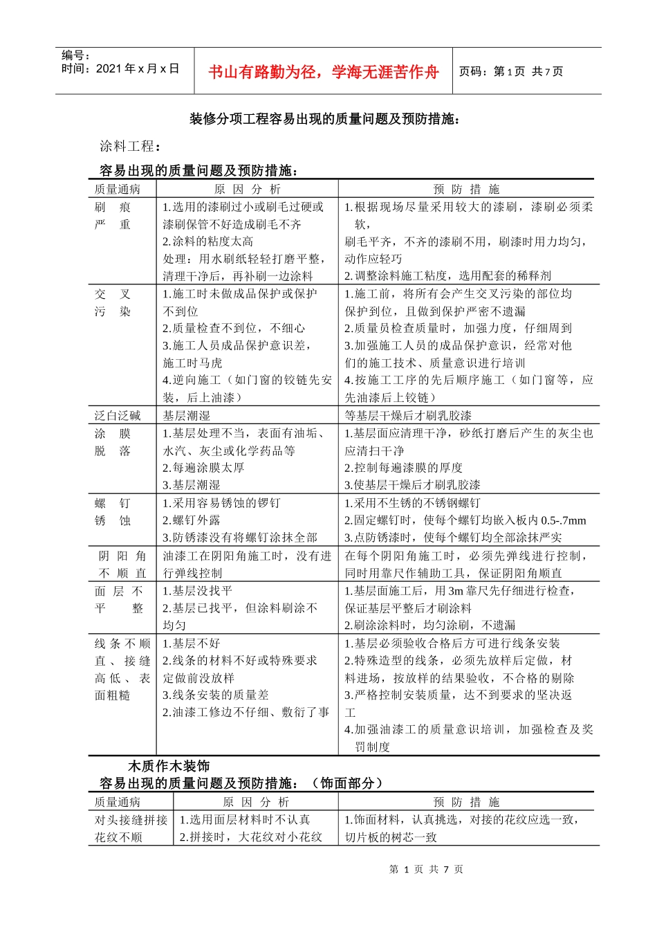
第1页共7页编号:时间:2021年x月x日书山有路勤为径,学海无涯苦作舟页码:第1页共7页装修分项工程容易出现的质量问题及预防措施:涂料工程:容易出现的质量问题及预防措施:质量通病原因分析预防措施刷痕严重1.选用的漆刷过小或刷毛过硬或漆刷保管不好造成刷毛不齐2.涂料的粘度太高处理:用水刷纸轻轻打磨平整,清理干净后,再补刷一边涂料1.根据现场尽量采用较大的漆刷,漆刷必须柔软,刷毛平齐,不齐的漆刷不用,刷漆时用力均匀,动作应轻巧2.调整涂料施工粘度,选用配套的稀释剂交叉污染1.施工时未做成品保护或保护不到位2.质量检查不到位,不细心3.施工人员成品保护意识差,施工时马虎4.逆向施工(如门窗的铰链先安装,后上油漆)1.施工前,将所有会产生交叉污染的部位均保护到位,且做到保护严密不遗漏2.质量员检查质量时,加强力度,仔细周到3.加强施工人员的成品保护意识,经常对他们的施工技术、质量意识进行培训4.按施工工序的先后顺序施工(如门窗等,应先油漆后上铰链)泛白泛碱基层潮湿等基层干燥后才刷乳胶漆涂膜脱落1.基层处理不当,表面有油垢、水汽、灰尘或化学药品等2.每遍涂膜太厚3.基层潮湿1.基层面应清理干净,砂纸打磨后产生的灰尘也应清扫干净2.控制每遍漆膜的厚度3.使基层干燥后才刷乳胶漆螺钉锈蚀1.采用容易锈蚀的锣钉2.螺钉外露3.防锈漆没有将螺钉涂抹全部1.采用不生锈的不锈钢螺钉2.固定螺钉时,使每个螺钉均嵌入板内0.5-.7mm3.点防锈漆时,使每个螺钉均全部涂抹严实阴阳角不顺直油漆工在阴阳角施工时,没有进行弹线控制在每个阴阳角施工时,必须先弹线进行控制,同时用靠尺作辅助工具,保证阴阳角顺直面层不平整1.基层没找平2.基层已找平,但涂料刷涂不均匀1.基层面施工后,用3m靠尺先仔细进行检查,保证基层平整后才刷涂料2.刷涂涂料时,均匀涂刷,不遗漏线条不顺直、接缝高低、表面粗糙1.基层不好2.线条的材料不好或特殊要求定做前没放样3.线条安装的质量差2.油漆工修边不仔细、敷衍了事1.基层必须验收合格后方可进行线条安装2.特殊造型的线条,必须先放样后定做,材料进场,按放样的结果验收,不合格的剔除3.严格控制安装质量,达不到要求的坚决返工4.加强油漆工的质量意识培训,加强检查及奖罚制度木质作木装饰容易出现的质量问题及预防措施:(饰面部分)质量通病原因分析预防措施对头接缝拼接花纹不顺1.选用面层材料时不认真2.拼接时,大花纹对小花纹1.饰面材料,认真挑选,对接的花纹应选一致,切片板的树芯一致第2页共7页第1页共7页编号:时间:2021年x月x日书山有路勤为径,学海无涯苦作舟页码:第2页共7页或木纹倒用2.饰面板的颜色应近似,颜色浅的木板安装在光线较暗处,颜色重的木板安装在光线较强处表面的钉眼明显1.所用钉太粗2.固定的螺钉没顺木纹固定3.油漆工修订眼没修好1.根据使用要求选者合适的固定螺钉2.固定螺钉时,名钉应打扁,螺钉应顺木纹向里打3.油漆工应严格按规范要求对板面修好钉眼线条粗细不一致,颜色不一致,接头不严密,钉裂1.木线条选材不当2.施工过于马虎、粗糙,做工不精细1.材料进场时,仔细验货,粗细、颜色一致,不合格者坚决予以剔除不用2.木质较硬的线条,应先打孔,然后在用钉子定牢,以免劈裂饰面板的表面和饰面板接缝处不平1.木材的含水率太大,干燥厚易变形2.未严格按工艺标准加工,龙骨钉板的一面未刨光;钉板的顺序不当,拼接不严;钉钉时钉距过大1.严格选材,含水率不大于12%,并做防腐处理,罩面装饰板应选用同一品牌、同一批号产品2.木龙骨钉板的一面应刨光,龙骨断面尺寸应一致,交接处要平整,固定在基层要牢固3.面板应从下向上逐块铺钉,并以竖向钉钉为好,阳角处板的接头应做成45度坡角,平接处应在木龙骨上,且两块板接头处应刨平、刨直4.固定面板的螺钉间距应为150mm,螺钉应顺木纹钉入板内1mm左右门套线条上口粗糙不平线条上口未处理木工钉门套线前,必须将线条全面检查,没刨光的全部进行刨光处理6.2.2.4容易出现的质量问题及预防措施:(木制门部分)质量通病原因分析预防措施框、扇翘曲变形1.选用的木材不适合制作木门2.木材潮湿1.选择适合制作木门的树种2.木材必须干燥;经现场抽检,木材...

1、当您付费下载文档后,您只拥有了使用权限,并不意味着购买了版权,文档只能用于自身使用,不得用于其他商业用途(如 [转卖]进行直接盈利或[编辑后售卖]进行间接盈利)。
2、本站所有内容均由合作方或网友上传,本站不对文档的完整性、权威性及其观点立场正确性做任何保证或承诺!文档内容仅供研究参考,付费前请自行鉴别。
3、如文档内容存在违规,或者侵犯商业秘密、侵犯著作权等,请点击“违规举报”。

碎片内容

装修分项工程容易出现的质量问题及预防措施

您可能关注的文档

确认删除?
VIP
微信客服
  • 扫码咨询
会员Q群
  • 会员专属群点击这里加入QQ群
客服邮箱
回到顶部