电脑桌面
添加小米粒文库到电脑桌面
安装后可以在桌面快捷访问

试生产前应提交工程质量监督站的资料VIP免费

试生产前应提交工程质量监督站的资料_第1页
1/16
试生产前应提交工程质量监督站的资料_第2页
2/16
试生产前应提交工程质量监督站的资料_第3页
3/16
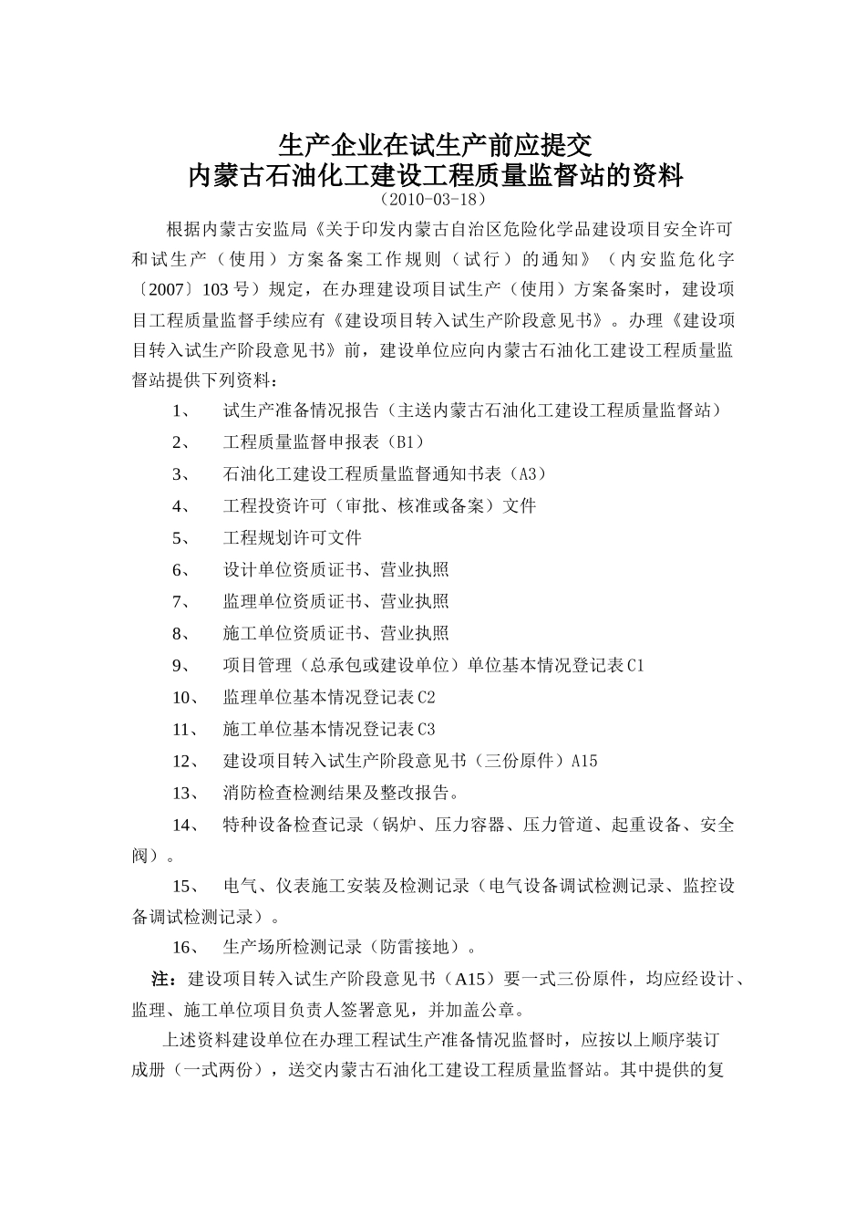
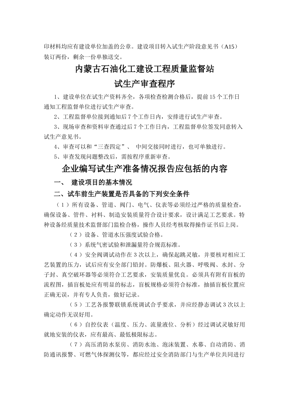
生产企业在试生产前应提交内蒙古石油化工建设工程质量监督站的资料(2010-03-18)根据内蒙古安监局《关于印发内蒙古自治区危险化学品建设项目安全许可和试生产(使用)方案备案工作规则(试行)的通知》(内安监危化字〔2007〕103号)规定,在办理建设项目试生产(使用)方案备案时,建设项目工程质量监督手续应有《建设项目转入试生产阶段意见书》。办理《建设项目转入试生产阶段意见书》前,建设单位应向内蒙古石油化工建设工程质量监督站提供下列资料:1、试生产准备情况报告(主送内蒙古石油化工建设工程质量监督站)2、工程质量监督申报表(B1)3、石油化工建设工程质量监督通知书表(A3)4、工程投资许可(审批、核准或备案)文件5、工程规划许可文件6、设计单位资质证书、营业执照7、监理单位资质证书、营业执照8、施工单位资质证书、营业执照9、项目管理(总承包或建设单位)单位基本情况登记表C110、监理单位基本情况登记表C211、施工单位基本情况登记表C312、建设项目转入试生产阶段意见书(三份原件)A1513、消防检查检测结果及整改报告。14、特种设备检查记录(锅炉、压力容器、压力管道、起重设备、安全阀)。15、电气、仪表施工安装及检测记录(电气设备调试检测记录、监控设备调试检测记录)。16、生产场所检测记录(防雷接地)。注:建设项目转入试生产阶段意见书(A15)要一式三份原件,均应经设计、监理、施工单位项目负责人签署意见,并加盖公章。上述资料建设单位在办理工程试生产准备情况监督时,应按以上顺序装订成册(一式两份),送交内蒙古石油化工建设工程质量监督站。其中提供的复印材料均应有建设单位加盖的公章。建设项目转入试生产阶段意见书(A15)装订两份,剩余一份单独送交。内蒙古石油化工建设工程质量监督站试生产审查程序1、建设单位在试生产资料齐全,各项检查检测合格后,提前15个工作日通知工程监督单位进行试生产审查。2、工程监督单位接到通知后7个工作日内,安排进行试生产审查。3、现场审查和资料审查通过后7个工作日内,工程监督单位签发同意转入试生产意见书。4、审查可以和“三查四定”、中间交接同时进行,也可单独进行。5、审查发现问题整改后,需按程序重新审查。企业编写试生产准备情况报告应包括的内容一、建设项目的基本情况二、试车前生产装置是否具备的下列安全条件(1)所有设备、管道、阀门、电气、仪表等必须经过严格的质量检查,确保设备、管件、衬料、制造安装质量符合设计要求,设计满足工艺要求。特种设备经质量技术监督部门监检合格,操作人员经考核取得操作证书后上岗。(2)设备、管道水压强度试验合格。(3)系统气密试验和泄漏量符合规范标准。(4)安全阀调试动作在3次以上,确保起跳灵敏,并要核对相应工艺装置的压力,试后应有安全部门铅封。防爆板、阻火器、呼吸阀、水封、分子封、真空破环器等必须符合工艺要求,安装质量优良。必须具有附有盲板的流程图,插盲板处应有明显的标志,盲板规格必须符合标准,抽插盲板位置应正确无误,并有专人负责,做好记录。(5)工艺各报警联锁系统调试合乎要求,并应经静态调试3次以上确定动作无误好用。(6)自控仪表(温度、压力、流量液位、分析)经过调试灵敏好用就地安装的仪表,应有最高、最低极限标志。(7)高压消防水泵房、消防水池、泡沫装置、水幕、自动消防、消防通讯报警、可燃气体探测仪等,都应经过安全消防部门与生产单位共同进行实际试验,证明好用。要配备足够消灭初期火灾所需数量的灭火器。(8)防雷、防静电设施和所有设备、管架的接地线要安装完善,测试合格。(9)电话、信号灯、报话机、鸣笛、嗽叭等安全通讯系统,均应符合设计要求,好用。(10)通风换气设备良好,达到设计的换气次数。严禁污水流入净水系统,不得污染环境。(11)凡设计要求防爆的电气设备和照明灯具均应符合防爆标准,不经批准,不得使用临时电线和灯具。(12)安全防护设施、走梯、护栏、安全罩要坚固齐全,现场洗眼与淋浴器要保证四季畅通好用。(13)沟坑、阴井盖板齐全完整,楼板穿孔处要有盖板,地面平整无障碍,道路编号清晰而且畅通无阻。(14...

1、当您付费下载文档后,您只拥有了使用权限,并不意味着购买了版权,文档只能用于自身使用,不得用于其他商业用途(如 [转卖]进行直接盈利或[编辑后售卖]进行间接盈利)。
2、本站所有内容均由合作方或网友上传,本站不对文档的完整性、权威性及其观点立场正确性做任何保证或承诺!文档内容仅供研究参考,付费前请自行鉴别。
3、如文档内容存在违规,或者侵犯商业秘密、侵犯著作权等,请点击“违规举报”。

碎片内容

试生产前应提交工程质量监督站的资料

您可能关注的文档

确认删除?
VIP
微信客服
  • 扫码咨询
会员Q群
  • 会员专属群点击这里加入QQ群
客服邮箱
回到顶部