电脑桌面
添加小米粒文库到电脑桌面
安装后可以在桌面快捷访问

汽车检测f复习材料VIP免费

汽车检测f复习材料_第1页
1/9
汽车检测f复习材料_第2页
2/9
汽车检测f复习材料_第3页
3/9
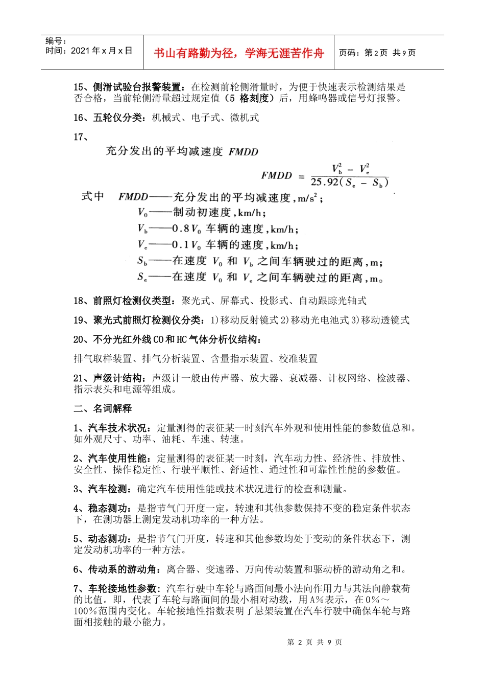
第1页共9页编号:时间:2021年x月x日书山有路勤为径,学海无涯苦作舟页码:第1页共9页汽车检测刘志航版友情提示:本资料属作者呕心沥血之作,仅供参考,请勿全信,如有挂科,概不负责。一、填空选择1、诊断参数选择原则:1)灵敏性2)单值性3)稳定性4)信息性5)经济性2、诊断参数组成:1)工作过程参数2)伴随过程参数3)几何尺寸参数3、发动机功率诊断参数标准:对于在用汽车发动机:发动机功率不允许小于标牌标明的发动机功率的75%;对于大修竣工的发动机:发动机最大功率不得低于原设计标定值的90%。4、评价气缸密封性的主要参数气缸压缩压力、曲轴箱漏气量、气缸漏气率、气缸漏气率、进气管真空度5、波形排列形式:)多缸平列波2)多缸并列波3)多缸重叠波4)单缸选缸波6、传动系统游动角度常用指针式和数字式游动角度检测仪进行检测。7、车轮定位检测方法:静态检测法、动态检测法8、车轮定位参数:前轮外倾、前轮前束、主销后倾、主销内倾9、转向系诊断参数:转向系的技术状况常用转向盘自由转动量、转向盘转向力来诊断。10、测功机分类:1)按测功器形式不同:水力式、电力式、电涡式2)按测功器冷却方式不同:水冷式、风冷式、油冷式3)滚筒装置承载能力不同:小型式、中型式、大型式、特大型式11、车用油耗计分类:膜片式、单活塞、四活塞12.车用油耗仪的连接位置:化油器:串接在汽油泵与化油器之间柴油机:串接在柴油滤清器与喷油泵之间电喷:串接在燃油滤清器与燃油分配管之间13、侧滑试验台电机测量装置:框架、左右两块滑动板、曲柄机构、回位装置、滚轮装置、导向装置、锁止装置、位移传感器、信号传递装置14、电气式测量装置位移传感器:自整角电机式、电位计式、差分变压器式第2页共9页第1页共9页编号:时间:2021年x月x日书山有路勤为径,学海无涯苦作舟页码:第2页共9页15、侧滑试验台报警装置:在检测前轮侧滑量时,为便于快速表示检测结果是否合格,当前轮侧滑量超过规定值(5格刻度)后,用蜂鸣器或信号灯报警。16、五轮仪分类:机械式、电子式、微机式17、18、前照灯检测仪类型:聚光式、屏幕式、投影式、自动跟踪光轴式19、聚光式前照灯检测仪分类:1)移动反射镜式2)移动光电池式3)移动透镜式20、不分光红外线CO和HC气体分析仪结构:排气取样装置、排气分析装置、含量指示装置、校准装置21、声级计结构:声级计一般由传声器、放大器、衰减器、计权网络、检波器、指示表头和电源等组成。二、名词解释1、汽车技术状况:定量测得的表征某一时刻汽车外观和使用性能的参数值总和。如外观尺寸、功率、油耗、车速、转速。2、汽车使用性能:定量测得的表征某一时刻,汽车动力性、经济性、排放性、安全性、操作稳定性、行驶平顺性、舒适性、通过性和可靠性性能的参数值。3、汽车检测:确定汽车使用性能或技术状况进行的检查和测量。4、稳态测功:是指节气门开度一定,转速和其他参数保持不变的稳定条件状态下,在测功器上测定发动机功率的一种方法。5、动态测功:是指节气门开度,转速和其他参数均处于变动的条件状态下,测定发动机功率的一种方法。6、传动系的游动角:离合器、变速器、万向传动装置和驱动桥的游动角之和。7、车轮接地性参数:汽车行驶中车轮与路面间最小法向作用力与其法向静载荷的比值。即,代表了车轮与路面间的最小相对动载,用A%表示,在0%~100%范围内变化。车轮接地性指数表明了悬架装置在汽车行驶中确保车轮与路面相接触的最小能力。第3页共9页第2页共9页编号:时间:2021年x月x日书山有路勤为径,学海无涯苦作舟页码:第3页共9页8、OBD—2:是随车诊断系统第二代的缩写。9、传动系效率:传动系效率=驱动车轮输出的功率/飞轮输出的功率10、噪声级:是指用声级计测得的并经过听感修正的声压级(dB)或响度级(phon)三、简答与论述1、汽油机单缸功率的检测方法先测出发动机整机功率,再没出某缸断火情况的发动机功率,两功率之差即为断火之缸的功率。2、气缸压力表的结构和工作原理和使用方法教材P43按实验课步骤答即可3、闪光法检测点火正时教材P774、车轮外倾角原理教材P94第一段5、车轮主销内倾操作检测前应使前轮处于制动状态,以防止转动...

1、当您付费下载文档后,您只拥有了使用权限,并不意味着购买了版权,文档只能用于自身使用,不得用于其他商业用途(如 [转卖]进行直接盈利或[编辑后售卖]进行间接盈利)。
2、本站所有内容均由合作方或网友上传,本站不对文档的完整性、权威性及其观点立场正确性做任何保证或承诺!文档内容仅供研究参考,付费前请自行鉴别。
3、如文档内容存在违规,或者侵犯商业秘密、侵犯著作权等,请点击“违规举报”。

碎片内容

汽车检测f复习材料

确认删除?
VIP
微信客服
  • 扫码咨询
会员Q群
  • 会员专属群点击这里加入QQ群
客服邮箱
回到顶部