电脑桌面
添加小米粒文库到电脑桌面
安装后可以在桌面快捷访问

图书馆施工组织设计方案(DOC54页)VIP免费

图书馆施工组织设计方案(DOC54页)_第1页
1/31
图书馆施工组织设计方案(DOC54页)_第2页
2/31
图书馆施工组织设计方案(DOC54页)_第3页
3/31
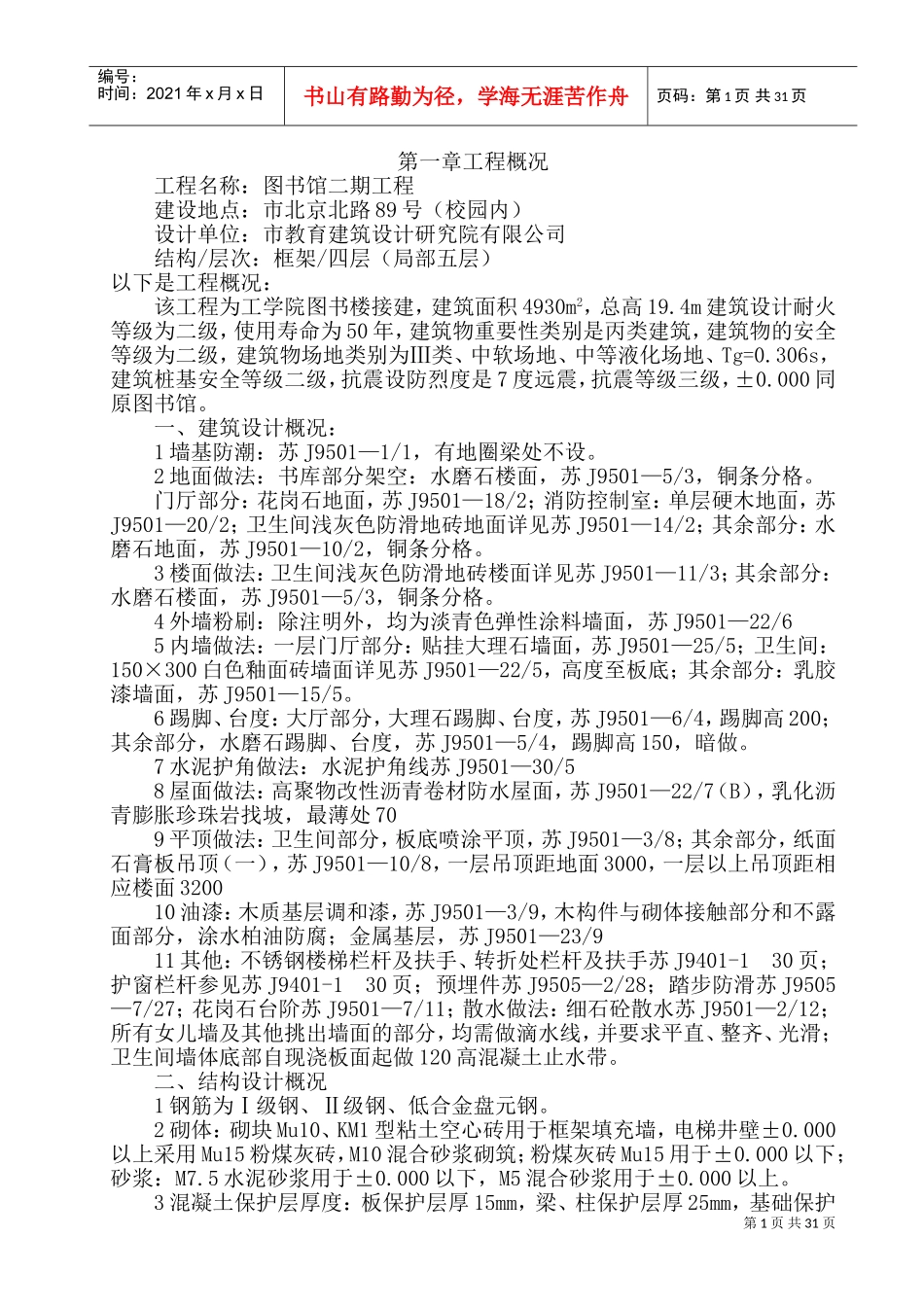
第1页共31页编号:时间:2021年x月x日书山有路勤为径,学海无涯苦作舟页码:第1页共31页第一章工程概况工程名称:图书馆二期工程建设地点:市北京北路89号(校园内)设计单位:市教育建筑设计研究院有限公司结构/层次:框架/四层(局部五层)以下是工程概况:该工程为工学院图书楼接建,建筑面积4930m2,总高19.4m建筑设计耐火等级为二级,使用寿命为50年,建筑物重要性类别是丙类建筑,建筑物的安全等级为二级,建筑物场地类别为Ⅲ类、中软场地、中等液化场地、Tg=0.306s,建筑桩基安全等级二级,抗震设防烈度是7度远震,抗震等级三级,±0.000同原图书馆。一、建筑设计概况:1墙基防潮:苏J9501—1/1,有地圈梁处不设。2地面做法:书库部分架空:水磨石楼面,苏J9501—5/3,铜条分格。门厅部分:花岗石地面,苏J9501—18/2;消防控制室:单层硬木地面,苏J9501—20/2;卫生间浅灰色防滑地砖地面详见苏J9501—14/2;其余部分:水磨石地面,苏J9501—10/2,铜条分格。3楼面做法:卫生间浅灰色防滑地砖楼面详见苏J9501—11/3;其余部分:水磨石楼面,苏J9501—5/3,铜条分格。4外墙粉刷:除注明外,均为淡青色弹性涂料墙面,苏J9501—22/65内墙做法:一层门厅部分:贴挂大理石墙面,苏J9501—25/5;卫生间:150×300白色釉面砖墙面详见苏J9501—22/5,高度至板底;其余部分:乳胶漆墙面,苏J9501—15/5。6踢脚、台度:大厅部分,大理石踢脚、台度,苏J9501—6/4,踢脚高200;其余部分,水磨石踢脚、台度,苏J9501—5/4,踢脚高150,暗做。7水泥护角做法:水泥护角线苏J9501—30/58屋面做法:高聚物改性沥青卷材防水屋面,苏J9501—22/7(B),乳化沥青膨胀珍珠岩找坡,最薄处709平顶做法:卫生间部分,板底喷涂平顶,苏J9501—3/8;其余部分,纸面石膏板吊顶(一),苏J9501—10/8,一层吊顶距地面3000,一层以上吊顶距相应楼面320010油漆:木质基层调和漆,苏J9501—3/9,木构件与砌体接触部分和不露面部分,涂水柏油防腐;金属基层,苏J9501—23/911其他:不锈钢楼梯栏杆及扶手、转折处栏杆及扶手苏J9401-130页;护窗栏杆参见苏J9401-130页;预埋件苏J9505—2/28;踏步防滑苏J9505—7/27;花岗石台阶苏J9501—7/11;散水做法:细石砼散水苏J9501—2/12;所有女儿墙及其他挑出墙面的部分,均需做滴水线,并要求平直、整齐、光滑;卫生间墙体底部自现浇板面起做120高混凝土止水带。二、结构设计概况1钢筋为Ⅰ级钢、Ⅱ级钢、低合金盘元钢。2砌体:砌块Mu10、KM1型粘土空心砖用于框架填充墙,电梯井壁±0.000以上采用Mu15粉煤灰砖,M10混合砂浆砌筑;粉煤灰砖Mu15用于±0.000以下;砂浆:M7.5水泥砂浆用于±0.000以下,M5混合砂浆用于±0.000以上。3混凝土保护层厚度:板保护层厚15mm,梁、柱保护层厚25mm,基础保护第2页共31页编号:时间:2021年x月x日书山有路勤为径,学海无涯苦作舟页码:第2页共31页层厚35mm。4梁、柱钢筋的锚固长度:Ⅰ级钢当砼采用C20时,取30d,当砼采用C25时,取25d,当砼采用C30时取20d;Ⅱ级钢当砼采用C20时,取40d,当砼采用C25时,取35d,当砼采用C30时取30d;当螺纹钢筋直径≤25d时,其锚固长度可减少5d;板的锚固长度≥5d5钢筋接头:当d≤22时,取1.2La,当d>22时,采用机械连接。6其它:施工时各专业应密切配合,所有孔洞须按图预留,不得随意凿洞;如遇过梁不能与梁合用时,过梁采用钢筋砼过梁,梁长=洞口宽+800;当墙的长度≥7m时,墙内增设构造柱(GZ)见苏G9409;凡非梁上墙均采用轻质隔墙,容重≤5KN/m3。三、电气工程1工程为三级负荷,供电电源380/220,电缆穿管埋地引入,系统采用TN—C—S制,利用建筑物基础主筋作接地极,40×4镀锌扁钢引至底层总柜,焊接,接地电阻不大于4Ω2导线采用BV—500型,除标注外照明回路2.5mm2,插座回路3×2.5mm2,穿PVC20沿板面、板逢、梁、现浇板暗敷,疏散指示线径采用3×1.5mm23本工程为三类防雷建筑,防雷接地与保护接地共用接地极,接地电阻不大于4Ω4室内宽带网系统,信息点采用RJ—45插头插座,86型50mm接线盒,水平子系统和垂直子系统通过双绞线直接将信息点与交换机相连。线缆敷设方式为吊顶内做桥架XQ...

1、当您付费下载文档后,您只拥有了使用权限,并不意味着购买了版权,文档只能用于自身使用,不得用于其他商业用途(如 [转卖]进行直接盈利或[编辑后售卖]进行间接盈利)。
2、本站所有内容均由合作方或网友上传,本站不对文档的完整性、权威性及其观点立场正确性做任何保证或承诺!文档内容仅供研究参考,付费前请自行鉴别。
3、如文档内容存在违规,或者侵犯商业秘密、侵犯著作权等,请点击“违规举报”。

碎片内容

图书馆施工组织设计方案(DOC54页)

您可能关注的文档

精品中小学文档+ 关注
实名认证
内容提供者

精品资料,值得下载

确认删除?
VIP
微信客服
  • 扫码咨询
会员Q群
  • 会员专属群点击这里加入QQ群
客服邮箱
回到顶部