电脑桌面
添加小米粒文库到电脑桌面
安装后可以在桌面快捷访问

工程勘察、设计资质等级承担任务范围VIP免费

工程勘察、设计资质等级承担任务范围_第1页
1/30
工程勘察、设计资质等级承担任务范围_第2页
2/30
工程勘察、设计资质等级承担任务范围_第3页
3/30
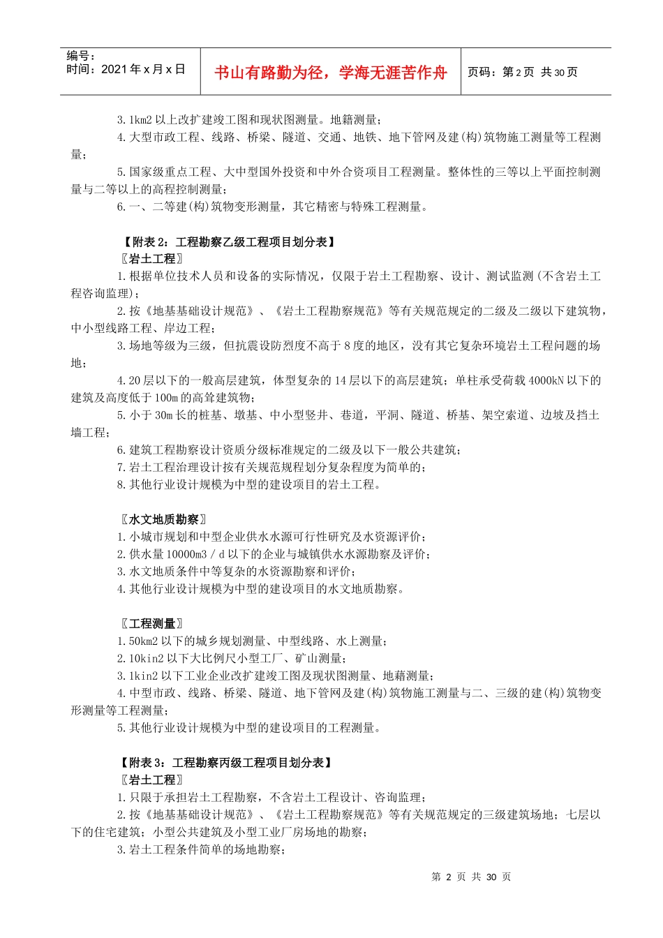
第1页共30页编号:时间:2021年x月x日书山有路勤为径,学海无涯苦作舟页码:第1页共30页一、工程勘察设计证书按资质等级可承担任务范围(一)一一综合类工程勘察单位承担工程勘察业务范围和地区不受限制。(二)一一专业类甲级工程勘察单位承担本专业工程勘察业务范围和地区不受限制。(三)一一专业类乙级工程勘察单位可承担本专业工程勘察中、小型工程项目(工程勘察中、小型工程项目见附表),承担工程勘察业务的地区不受限制。(四)一一专业类丙级工程勘察单位可承担本专业工程勘察小型工程项目(工程勘察小型工程项目见附表),承担工程勘察业务限定在省、自治区、直辖市所辖行政区范围内。(五)一一劳务类工程勘察单位只能承担岩土工程治理、工程钻探、凿井等工程勘察劳务工作,承担工程勘察劳务工作的地区不受限制。【附表1:工程勘察甲级工程项目划分表】〖岩土工程〗1.具有重大意义或影响的国家重点项目;2.场地等级为一、二级,抗震设防烈度高于8度的强震区,存在其它复杂环境岩土工程问题的地区,以及岩土工程条件复杂的工程项目;3.按《地基基础设计规范》、《岩土工程勘察规范》等有关规范规定的一级建筑物;4.需要采取特别处理措施的极软弱的或非均质地层,极不稳定的地基;建于不良的特殊性土上的大、中型项目;5.有强烈地下水运动干扰或有特殊要求的深基开挖工程,有特殊工艺要求的超精密设备基础工程;大型深埋过江(河)地下管线、涵洞、核废料等深埋处理、高度超过lOOm的高耸构筑物基础,大于100m的高边坡工程,特大桥、大桥、大型立交桥、大型竖井、巷道、平洞、隧道、地下铁道、地下洞室、地下储库工程,深埋工程,超重型设备,大型基础托换、基础补强工程;6.大深沉井、沉箱,大于30m的超长桩基、墩基,特大型、大型桥基,架空索道基础;7.复杂程度按有关规范规程划分为中等或复杂的岩土工程设计;8.其他行业设计规模为大型的建设项目的工程勘察。〖水文地质勘察〗1.大、中城市规划和大、中型企业供水水源可行性研究及水资源评价;2.国家重点工程、国外投资或中外合资水源勘察和评价;3.供水量10000m3/d以上的水源工程勘察和评价;4.水文地质条件复杂的水资源勘察和评价;5.干旱地区、贫水地区、未开发地区水资源评价。〖工程测量〗1.50km2以上大比例尺大、中型城乡规划测量;大型线路测量,大型水上测量;2.10km2以上大比例尺大、中型工厂、矿山测量;第2页共30页第1页共30页编号:时间:2021年x月x日书山有路勤为径,学海无涯苦作舟页码:第2页共30页3.1km2以上改扩建竣工图和现状图测量。地籍测量;4.大型市政工程、线路、桥梁、隧道、交通、地铁、地下管网及建(构)筑物施工测量等工程测量;5.国家级重点工程、大中型国外投资和中外合资项目工程测量。整体性的三等以上平面控制测量与二等以上的高程控制测量;6.一、二等建(构)筑物变形测量,其它精密与特殊工程测量。【附表2:工程勘察乙级工程项目划分表】〖岩土工程〗1.根据单位技术人员和设备的实际情况,仅限于岩土工程勘察、设计、测试监测(不含岩土工程咨询监理);2.按《地基基础设计规范》、《岩土工程勘察规范》等有关规范规定的二级及二级以下建筑物,中小型线路工程、岸边工程;3.场地等级为三级,但抗震设防烈度不高于8度的地区,没有其它复杂环境岩土工程问题的场地;4.20层以下的一般高层建筑,体型复杂的14层以下的高层建筑;单柱承受荷载4000kN以下的建筑及高度低于100m的高耸建筑物;5.小于30m长的桩基、墩基、中小型竖井、巷道,平洞、隧道、桥基、架空索道、边坡及挡土墙工程;6.建筑工程勘察设计资质分级标准规定的二级及以下一般公共建筑;7.岩土工程治理设计按有关规范规程划分复杂程度为简单的;8.其他行业设计规模为中型的建设项目的岩土工程。〖水文地质勘察〗1.小城市规划和中型企业供水水源可行性研究及水资源评价;2.供水量10000m3/d以下的企业与城镇供水水源勘察及评价;3.水文地质条件中等复杂的水资源勘察和评价;4.其他行业设计规模为中型的建设项目的水文地质勘察。〖工程测量〗1.50km2以下的城乡规划测量、中型线路、水上测量;2.10kin2以下大比例尺小型工厂、矿山测量;3.1kin2以...

1、当您付费下载文档后,您只拥有了使用权限,并不意味着购买了版权,文档只能用于自身使用,不得用于其他商业用途(如 [转卖]进行直接盈利或[编辑后售卖]进行间接盈利)。
2、本站所有内容均由合作方或网友上传,本站不对文档的完整性、权威性及其观点立场正确性做任何保证或承诺!文档内容仅供研究参考,付费前请自行鉴别。
3、如文档内容存在违规,或者侵犯商业秘密、侵犯著作权等,请点击“违规举报”。

碎片内容

工程勘察、设计资质等级承担任务范围

您可能关注的文档

确认删除?
VIP
微信客服
  • 扫码咨询
会员Q群
  • 会员专属群点击这里加入QQ群
客服邮箱
回到顶部