电脑桌面
添加小米粒文库到电脑桌面
安装后可以在桌面快捷访问

受NaOH重腐蚀化工厂房的加固技术VIP免费

受NaOH重腐蚀化工厂房的加固技术_第1页
1/5
受NaOH重腐蚀化工厂房的加固技术_第2页
2/5
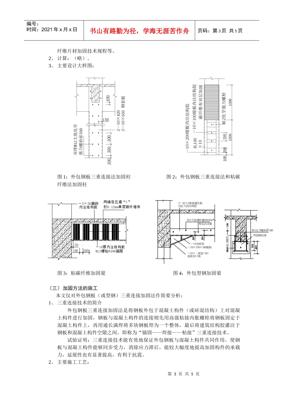
受NaOH重腐蚀化工厂房的加固技术_第3页
3/5
第1页共5页编号:时间:2021年x月x日书山有路勤为径,学海无涯苦作舟页码:第1页共5页受NaOH重腐蚀化工厂房的加固技术祝亦霖、祝又霖、朱天顺、邹鲜江、刘保金、闵祖明、聂群安(武汉大筑建筑科技有限公司)摘要:介绍重防腐涂料外包钢“三重连接法”与粘贴碳纤维法加固受NaOH强碱重腐蚀化工厂房的施工工艺与材料性能。关键词:强碱重腐蚀,化工厂房,重防腐涂料,外包钢加固,三重连接法,碳纤维布湖北省沙市沙隆达集团碱蒸发车间建于1973年,为3层钢筋混凝土框架结构(局部4层),生产NaOH强碱。由于60~100℃高温NaOH蒸汽长期充满厂房,钢筋混凝土构件受到强腐蚀,每年进行一次维修。由于没有找到有效的办法,维修的效果并不理想。1999年时,第1、2层腐蚀已非常严重,几乎所有柱梁混凝土通长开裂,钢筋大面积锈蚀,混凝土大块脱落、钢筋锈断或瘀结成块,厂房已处于十分危险的状况,不得不采用φ200~φ300钢管作临时支撑(注:此车间若停止生产,整个集团则瘫痪,月损失4500万元,故只能维修,不能拆除重建)。武汉大筑建筑科技有限公司采用重防腐涂料和新的加固技术承接此工程按预定的要求和目标完成了加固维修工程,使一个原来腐烂不堪的厂房焕然一新,展示了新技术的前途。现将工程简介如下:一、防腐蚀的选择、设计与施工(一)我国的防腐蚀材料从整体水平看,位于世界前列,已与世界发展同步,特别是重防腐蚀涂料,国外现有的品种国内几乎都有,市场有需要的防腐蚀涂料新品种大都能及时开发出来,具有中国特色的防腐蚀涂料也在不断发展,其性能指标均已赶上或超过国外同类产品。现在存在的问题是,推广应用的速度太慢,使许多容易解决的腐蚀问题长期无法解决,以致全世界每年因腐蚀而造成的损失高达1000多亿美元。在沙隆达碱蒸发车间的防腐工程上,我们主要是根据耐强碱,耐不同温度和用于钢材防腐蚀三个条件进行防腐蚀材料的选择。通过试验选择了2种重防腐涂料:第一种重防腐涂料为以高氯化聚乙烯和环氧树脂为主要成分的重防腐蚀涂料,此涂料具有优异的在100℃以下抗强碱化学药品性能,将试件放在温度60~80℃,浓度为30%的NaOH溶液中煮3小时,未见试件变化,。第二种重防腐蚀涂料为漆酚酞树脂重防腐涂料,此涂料具有优异的高温环境中抗强碱化学药品性能,将试件放在温度130~150℃,浓度为60%的NaOH溶液中煮5小时,未见试件变化。第一种涂料用于环境温度较低、腐蚀较轻的结构处,第二种涂料用于环境温度高,腐蚀严重的结构处。(二)防腐蚀工艺的设计由于该车间的高温度NaOH蒸汽长期存在,侵蚀性很强,我们采用了多道防腐蚀工序:第2页共5页第1页共5页编号:时间:2021年x月x日书山有路勤为径,学海无涯苦作舟页码:第2页共5页①对原有混凝土中的钢筋除锈后,涂刷2道防腐涂料;②在加固用钢板的内、外表面喷涂2~5道防腐涂料;③环氧树脂结构胶涂刷于防腐涂料外表面,起严密封闭作用;④在钢板外现浇50mm厚混凝土(或粉刷30mm厚水泥砂浆);⑤在新浇混凝土(或水泥砂浆)外表面喷涂环氧树脂胶一道。(三)防腐涂料的主要施工方法1、主要施工方法①将原混凝土内钢筋打磨除锈,严重锈蚀的钢筋则切割去掉,然后涂刷2道重防腐蚀涂料;②加固用钢板内外表面洗除油污后打磨露出新鲜表面(即有发亮表面),再次清洗除去杂物;③在钢板外表面喷涂防腐蚀底漆1~2(腐蚀严重处2道),面漆一道;在钢板外表面喷涂底漆2道,中间漆一道,面漆2道;④每道防腐涂料间隔时间为3~6小时;⑤每道成膜厚度为25~35μm;⑥将干燥的新浇混凝土(或水泥砂浆)打磨,除去表面水泥浮层,在将环氧树脂胶喷涂于表面。2、主要施工注意事项:①被涂构件表面必须处理洁净和干燥;②钢板外表面要打磨粗糙,打磨后4小时内喷涂防腐涂料。③稀释剂尽量少用,最多不宜超过5%。④环氧树脂胶的稀释应采用活性稀释剂,以保证喷涂后的粘结强度。环氧树脂、固化剂和增韧剂选用粘度小的品种。⑤施工时相对湿度不宜超过85%,天气温度不宜超过35℃。⑦防腐涂料的厚度必须保证,要用涂料测厚仪全面检测厚度,达不到要求的,要增加涂刷道数。二、加固方法的选择、设计与施工(一)加固方法的选择可用于此工程的现行加固方法有...

1、当您付费下载文档后,您只拥有了使用权限,并不意味着购买了版权,文档只能用于自身使用,不得用于其他商业用途(如 [转卖]进行直接盈利或[编辑后售卖]进行间接盈利)。
2、本站所有内容均由合作方或网友上传,本站不对文档的完整性、权威性及其观点立场正确性做任何保证或承诺!文档内容仅供研究参考,付费前请自行鉴别。
3、如文档内容存在违规,或者侵犯商业秘密、侵犯著作权等,请点击“违规举报”。

碎片内容

受NaOH重腐蚀化工厂房的加固技术

您可能关注的文档

精品中小学文档+ 关注
实名认证
内容提供者

精品资料,值得下载

确认删除?
VIP
微信客服
  • 扫码咨询
会员Q群
  • 会员专属群点击这里加入QQ群
客服邮箱
回到顶部