电脑桌面
添加小米粒文库到电脑桌面
安装后可以在桌面快捷访问

(通史版)高考历史一轮复习 专题七 走向世界的资本主义市场专题总结讲义-人教版高三全册历史试题VIP免费

(通史版)高考历史一轮复习 专题七 走向世界的资本主义市场专题总结讲义-人教版高三全册历史试题_第1页
1/7
(通史版)高考历史一轮复习 专题七 走向世界的资本主义市场专题总结讲义-人教版高三全册历史试题_第2页
2/7
(通史版)高考历史一轮复习 专题七 走向世界的资本主义市场专题总结讲义-人教版高三全册历史试题_第3页
3/7
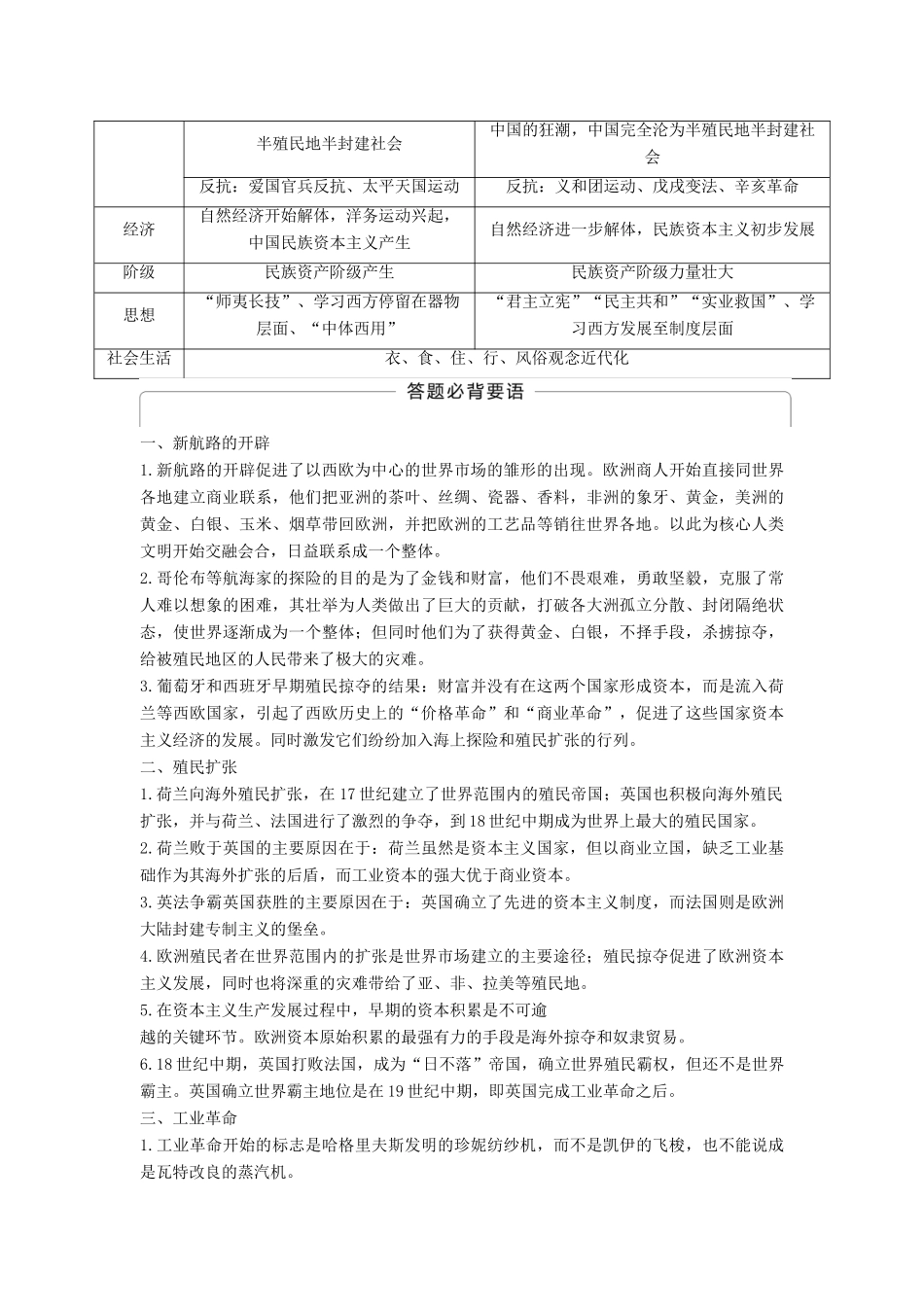
【步步高】(通史版)2016届高考历史一轮复习专题七走向世界的资本主义市场专题总结讲义专题线索1.资本主义世界市场的形成与发展阶段推动事件主要特征重大作用雏形出现新航路的开辟萌芽时期,生产力水平不足以改造全世界①促进了世界各国生产力的发展②推动了西方资本主义的发展,客观上使殖民地、半殖民地国家新的社会经济因素发展壮大③加强了世界各国社会经济的相互联系,促使世界经济体系形成,是今天经济全球化趋势的早期表现进一步拓展早期殖民扩张殖民扩张是资本原始积累的重要手段,促进了资本主义发展初步形成工业革命依靠便捷的交通和廉价的商品,以武力和实力作后盾最终形成第二次工业革命资本输出成为国际经济往来的主要手段2.近代以来主导世界市场的国家(1)15世纪末~16世纪,伴随着新航路的开辟,西班牙和葡萄牙在世界市场占据主导地位。17世纪的荷兰几乎垄断了当时的海外贸易,被称为“海上马车夫”,荷兰的海上霸权止于英帝国的崛起。(2)16世纪至18世纪中期,英国相继打败西班牙、荷兰和法国,确立“日不落帝国”的地位,至19世纪中期,英国成为“世界工厂”,工业产值居世界第一位,在世界市场中占据了主导地位。(3)19世纪末20世纪初,美国工业产值跃居世界第一位,在两次世界大战之间,英、美几乎共同主导世界市场。(4)二战后,美国取得世界经济霸主地位,美国主导世界市场,形成了有利于美国的国际经济、贸易和金融体系。(5)20世纪70年代后,美国经济霸主地位动摇,逐渐形成美、日、西欧三足鼎立的局面。但直到今天美国仍是世界第一经济大国。3.西方列强的殖民扩张阶段早期殖民扩张19世纪的殖民扩张19世纪末20世纪初的殖民扩张背景新航路开辟,资本主义工场手工业发展工业革命的推动,寻求商品市场和原料产地第二次工业革命的推动,进行资本输出主要国家西、葡、荷、英、法等国英、俄、法、美等国英、法、美、德、俄、日等帝国主义国家扩张地区大多只能占有沿海地区,未深入内地进行全球殖民扩张,深入内地全世界范围方式公开的殖民掠夺炮舰政策,强签不平等条约武力扩张,资本输出,划分势力范围,分割世界活动抢夺金银、贩卖黑奴、垄断商路、欺诈性贸易在殖民地进行商品倾销,掠夺原料进行资本输出,商品倾销,掀起瓜分世界的狂潮结果推动了欧洲资本原始积累及资本主义的发展,给亚非拉国家带来灾难推动了各国工业资本主义的发展,客观上促进了亚非拉国家逐渐走上近代化的道路将世界瓜分完毕,使资本主义世界殖民体系最终形成;促使亚非拉国家民族解放运动的高涨认识①资本主义列强的殖民扩张,促进了本国资本主义的发展。②加剧了亚洲、非洲和拉丁美洲的贫穷,给当地人民带来了极大的灾难。③在亚非拉地区传播了先进的资本主义生产方式和思想观念,猛烈地冲击了这些地区落后的社会体制,促进了资本主义世界体系的形成。④激发了亚非拉地区的民族意识,客观上促进了亚非拉一些地区社会政治经济体制的变革,使这些国家逐渐走上了近代化道路中外关联两次工业革命对中国的影响第一次工业革命第二次工业革命政治侵略:两次鸦片战争,中国开始沦为侵略:中日甲午战争、八国联军侵华掀起瓜分半殖民地半封建社会中国的狂潮,中国完全沦为半殖民地半封建社会反抗:爱国官兵反抗、太平天国运动反抗:义和团运动、戊戌变法、辛亥革命经济自然经济开始解体,洋务运动兴起,中国民族资本主义产生自然经济进一步解体,民族资本主义初步发展阶级民族资产阶级产生民族资产阶级力量壮大思想“师夷长技”、学习西方停留在器物层面、“中体西用”“君主立宪”“民主共和”“实业救国”、学习西方发展至制度层面社会生活衣、食、住、行、风俗观念近代化一、新航路的开辟1.新航路的开辟促进了以西欧为中心的世界市场的雏形的出现。欧洲商人开始直接同世界各地建立商业联系,他们把亚洲的茶叶、丝绸、瓷器、香料,非洲的象牙、黄金,美洲的黄金、白银、玉米、烟草带回欧洲,并把欧洲的工艺品等销往世界各地。以此为核心人类文明开始交融会合,日益联系成一个整体。2.哥伦布等航海家的探险的目的是为了金钱和财富,他们不畏艰难,勇敢坚毅,克服了常人难以想象的困难,其壮举为人类...

1、当您付费下载文档后,您只拥有了使用权限,并不意味着购买了版权,文档只能用于自身使用,不得用于其他商业用途(如 [转卖]进行直接盈利或[编辑后售卖]进行间接盈利)。
2、本站所有内容均由合作方或网友上传,本站不对文档的完整性、权威性及其观点立场正确性做任何保证或承诺!文档内容仅供研究参考,付费前请自行鉴别。
3、如文档内容存在违规,或者侵犯商业秘密、侵犯著作权等,请点击“违规举报”。

碎片内容

(通史版)高考历史一轮复习 专题七 走向世界的资本主义市场专题总结讲义-人教版高三全册历史试题

确认删除?
VIP
微信客服
  • 扫码咨询
会员Q群
  • 会员专属群点击这里加入QQ群
客服邮箱
回到顶部