电脑桌面
添加小米粒文库到电脑桌面
安装后可以在桌面快捷访问

常用药物用法用量VIP免费

常用药物用法用量_第1页
1/7
常用药物用法用量_第2页
2/7
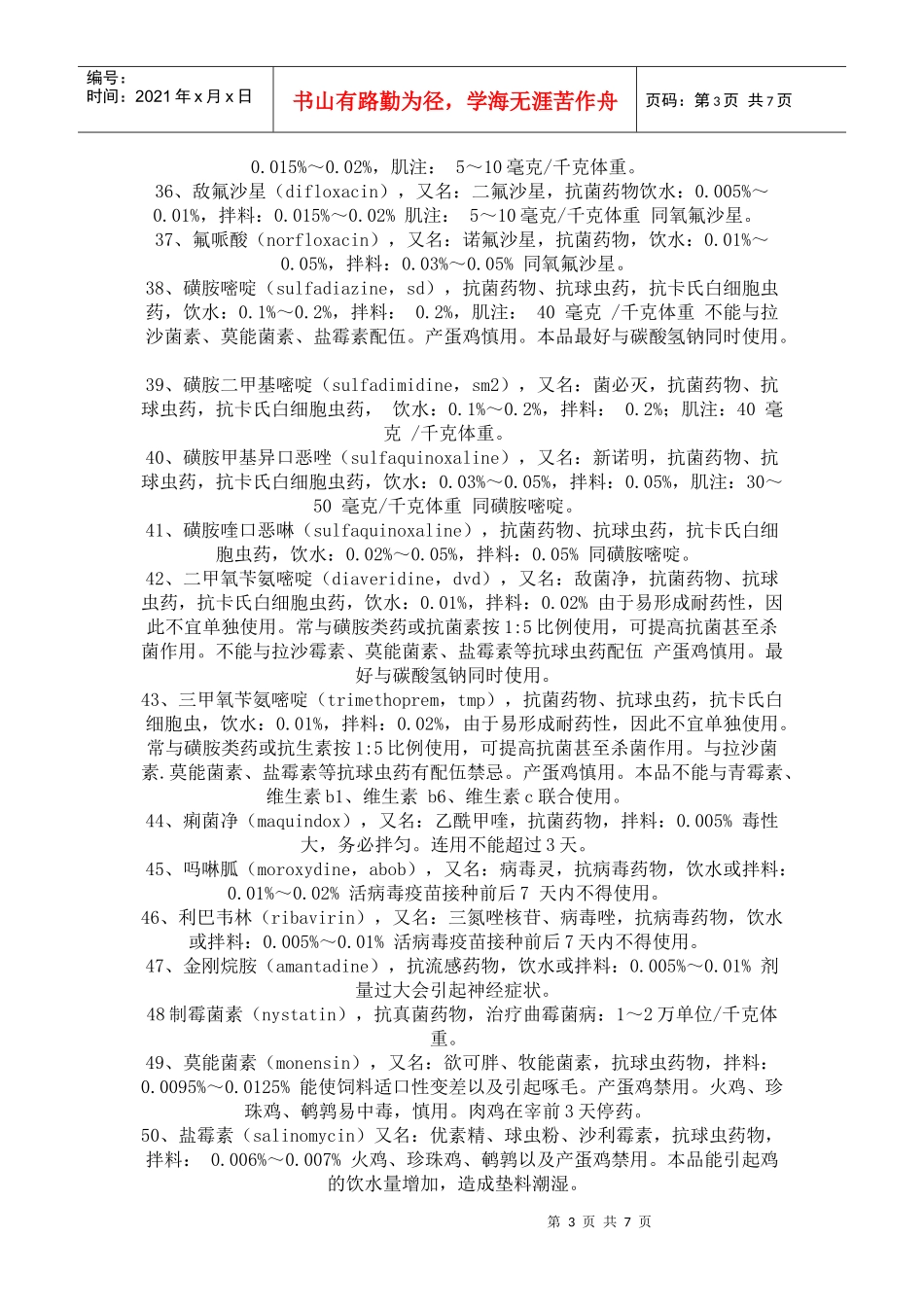
常用药物用法用量_第3页
3/7
第1页共7页编号:时间:2021年x月x日书山有路勤为径,学海无涯苦作舟页码:第1页共7页常用药物用法用量1、青霉素g(penicilling)又名:青霉素、苄青霉素抗菌药物,肌注:5万~10万单位/千克体重。与四环素等酸性药物及磺胺类药有配伍禁忌。2、氨苄青霉素(ampicillin)又名:氨苄西林、氨比西林抗菌药物拌料:0.02%~0.05%;肌注:25~40毫克/千克体重。3、阿莫西林(amoxicillin)又名:羟氨苄青霉素抗菌药物。饮水或拌料:0.02%~0.05%4、头孢曲松钠(ceflriaronesodium)抗菌药物,肌注:50~100毫克/千克体重,与林可霉素有配伍禁忌。5、头孢氨苄(cefalexn)又名:先锋霉素iv,抗菌药物,口服:35~50毫克/千克体重。6、头孢唑啉钠(cefazolinsodium)又名:先锋霉素v,抗菌药物,肌注:50~100毫克/千克体重。7、头孢噻呋(cefliofur)抗菌药物,肌注:0.1毫克/只,用于1日龄雏鸡。8、红霉素(eryhromycin)抗菌药物,饮水:0.005%~0.02%;拌料:0.01~0.03%不能与莫能菌素、盐霉素等抗球虫药合用。9、罗红霉素(roxithromycin)抗菌药物,饮水:0.005%~0.02%;拌料:0.01~0.03与红霉素存在交叉耐药性。10、泰乐菌素(tylosin)又名:泰农抗菌药物,饮水:0.005%~0.01%;拌料:0.01%~0.02%,肌注:30毫克/千克体重,不能与聚醚类抗生素合用。注射用药反应大,注射部位坏死,精神沉郁及采食量下降1~2天。11、替米考星(tilmicosin)抗菌药物,饮水:0.01%~0.02%,蛋鸡禁用。12、螺旋霉素(spiramycin)抗菌药物,饮水:0.02%~0.05%;肌注:25~50毫克/千克体重。13、北里霉素(kitasamycin)又名:吉它霉素、柱晶霉素抗菌药物,饮水:0.02%~0.05%,拌料:0.05%~0.1%肌注:30~50毫克/千克体重,蛋鸡产蛋期禁用。14、林可霉素(lincomycin)又名:洁霉素抗菌药物,饮水:0.02%~0.03%,肌注:20~50毫克/千克体重,最好与其他抗菌药物联用以减缓耐药性产生,与多粘菌素、卡那霉素、新生霉素、青霉素0、链霉素、复合维生素)等药物有配伍禁忌。15、泰妙灵(tiamulin)又名:支原净,抗菌药物,饮水:0.0125%~0.025%,不能与莫能菌素、盐霉素、甲基盐霉素等聚醚类抗生素合用。16、杆菌肽(bacitracin)抗菌药物,拌料:0.004%,口服:100~200单位/只,对肾脏有一定的毒副作用。17、多粘菌素(colistin)又名:粘菌素、抗敌素,抗菌药物,口服:3~8毫克/千克体重,拌料:0.002%,与氨茶碱、青霉素、头孢菌素、四环素、红霉素、卡那霉素、维生素、碳酸氢钠等有配伍禁忌。18、链霉素(streptomycin),抗菌药物,肌注:5万单位/千克体重,雏禽和第2页共7页第1页共7页编号:时间:2021年x月x日书山有路勤为径,学海无涯苦作舟页码:第2页共7页纯种外来禽慎用。维生素c等药物有配伍禁忌。注射剂量过大,可引起毒性反应,表现水泻、消瘦等。20、卡那霉素(kanamycin)抗菌药物,饮水:0.01%~0.02%,肌注:5~10毫克/千克体重,尽量不与其他药物配伍使用。与氨苄青霉素、头孢曲松钠、磺胺嘧啶钠、氨茶碱、碳酸氢钠、维生素c等有配伍禁忌。注射剂量过大,可引起毒性反应,表现为水泻、消瘦等。21、阿米卡星(amikacin)又名:丁胺卡那霉素,抗菌药物,饮水:0.005%~0.015,拌料:0.01%~0.02%肌注:5~10毫克/千克体重与氨苄青霉素、头孢唑啉钠、红霉素、新霉素、维生素c、氨茶碱、盐酸四环素类、地塞米松、环丙沙星等有配伍禁忌。注射剂量过大,可引起毒性反应,表现为水泻、消瘦等。22、新霉素(neomycin),抗菌药物,饮水:0.01%~0.02%,拌料:0.02%~0.03%。23、壮观霉素(spectinomycin)又名:大观霉素、速百治,抗菌药物,肌注:7.5~10毫克/千克体重饮水:0.025%~0.05%蛋鸡产蛋期禁用。24、安普霉素(apramycin)又名:阿普拉霉素,抗菌药物饮水:0.025%~0.05%。25、土霉素(osytetracycline)又名:氧四环素,抗菌药物,饮水:0.02%~0.05%,拌料:0.1%~0.2%与丁胺卡那霉素、氨茶碱、青霉素g、氨苄青霉素、头孢菌素类、新生霉素、红霉素、磺胺嘧啶钠、碳酸氢钠等药物有配伍禁忌。剂量过大对孵化率有不良影响。26、强力霉素(dosycycline)又名:多西环素、脱氧...

1、当您付费下载文档后,您只拥有了使用权限,并不意味着购买了版权,文档只能用于自身使用,不得用于其他商业用途(如 [转卖]进行直接盈利或[编辑后售卖]进行间接盈利)。
2、本站所有内容均由合作方或网友上传,本站不对文档的完整性、权威性及其观点立场正确性做任何保证或承诺!文档内容仅供研究参考,付费前请自行鉴别。
3、如文档内容存在违规,或者侵犯商业秘密、侵犯著作权等,请点击“违规举报”。

碎片内容

常用药物用法用量

您可能关注的文档

确认删除?
VIP
微信客服
  • 扫码咨询
会员Q群
  • 会员专属群点击这里加入QQ群
客服邮箱
回到顶部