电脑桌面
添加小米粒文库到电脑桌面
安装后可以在桌面快捷访问

质量管理员基础培训(汇总)VIP免费

质量管理员基础培训(汇总)_第1页
1/32
质量管理员基础培训(汇总)_第2页
2/32
质量管理员基础培训(汇总)_第3页
3/32
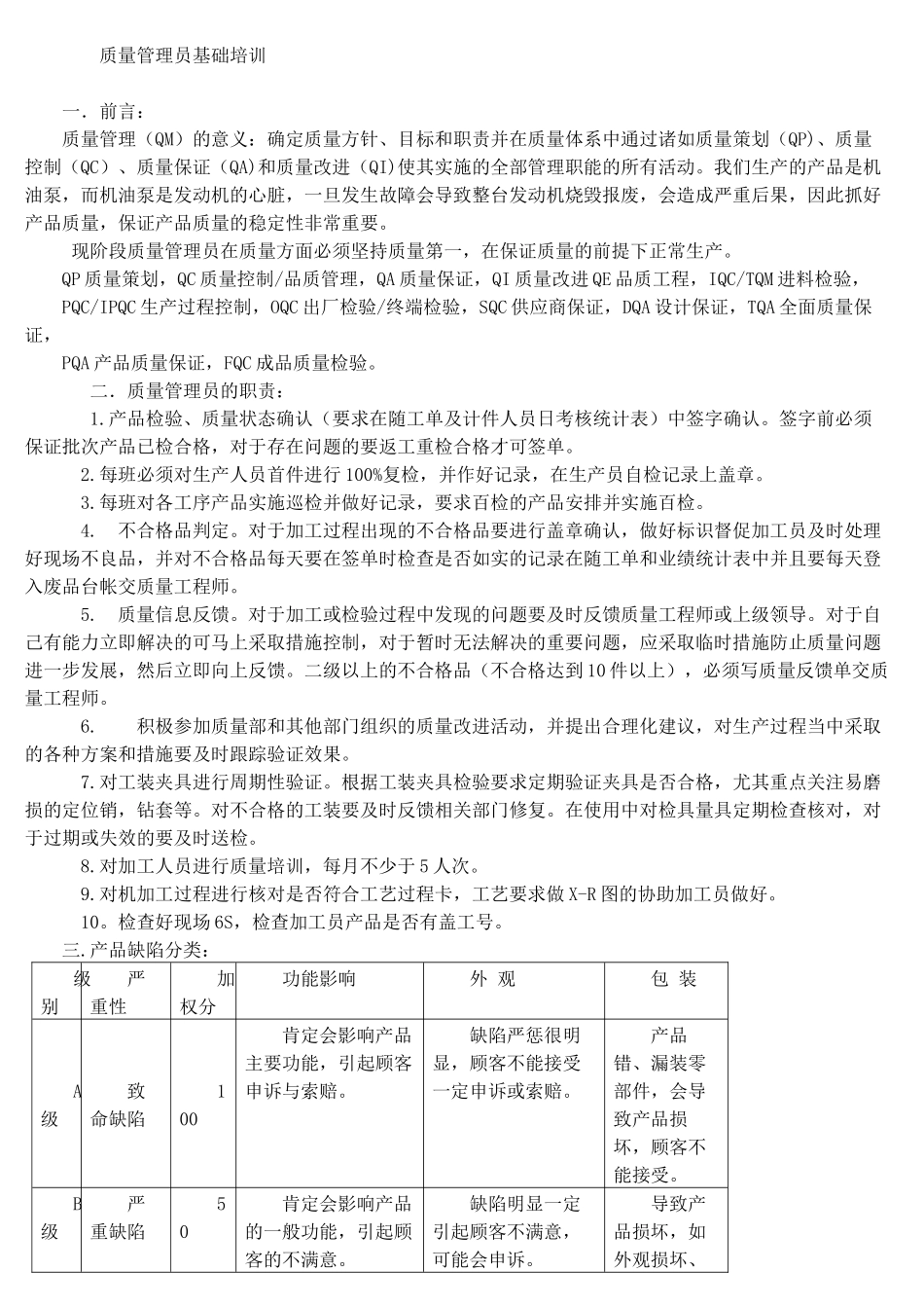
质量管理员基础培训一.前言:质量管理(QM)的意义:确定质量方针、目标和职责并在质量体系中通过诸如质量策划(QP)、质量控制(QC)、质量保证(QA)和质量改进(QI)使其实施的全部管理职能的所有活动。我们生产的产品是机油泵,而机油泵是发动机的心脏,一旦发生故障会导致整台发动机烧毁报废,会造成严重后果,因此抓好产品质量,保证产品质量的稳定性非常重要。现阶段质量管理员在质量方面必须坚持质量第一,在保证质量的前提下正常生产。QP质量策划,QC质量控制/品质管理,QA质量保证,QI质量改进QE品质工程,IQC/TQM进料检验,PQC/IPQC生产过程控制,OQC出厂检验/终端检验,SQC供应商保证,DQA设计保证,TQA全面质量保证,PQA产品质量保证,FQC成品质量检验。二.质量管理员的职责:1.产品检验、质量状态确认(要求在随工单及计件人员日考核统计表)中签字确认。签字前必须保证批次产品已检合格,对于存在问题的要返工重检合格才可签单。2.每班必须对生产人员首件进行100%复检,并作好记录,在生产员自检记录上盖章。3.每班对各工序产品实施巡检并做好记录,要求百检的产品安排并实施百检。4.不合格品判定。对于加工过程出现的不合格品要进行盖章确认,做好标识督促加工员及时处理好现场不良品,并对不合格品每天要在签单时检查是否如实的记录在随工单和业绩统计表中并且要每天登入废品台帐交质量工程师。5.质量信息反馈。对于加工或检验过程中发现的问题要及时反馈质量工程师或上级领导。对于自己有能力立即解决的可马上采取措施控制,对于暂时无法解决的重要问题,应采取临时措施防止质量问题进一步发展,然后立即向上反馈。二级以上的不合格品(不合格达到10件以上),必须写质量反馈单交质量工程师。6.积极参加质量部和其他部门组织的质量改进活动,并提出合理化建议,对生产过程当中采取的各种方案和措施要及时跟踪验证效果。7.对工装夹具进行周期性验证。根据工装夹具检验要求定期验证夹具是否合格,尤其重点关注易磨损的定位销,钻套等。对不合格的工装要及时反馈相关部门修复。在使用中对检具量具定期检查核对,对于过期或失效的要及时送检。8.对加工人员进行质量培训,每月不少于5人次。9.对机加工过程进行核对是否符合工艺过程卡,工艺要求做X-R图的协助加工员做好。10。检查好现场6S,检查加工员产品是否有盖工号。三.产品缺陷分类:级别严重性加权分功能影响外观包装A级致命缺陷100肯定会影响产品主要功能,引起顾客申诉与索赔。缺陷严惩很明显,顾客不能接受一定申诉或索赔。产品错、漏装零部件,会导致产品损坏,顾客不能接受。B级严重缺陷50肯定会影响产品的一般功能,引起顾客的不满意。缺陷明显一定引起顾客不满意,可能会申诉。导致产品损坏,如外观损坏、锈蚀等引起顾客申诉。C级一般缺陷10可能轻微影响产品功能,但不明显,用户不会觉察与发现。缺陷可能被顾客发现,但不会申诉。可能影响有的产品功能,但顾客不会申诉。D级次要缺陷1不影响产品功能。顾客不会注意或不会发现。顾客不会注意与觉察。质量检验1、质量检验的基本知识1.1质量检验的基本概念1.1.1质量检验的定义(1)检验就是通过观察和判断,适当的结合测量、试验所进行的符合性评价。(2)质量检验就是对产品的一个或多个质量特性进行观察、测量、试验,并将结果和规定的质量要求进行比较,以确定每项质量特性合格情况的技术性检查活动。1.1.2质量检验的基本要点(1)一种产品为满足顾客要求或预期的使用要求和政府法律、法规的强制性规定,都要对其技术性能、安全性能、互换性能及对环境和人身安全、健康影响的程度等多方面的要求做出规定,这些规定组成产品相应的质量特征。(2)产品质量特征要求一般都转化为具体的技术要求在产品技术标准和其他相关产品设计图样、作业文件或检验规程中明确规定,成为质量检验的技术依据和检验后比较检验结果的基础。(3)产品质量特性是在产品实现过程形成的,是由产品的原材料、构成产品的各个组成部分的质量决定的,并与产品实现过程的专业技术、人员水平、设备能力甚至环境条件密切相关。(4)质量检验是要对产品的一个或多个质量特性,通过物理的、...

1、当您付费下载文档后,您只拥有了使用权限,并不意味着购买了版权,文档只能用于自身使用,不得用于其他商业用途(如 [转卖]进行直接盈利或[编辑后售卖]进行间接盈利)。
2、本站所有内容均由合作方或网友上传,本站不对文档的完整性、权威性及其观点立场正确性做任何保证或承诺!文档内容仅供研究参考,付费前请自行鉴别。
3、如文档内容存在违规,或者侵犯商业秘密、侵犯著作权等,请点击“违规举报”。

碎片内容

质量管理员基础培训(汇总)

确认删除?
VIP
微信客服
  • 扫码咨询
会员Q群
  • 会员专属群点击这里加入QQ群
客服邮箱
回到顶部