电脑桌面
添加小米粒文库到电脑桌面
安装后可以在桌面快捷访问

物业管理考点整理VIP免费

物业管理考点整理_第1页
1/10
物业管理考点整理_第2页
2/10
物业管理考点整理_第3页
3/10
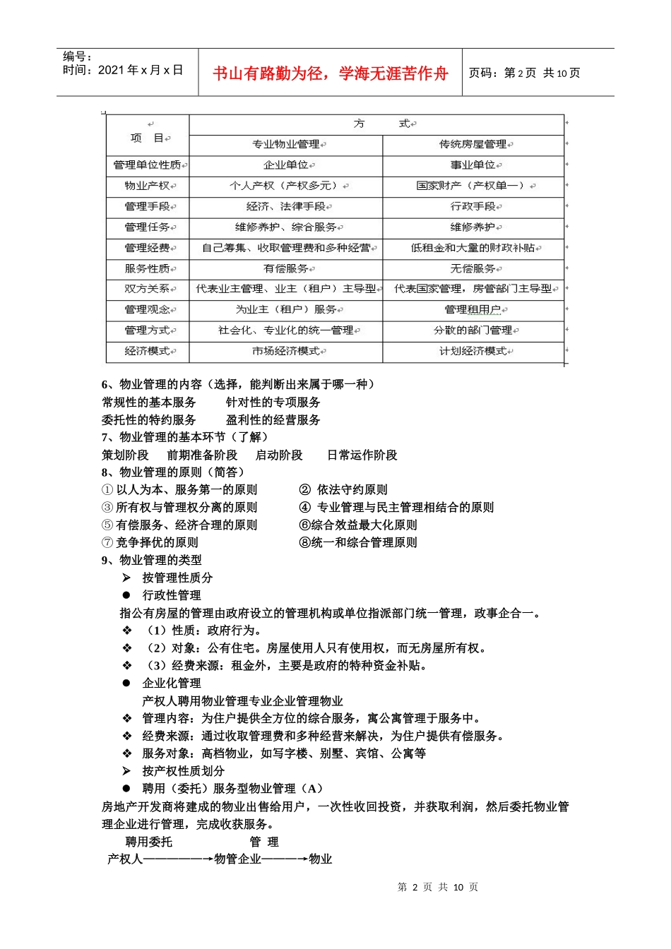
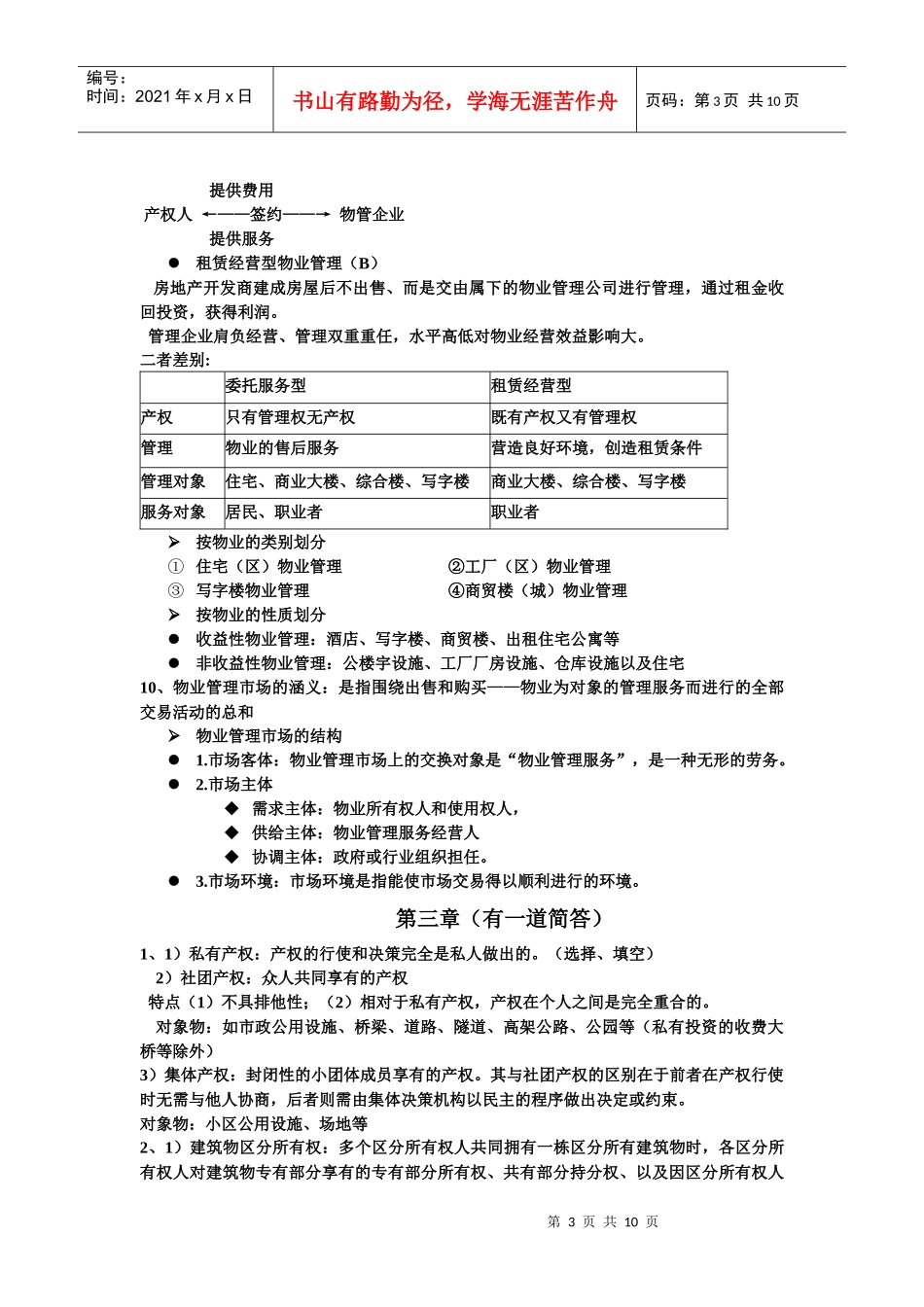
第1页共10页编号:时间:2021年x月x日书山有路勤为径,学海无涯苦作舟页码:第1页共10页第一章绪论1、物业管理起源于19世纪60年代的英国英国伯明翰市,女物业主奥克维娅·希尔(OctaviaHill)的为其出租的物业制定了一套规范——约束租户行为管理办法,要求承租者严格遵守。同时,女房东希尔女士本人也及时对损坏的设备、设施进行了修缮,维持了起码的居住环境。此举收到了意想不到的良好效果,使得当地人士纷纷效仿,并逐渐被政府有关部门重视,普通推广到其他西方国家,因而被视为最早的物业管理2、现代物业管理在19世纪末20世纪初期美国形成发展3、专业性物业管理机构由此应运而生(标志之一)物业管理行业组织的成立(标志之二)第二章物业管理基础知识1、物业:是指已建成并投入使用的各类房屋及其与之相配套的设备、设施和场地2、本条例所称物业管理,是指物业管理企业按照物业服务合同约定,通过对房屋及与之相配套的设备、设施和相关场地进行专业化维修、养护、管理,以及维护相关区域内环境卫生和公共秩序,为业主提供服务的活动3、(选择题)物业管理的特点:社会化、专业化、市场化4、(选择题)物业的性质:物业的权属性质(法律性质)、物业的经济性质、物业的物理属性5、物业管理与传统房产管理的区别传统的房屋管理通常是以行政手段管理,其管理单位是政府的一个职能部门,如市、区房管局和基层单位——房管所。传统房屋管理单位属于事业性质。由于房管部门管理的房屋是国有财产(产权单一),而房管部门又是政府的一个职能部门,所以产权和管理权是合一的。市场化的物业管理市场化的物业管理采取的是以经济手段进行管理,其管理单位——物业管理公司属于企业性质。物业管理公司的基层管理单位是管理处。一般来说,物业管理公司只有经营管理权而无产权。第2页共10页第1页共10页编号:时间:2021年x月x日书山有路勤为径,学海无涯苦作舟页码:第2页共10页6、物业管理的内容(选择,能判断出来属于哪一种)常规性的基本服务针对性的专项服务委托性的特约服务盈利性的经营服务7、物业管理的基本环节(了解)策划阶段前期准备阶段启动阶段日常运作阶段8、物业管理的原则(简答)①以人为本、服务第一的原则②依法守约原则③所有权与管理权分离的原则④专业管理与民主管理相结合的原则⑤有偿服务、经济合理的原则⑥综合效益最大化原则⑦竞争择优的原则⑧统一和综合管理原则9、物业管理的类型按管理性质分行政性管理指公有房屋的管理由政府设立的管理机构或单位指派部门统一管理,政事企合一。(1)性质:政府行为。(2)对象:公有住宅。房屋使用人只有使用权,而无房屋所有权。(3)经费来源:租金外,主要是政府的特种资金补贴。企业化管理产权人聘用物业管理专业企业管理物业管理内容:为住户提供全方位的综合服务,寓公寓管理于服务中。经费来源:通过收取管理费和多种经营来解决,为住户提供有偿服务。服务对象:高档物业,如写字楼、别墅、宾馆、公寓等按产权性质划分聘用(委托)服务型物业管理(A)房地产开发商将建成的物业出售给用户,一次性收回投资,并获取利润,然后委托物业管理企业进行管理,完成收获服务。聘用委托管理产权人—————→物管企业———→物业第3页共10页第2页共10页编号:时间:2021年x月x日书山有路勤为径,学海无涯苦作舟页码:第3页共10页提供费用产权人←——签约——→物管企业提供服务租赁经营型物业管理(B)房地产开发商建成房屋后不出售、而是交由属下的物业管理公司进行管理,通过租金收回投资,获得利润。管理企业肩负经营、管理双重重任,水平高低对物业经营效益影响大。二者差别:委托服务型租赁经营型产权只有管理权无产权既有产权又有管理权管理物业的售后服务营造良好环境,创造租赁条件管理对象住宅、商业大楼、综合楼、写字楼商业大楼、综合楼、写字楼服务对象居民、职业者职业者按物业的类别划分①住宅(区)物业管理②工厂(区)物业管理③写字楼物业管理④商贸楼(城)物业管理按物业的性质划分收益性物业管理:酒店、写字楼、商贸楼、出租住宅公寓等非收益性物业管理:公楼宇...

1、当您付费下载文档后,您只拥有了使用权限,并不意味着购买了版权,文档只能用于自身使用,不得用于其他商业用途(如 [转卖]进行直接盈利或[编辑后售卖]进行间接盈利)。
2、本站所有内容均由合作方或网友上传,本站不对文档的完整性、权威性及其观点立场正确性做任何保证或承诺!文档内容仅供研究参考,付费前请自行鉴别。
3、如文档内容存在违规,或者侵犯商业秘密、侵犯著作权等,请点击“违规举报”。

碎片内容

物业管理考点整理

确认删除?
VIP
微信客服
  • 扫码咨询
会员Q群
  • 会员专属群点击这里加入QQ群
客服邮箱
回到顶部