电脑桌面
添加小米粒文库到电脑桌面
安装后可以在桌面快捷访问

某地产经验谈住宅设计要点范本VIP免费

某地产经验谈住宅设计要点范本_第1页
1/22
某地产经验谈住宅设计要点范本_第2页
2/22
某地产经验谈住宅设计要点范本_第3页
3/22
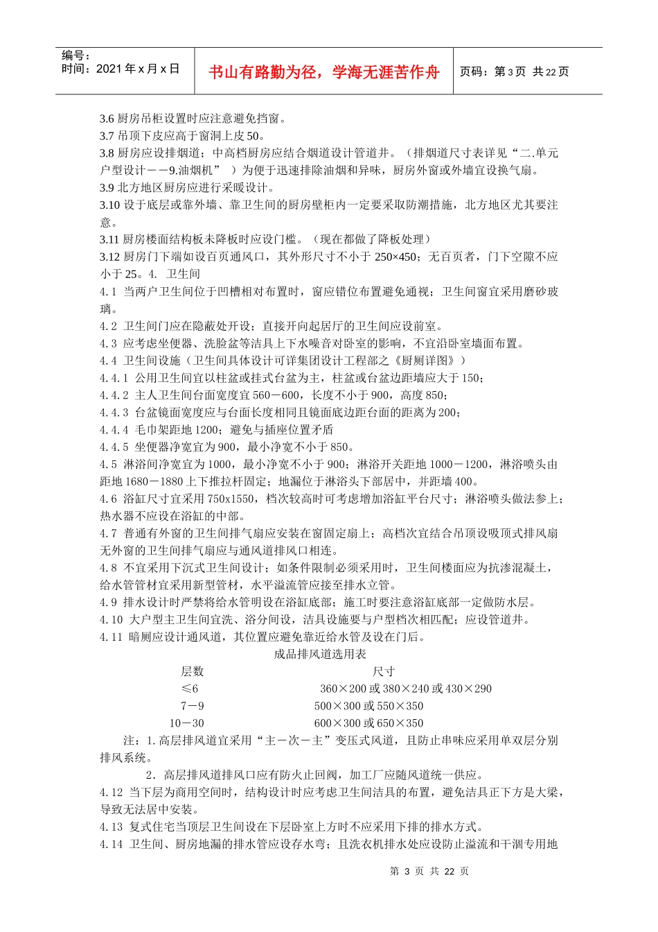
第1页共22页编号:时间:2021年x月x日书山有路勤为径,学海无涯苦作舟页码:第1页共22页万科经验谈------住宅设计要点第一部分住宅设计统一技术措施一.总平面设计1.间距1.1建筑平面搭接错位时,h值(净尺寸)不宜大于2.4m,以免影响采光。2.消防2.1总图中应做好消防车道及消防车登高面设计,注意人车分流;当消防车道下面为地下室时,结构应考虑消防车总重300KN荷载。2.2登高面2.2.1登高面宜在用地红线内解决,条件限制时可利用绿化带作登高面,但绿化带下应设硬地,并按消防车总重300KN计算。2.2.2当建筑物凹入处进深不大于4m(净宽)时,该凹入范围可计入1/4周边长度算作登高面;如凹槽宽度不大于2.5m(净宽),该宽度可不计入建筑周边总长度。2.3消防车道2.3.1高层建筑周围宜设环形或沿建筑的两个长边设置消防车道;尽端式消防车道应设18m×18m回车场。2.3.2消防车最小转弯半径:高层12m,多层9m。2.3.3消防车道最小宽度:登高面处6m,其它处4m。2.3.4消防车道的坡度:登高面≯1%,其它处≯7%。2.3.5消防车道距建筑物距离宜≮5m。2.3.6高层建筑的沿街长度超过150m或总长度超过220m时应设穿过高层建筑的消防通道。2.3.7高层建筑应设有连通街道和内院的人行通道,通道之间的距离不宜超过80m。3.流线设计3.1住宅出入口处应设置人车分流专用通道;当商住楼住户大堂与流量大的商业服务空间临近时,商业用房的货运出入口宜设在地下室或与大堂入口异向布置,避免人、货流交叉减少交通安全隐患。4.附属用房4.1总平面设计时应在小区显著位置(如入口附近)设置管理用房。4.2应在住宅(区)的下风向和较隐蔽处设垃圾站,其面积不宜小于6㎡,与住宅距离不宜小于10m,外部与道路相连;垃圾站地面及内壁宜贴光滑、宜清洁材料,并配置给排水设施。4.3箱式变电在总图中要综合考虑,不应设在入口附近,建议其与主体建筑的间距不小于9m,以免影响景观和采光。5.摩托车、自行车存放5.1总图中应结合绿化设置摩托车、自行车存棚(库),其与主体建筑的间距不宜小于9m;偏低档次的住宅项目,宜按每户一辆自行车、每十户一辆摩托车设置。5.2出于安全问题,自行车库不宜设在地下车库内,应单独考虑。二.单元户型设计1.单元户型基本设计要求1.1层高:采用分体空调的普通楼盘层高宜为2.8m,档次较高的可为3.0m;若采用中央空调不宜小于3.3m。第2页共22页第1页共22页编号:时间:2021年x月x日书山有路勤为径,学海无涯苦作舟页码:第2页共22页1.2厨房、卫生间室内净高不小于2.2m;排水横管下皮距楼地面的净高不小于1.9m且不应影响门窗的开启。1.3起居厅开间不宜小于3.4m(净宽),深宽比不宜大于2;应减少开向起居厅的门洞,布置家具的墙面直线长度不应小于3m;无阳台的起居厅宜设计宽度大于1.8m的低窗台观景凸窗。1.4平面有凹槽的高层住宅,其凹槽的开口宽度不应小于2.4m(净宽),凹槽的深宽比不应大于4。1.5避免卧室紧靠电梯井道,如无法解决则应采取相应降噪措施:相邻的墙体为隔音墙体;大于2.5m/s井道上部应设高度大于1m的隔声层,隔声层设800×800进出口。1.6复式住宅顶层卫生间设在下层卧室上方时不应采用下排式排水。1.7户内通向所有房间的走道净宽不宜小于1000;当走道长度大于2000时,应相应加宽至1100。1.8户内楼梯宽度应注意为净宽;当一面临空时,墙面到楼梯扶手最小宽度应不小于800。1.9门宽大于900的储藏室门宜采用推拉或外开平开门以增加储藏空间。1.10北方地区首层为架空车库时二层地面应采取保温措施。1.11设于底层或靠近外墙的壁柜以及厨房、卫生间储物柜应采取防潮措施。1.12严寒地区居室、起居厅的外窗应设置可开启的气窗以进行定期通风换气,且内门门下空隙不应小于25。2.玄关2.1玄关内应考虑衣帽镜、柜的设置空间,净宽宜≥1500。2.2户配电箱应避免与对讲机、开关及门铃一同设置,以免发生冲突;户配电箱所龛入墙面可适当加宽为120;门铃宜采用遥控式门铃;对讲机距门边的距离宜大于100,其下方可设玄关灯开关。3.厨房3.1中、高档住宅厨房面积不应小于5m2;单排布置设备的厨房净宽不宜小于1.6m,双排布置时净宽不宜小于2.2m。3.2橱柜布置应遵循洗、切、炒的流线,以间距800、单...

1、当您付费下载文档后,您只拥有了使用权限,并不意味着购买了版权,文档只能用于自身使用,不得用于其他商业用途(如 [转卖]进行直接盈利或[编辑后售卖]进行间接盈利)。
2、本站所有内容均由合作方或网友上传,本站不对文档的完整性、权威性及其观点立场正确性做任何保证或承诺!文档内容仅供研究参考,付费前请自行鉴别。
3、如文档内容存在违规,或者侵犯商业秘密、侵犯著作权等,请点击“违规举报”。

碎片内容

某地产经验谈住宅设计要点范本

您可能关注的文档

确认删除?
VIP
微信客服
  • 扫码咨询
会员Q群
  • 会员专属群点击这里加入QQ群
客服邮箱
回到顶部