电脑桌面
添加小米粒文库到电脑桌面
安装后可以在桌面快捷访问

普智达电子无线数传模块使用手册VIP免费

普智达电子无线数传模块使用手册_第1页
1/10
普智达电子无线数传模块使用手册_第2页
2/10
普智达电子无线数传模块使用手册_第3页
3/10
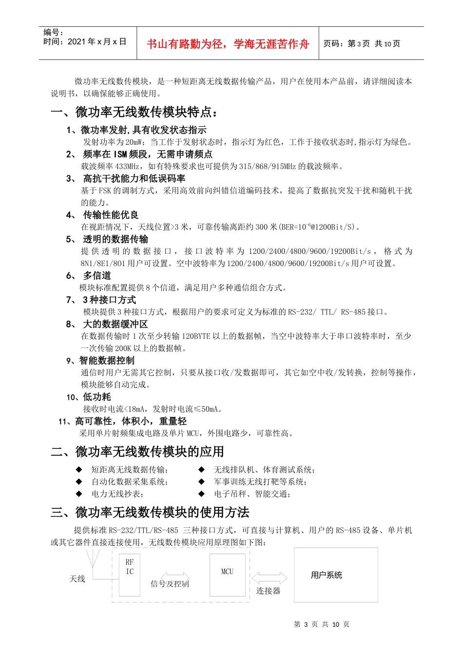
微功率无线数传模块使用说明书第2页共10页编号:时间:2021年x月x日书山有路勤为径,学海无涯苦作舟页码:第2页共10页目录一、微功率无线数传模块特点二、微功率无线数传模块的应用三、微功率无线数传模块的使用方法四.无线模块的组网应用及编程时注意事项五.微功率无线数传模块的技术指标六、技术支持及售后服务第3页共10页第2页共10页信号及控制RFICMCU用户系统编号:时间:2021年x月x日书山有路勤为径,学海无涯苦作舟页码:第3页共10页微功率无线数传模块,是一种短距离无线数据传输产品,用户在使用本产品前,请详细阅读本说明书,以确保能够正确使用。一、微功率无线数传模块特点:1、微功率发射,具有收发状态指示发射功率为20mW;当工作于发射状态时,指示灯为红色,工作于接收状态时,指示灯为绿色。2、频率在ISM频段,无需申请频点载波频率433MHz,如有特殊要求也可提供为315/868/915MHz的载波频率。3、高抗干扰能力和低误码率基于FSK的调制方式,采用高效前向纠错信道编码技术,提高了数据抗突发干扰和随机干扰的能力。4、传输性能优良在视距情况下,天线位置>3米,可靠传输离距约300米(BER=10-6@1200Bit/S)。5、透明的数据传输提供透明的数据接口,接口波特率为1200/2400/4800/9600/19200Bit/s,格式为8N1/8E1/8O1用户可设置。空中波特率为1200/2400/4800/9600/19200Bit/s用户可设置。6、多信道模块标准配置提供8个信道,满足用户多种通信组合方式。7、3种接口方式模块提供3种接口方式,根据用户的要求可定义为标准的RS-232/TTL/RS-485接口。8、大的数据缓冲区在数据传输时1次至少转输120BYTE以上的数据帧,当空中波特率大于串口波特率时,至少一次传输200K以上的数据帧。9、智能数据控制通信时用户无需其它控制,只要从接口收/发数据即可,其它如空中收/发转换,控制等操作,模块能够自动完成。10、低功耗接收时电流<18mA,发射时电流≤50mA。11、高可靠性,体积小,重量轻采用单片射频集成电路及单片MCU,外围电路少,可靠性高。二、微功率无线数传模块的应用◆短距离无线数据传输;◆无线排队机、体育测试系统;◆自动化数据采集系统;◆军事训练无线打靶等系统;◆电力无线抄表;◆电子吊秤、智能交通;三、微功率无线数传模块的使用方法提供标准RS-232/TTL/RS-485三种接口方式,可直接与计算机、用户的RS-485设备、单片机或其它器件直接连接使用,无线数传模块应用原理图如下图:天线连接器第4页共10页第3页共10页编号:时间:2021年x月x日书山有路勤为径,学海无涯苦作舟页码:第4页共10页图1:无线数传模块应用原理图1、电源使用直流电源,电压3V或5V。也可以与其它设备共用电源,但请选择纹波系数较好的电源。另外,系统设备中若有其他设备,则需可靠接地。若没有条件可靠接入大地,则可自成一地,但必须与市电完全隔离。2.、与终端设备的连接如图2图2终端设备连接图第5页共10页第4页共10页编号:时间:2021年x月x日书山有路勤为径,学海无涯苦作舟页码:第5页共10页3、模块接口的定义:注:当休眠信号保持为高电平时,无线模块处于休眠状态,此时模块不能进行任何的收发数据工作,当休眠信号保持为低电平时,无线模块处于正常的工作状态,此时可收发数据。当由休眠状态(高电平)转为工作状态(低电平)时,需要延长100ms后才可进行数据收发。4、信道、接口、数据格式设定;1、设置方法及查看:用户使用之前,需要根据自己的需要进行简单的配置,以确定信道、接口方式和数据格式(若数据口格式与客户设备参数一致时,则无需更改)。用户将无线数传模块与计算机正确连接(注意:如果无线模块数据接口不是RS232的,需要用相应的转接器;);确认无误后,给无线模块接上电源(注意:电源正负极千万不要接反以及电压不能超出标准,否则会损坏无线模块);2、操作步骤:运行设置软件,按以下图示进行操作(也可参考设置软件下的帮助内容)。排针序号无线数传模块说明电平连接到终端备注1GND信号地信号地休眠功能需订制;模块休眠时功耗约为5µA2RXDRS-232/TTL收数据TXD3TXDRS-232/TTL发数据RXD4Null空5Sleep休眠信号高有效6ARS-485A端口7BRS-485B端口8VCC直流DC3V...

1、当您付费下载文档后,您只拥有了使用权限,并不意味着购买了版权,文档只能用于自身使用,不得用于其他商业用途(如 [转卖]进行直接盈利或[编辑后售卖]进行间接盈利)。
2、本站所有内容均由合作方或网友上传,本站不对文档的完整性、权威性及其观点立场正确性做任何保证或承诺!文档内容仅供研究参考,付费前请自行鉴别。
3、如文档内容存在违规,或者侵犯商业秘密、侵犯著作权等,请点击“违规举报”。

碎片内容

普智达电子无线数传模块使用手册

精品中小学资料+ 关注
实名认证
内容提供者

精品文档

确认删除?
VIP
微信客服
  • 扫码咨询
会员Q群
  • 会员专属群点击这里加入QQ群
客服邮箱
回到顶部