电脑桌面
添加小米粒文库到电脑桌面
安装后可以在桌面快捷访问

某年度全国会计专业技术资格考试大纲勘误表VIP免费

某年度全国会计专业技术资格考试大纲勘误表_第1页
1/8
某年度全国会计专业技术资格考试大纲勘误表_第2页
2/8
某年度全国会计专业技术资格考试大纲勘误表_第3页
3/8
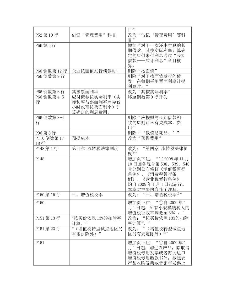
2009年度全国会计专业技术资格考试继续使用2008年度考试大纲。现将2008年度考试大纲疏漏、调整之处勘误如下,请持有2008年度会计专业技术资格考试大纲复习应考的考生下载并自行勘误。初级会计专业技术资格考试大纲(初级会计实务·经济法基础)勘误表页码原文勘误P8第1行企业单位删除“单位”P8倒数第2行负债类、在“负债类、”之后增加“共同类、”P9第13行负债类账户、在“负债类账户、”之后增加“共同类账户、”P13倒数第6行“现金”改为“库存现金”P13第4行“现金”改为“库存现金”P16第3行删除“、产成品”P18第13行在“成本费用”中间加“、”号P18第23行删除“、产成品”P19第18行以示注销原记账凭证删除“示”P19倒数第6行资产、负债和所有者权益科目改为“资产类、负债类和所有者权益类科目P20第20行财务会计部门改为“会计机构”P20第21行档案部门改为“档案机构”P23第15行应当符合国家统一会计制度的要求改为“应当符合国家统一的会计制度的要求”P27第6行财务会计制度改为“国家统一的会计制度”P28第13行删除“存出投资款、”P28倒数第6行删除本行P28倒数第5行(六)外埠存款改为“(五)外埠存款”P41倒数第4行周转材料是指企业能够多次使用,在“周转材料是指企业能够多次使用,”之后增加“不符合固定资产定义,”P42倒数第16行包装物和低值易耗品的摊销方法有一次转摊法和五五摊销法。改为“包装物和低值易耗品应当根据使用次数分次进行摊销。”P42倒数第1-15行删除倒数第1-15行P43第1-5行删除第1-5行P45第18行贷记“应收股利”科目改为“借记‘应收股利’科目”P52第10行借记“管理费用”科目改为“借记‘管理费用’等科目”P66第5行增加“对于一次还本付息的长期借款,其按实际利率计算确定的应付未付利息通过“长期借款——应计利息”科目核算。P66倒数第12行企业按面值发行债券时,删除“按面值”P66倒数第9行删除“对于按面值发行的债券,在每期采用票面利率计提利息时,”P66倒数第6行其按票面利率改为“其按实际利率”P66倒数第4-5行应付债券按实际利率(实际利率与票面利率差异较小时也可按票面利率)计算确定的利息费用,移至倒数第9行开头P66倒数第3-4行删除“应按照与长期借款相一致的原则计入有关成本、费用”P96第8行删除“‘低值易耗品、’”P110倒数第17-18行预提成本改为“预提费用”P148第1行第四章流转税法律制度改为:“第四章流转税法律制度①”P148增加页下注:“①2008年11月10日国务院令第538、539、540号分别公布修订《增值税暂行条例》、《消费税暂行条例》、《营业税暂行条例》,均自2009年1月1日起施行。本章对主要内容作了注释。”P150第15行三、增值税税率改为:“三、增值税税率①”P150增加页下注:“①自2009年1月1日起,所有小规模纳税人的增值税征收率调低至3%。”P151第13行“按买价依照13%的扣除率计算。”改为:“按买价依照13%的扣除率计算①。”P151第23行“(增值税转型试点地区另有规定除外)”改为:“(增值税转型试点地区另有规定除外)②”P151增加页下注:“①自2009年1月1日起,购进农产品,除取得增值税专用发票或者海关进口增值税专用缴款书外,按照农产品收购发票或者销售发票上说明的农产品买价和13%的扣除率计算进项税额。②2008年11月10日国务院令第538号公布修订《增值税暂行条例》,自2009年1月1日起施行。修订后的《增值税暂行条例》删除了有关不得抵扣购进固定资产的进项税额的规定,允许纳税人抵扣购进固定资产的进项税额,实现了增值税由生产型向消费型的转换。”P170第14行税率由20%调减为5%。改为“税率由20%调减为5%①。”P170第20行以每月收入额扣除1600元后为应纳税所得额改为“以每月收入额扣除1600元后为应纳税所得额②。”P170增加页下注:“①自2008年10月9日起,对储蓄存款利息所得、证券市场个人投资者取得的证券交易结算资金利息所得,暂免征收个人所得税。②自2008年3月1日起,减除费用由1600元调整为2000元,下同。”P176第15行权等转移时所书立的转移书据。改为“权等转移时所书立的转移书据①。”P176倒数第7行行末加“②”P176增加页下注:“①自2008年11月1日起,对个人销售...

1、当您付费下载文档后,您只拥有了使用权限,并不意味着购买了版权,文档只能用于自身使用,不得用于其他商业用途(如 [转卖]进行直接盈利或[编辑后售卖]进行间接盈利)。
2、本站所有内容均由合作方或网友上传,本站不对文档的完整性、权威性及其观点立场正确性做任何保证或承诺!文档内容仅供研究参考,付费前请自行鉴别。
3、如文档内容存在违规,或者侵犯商业秘密、侵犯著作权等,请点击“违规举报”。

碎片内容

某年度全国会计专业技术资格考试大纲勘误表

确认删除?
VIP
微信客服
  • 扫码咨询
会员Q群
  • 会员专属群点击这里加入QQ群
客服邮箱
回到顶部