电脑桌面
添加小米粒文库到电脑桌面
安装后可以在桌面快捷访问

会计学《经济数学基础》职业技能实训-50分钟完成、得分90分以上VIP免费

会计学《经济数学基础》职业技能实训-50分钟完成、得分90分以上_第1页
1/7
会计学《经济数学基础》职业技能实训-50分钟完成、得分90分以上_第2页
2/7
会计学《经济数学基础》职业技能实训-50分钟完成、得分90分以上_第3页
3/7
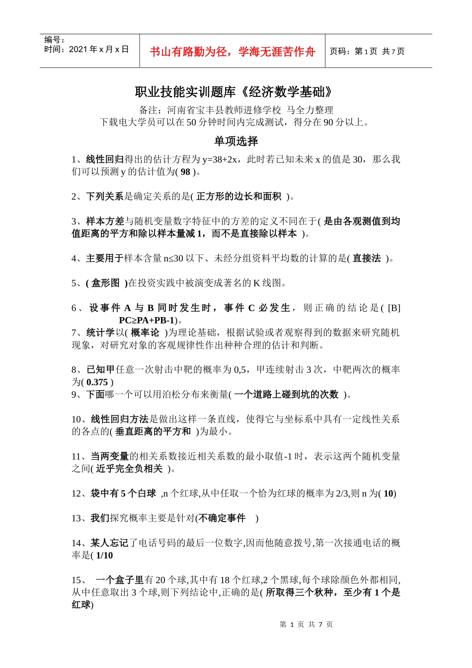
第1页共7页编号:时间:2021年x月x日书山有路勤为径,学海无涯苦作舟页码:第1页共7页职业技能实训题库《经济数学基础》备注:河南省宝丰县教师进修学校马全力整理下载电大学员可以在50分钟时间内完成测试,得分在90分以上。单项选择1、线性回归得出的估计方程为y=38+2x,此时若已知未来x的值是30,那么我们可以预测y的估计值为(98)。2、下列关系是确定关系的是(正方形的边长和面积)。3、样本方差与随机变量数字特征中的方差的定义不同在于(是由各观测值到均值距离的平方和除以样本量减1,而不是直接除以样本)。4、主要用于样本含量n≤30以下、未经分组资料平均数的计算的是(直接法)。5、(盒形图)在投资实践中被演变成著名的K线图。6、设事件A与B同时发生时,事件C必发生,则正确的结论是([B]PC≥PA+PB-1)。7、统计学以(概率论)为理论基础,根据试验或者观察得到的数据来研究随机现象,对研究对象的客观规律性作出种种合理的估计和判断。8、已知甲任意一次射击中靶的概率为0,5,甲连续射击3次,中靶两次的概率为(0.375)9、下面哪一个可以用泊松分布来衡量(一个道路上碰到坑的次数)。10、线性回归方法是做出这样一条直线,使得它与坐标系中具有一定线性关系的各点的(垂直距离的平方和)为最小。11、当两变量的相关系数接近相关系数的最小取值-1时,表示这两个随机变量之间(近乎完全负相关)。12、袋中有5个白球,n个红球,从中任取一个恰为红球的概率为2/3,则n为(10)13、我们探究概率主要是针对(不确定事件)14、某人忘记了电话号码的最后一位数字,因而他随意拨号,第一次接通电话的概率是(1/1015、一个盒子里有20个球,其中有18个红球,2个黑球,每个球除颜色外都相同,从中任意取出3个球,则下列结论中,正确的是(所取得三个秋种,至少有1个是红球)第2页共7页第1页共7页编号:时间:2021年x月x日书山有路勤为径,学海无涯苦作舟页码:第2页共7页16、从4台甲型和5台乙型电视机中任取3台,要求其中至少有甲型与乙型电视机各1台,则不同的取法共有(70种)17、由0、1、2、3、4、5这6个数字组成的六位数中,个位数字小于十位数字的有(300个)18、设有编号为1、2、3、4、5的5个小球和编号为1、2、3、4、5的5个盒子,现将这5个小球放入这5个盒子内,要求每个盒子内放入一个球,且恰好有2个球的编号与盒子的编号相同,则这样的投放方法的总数为(20种19、有3名毕业生被分配到4个部门工作,若其中有一个部门分配到2名毕业生,则不同的分配方案共有(36种)20、有三阶行列式,其第一行元素是(1,1,1),第二行元素是(3,1,4),第三行元素是(8,9,5),则该行列式的值是:(5)21、有三阶行列式,其第一行元素是(0,1,2),第二行元素是(-1,-1,0),第三行元素是(2,0,-5),则该行列式的值是:(-1)22、有二阶行列式,其第一行元素是(1,3),第二行元素是(1,4),该行列式的值是:(1)23、下列广义积分中,发散的是(lint-e〞(oo)x﹢〞(2))e〞(-x)dx)24、设f(x+1)=x^2-3x+2,则f(x)=(x〞2-5x+6)25、已知四阶行列式D中第三行元素为(-1,2,0,1),它们的余子式依次分别为5,3,-7,4,则D的值等于(-15)26、下列n阶(n>2)行列式的值必为0的有:(行列式非零元素的个数小于n个)27、矩阵A的第一行元素是(1,0,5),第二行元素是(0,2,0),则矩阵A乘以A的转置是:(第一行元素是(26,0),第二行元素是(0,4))28、矩阵A适合下面哪个条件时,它的秩为r.(A中线性无关的列向量最多有r个)29、某企业产值计划增长率为5%,实际增长率为8%,则产值计划完成百分比为(102.86%)30、若f(1)=3,则lim_(h->0)(f(1)-f(1-2h))/h=(6)第3页共7页第2页共7页编号:时间:2021年x月x日书山有路勤为径,学海无涯苦作舟页码:第3页共7页《经济数学基础》多项选择1、关于概率,下列说法正确的是(价值余0和1之间;是度量某一事件发生的可能的方法;概率分布是不正确事件发生的可能性的方法)。2、下列哪些方面需要用到概率知识分析其不确定性(证券走势、外汇走势、不良贷款率预测)。3、什么样的情况下,可以应用古典概率或先验概率方法(不确定结果具有等可能性;不确定结果的范围是已知的)。4、关于协方差,下列说法...

1、当您付费下载文档后,您只拥有了使用权限,并不意味着购买了版权,文档只能用于自身使用,不得用于其他商业用途(如 [转卖]进行直接盈利或[编辑后售卖]进行间接盈利)。
2、本站所有内容均由合作方或网友上传,本站不对文档的完整性、权威性及其观点立场正确性做任何保证或承诺!文档内容仅供研究参考,付费前请自行鉴别。
3、如文档内容存在违规,或者侵犯商业秘密、侵犯著作权等,请点击“违规举报”。

碎片内容

会计学《经济数学基础》职业技能实训-50分钟完成、得分90分以上

您可能关注的文档

确认删除?
VIP
微信客服
  • 扫码咨询
会员Q群
  • 会员专属群点击这里加入QQ群
客服邮箱
回到顶部