电脑桌面
添加小米粒文库到电脑桌面
安装后可以在桌面快捷访问

某信息软件股份有限公司财务制度(1)VIP免费

某信息软件股份有限公司财务制度(1)_第1页
1/13
某信息软件股份有限公司财务制度(1)_第2页
2/13
某信息软件股份有限公司财务制度(1)_第3页
3/13
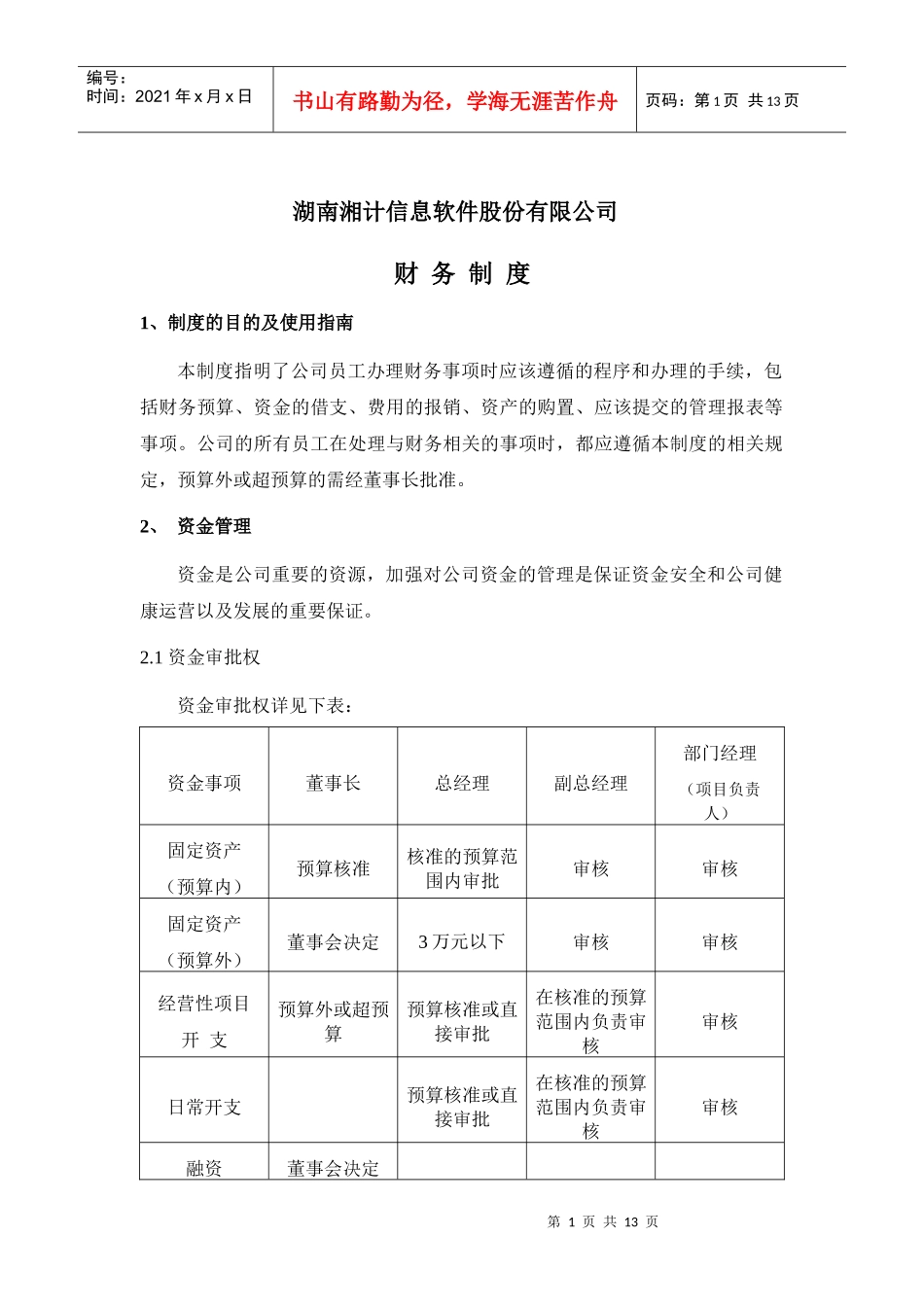
第1页共13页编号:时间:2021年x月x日书山有路勤为径,学海无涯苦作舟页码:第1页共13页湖南湘计信息软件股份有限公司财务制度1、制度的目的及使用指南本制度指明了公司员工办理财务事项时应该遵循的程序和办理的手续,包括财务预算、资金的借支、费用的报销、资产的购置、应该提交的管理报表等事项。公司的所有员工在处理与财务相关的事项时,都应遵循本制度的相关规定,预算外或超预算的需经董事长批准。2、资金管理资金是公司重要的资源,加强对公司资金的管理是保证资金安全和公司健康运营以及发展的重要保证。2.1资金审批权资金审批权详见下表:资金事项董事长总经理副总经理部门经理(项目负责人)固定资产(预算内)预算核准核准的预算范围内审批审核审核固定资产(预算外)董事会决定3万元以下审核审核经营性项目开支预算外或超预算预算核准或直接审批在核准的预算范围内负责审核审核日常开支预算核准或直接审批在核准的预算范围内负责审核审核融资董事会决定第2页共13页第1页共13页编号:时间:2021年x月x日书山有路勤为径,学海无涯苦作舟页码:第2页共13页2.2资金审批办理的程序2.2.1支付申请公司有关部门或个人用款时,应根据情况适度提前并遵循逐级审批的原则向各级审核和审批人提交资金支付或报销申请,并详细填写款项的用途、金额、预算及支付方式等内容,并附有效经济合同、发票或其他相关证明等。2.2.2支付审核各部门负责人或主管领导根据其职责、权限和相应程序对支付申请或报销进行审核,对不符合公司规定的资金支付申请和报销,部门负责人或主管领导审核时应当拒绝批准。2.2.3支付复核资金支付由公司财务负责复核。复核人对经各部门审核后提交的支付申请和报销进行复核,复核资金支付和报销申请的批准范围、权限、程序是否正确,手续及相关单据是否齐备,金额计算是否准确,支付方式、支付单位是否妥当等。2.2.4支付审批资金支付或费用报销经审核和复核无误后交有权审批人审批,有权审批人审批同意后交会计和出纳人员办理支付手续。2.2.5办理支付会计和出纳根据审批后的支付或报销申请制作凭证,办理支付或报销,并及时登记现金和银行存款日记账。资金审批办理的程序如下页图所示:第3页共13页第2页共13页编号:时间:2021年x月x日书山有路勤为径,学海无涯苦作舟页码:第3页共13页主题:资金支付不同意同意不同意不同意不同意预算外预算内不同意或不合规定同意同意2.3支付方式除国家规定允许使用现金结算的项目(员工工资、福利费以及奖金,个人借支,出差人员必须随身携带的差旅费,金额在结算起点1000元以下的零星支出等)外,其他结算项目必须使用转账结算。经办人准备有关原始单证,填写借支单或付款通知单并签字。主管领导审核部门或项目负责人审核资金开支的合法、合理及有效性并签署意见财务审核资金开支是否已列入预算、付款是否与有关的合同等一致、有关原始凭证的合法性并签署意见总经理审批或审核财务制作凭证并且付款资金开支报表董事长审批第4页共13页第3页共13页编号:时间:2021年x月x日书山有路勤为径,学海无涯苦作舟页码:第4页共13页2.4现金和银行存款的管理2.4.1公司每日的库存现金限额为5000元,超过库存现金限额的现金必须于当时下班前送存银行。2.4.2公司严格按照《支付结算办法》的规定开立银行账户,办理存款、取款和结算。2.4.2各部门取得的收入必须及时交财务入账,不得私设小金库,严禁收款不及时入公司财务帐。2.4.3各部门和项目负责人必须严格按合同规定及时组织货款和有关资金的回笼,资金的回收除金额在1000元以下的之外、其他必须使用转账结算,严禁违反规定向客户收取现金,货款和其他有关资金的回笼工作由公司财务负责监督和检查。2.5重大资金支付集体审批和备案制度2.5.1公司对单笔或合同总金额支出在人民币30万元以上的资金支付实行公司办公会集体决策和审批制度。2.5.2固定资产采购单件2万元以上、材料、物资、商品的采购每次单件50件以上、合同总额10万元或单价2万元以上的(以上数据均含下限),实行备案制度即每月十日前向总部审计部报送上月大额采购情况。3、预算预算的编制分年度、季度和月度,在每年的12月上旬提...

1、当您付费下载文档后,您只拥有了使用权限,并不意味着购买了版权,文档只能用于自身使用,不得用于其他商业用途(如 [转卖]进行直接盈利或[编辑后售卖]进行间接盈利)。
2、本站所有内容均由合作方或网友上传,本站不对文档的完整性、权威性及其观点立场正确性做任何保证或承诺!文档内容仅供研究参考,付费前请自行鉴别。
3、如文档内容存在违规,或者侵犯商业秘密、侵犯著作权等,请点击“违规举报”。

碎片内容

某信息软件股份有限公司财务制度(1)

确认删除?
VIP
微信客服
  • 扫码咨询
会员Q群
  • 会员专属群点击这里加入QQ群
客服邮箱
回到顶部