电脑桌面
添加小米粒文库到电脑桌面
安装后可以在桌面快捷访问

u6财务培训讲义VIP免费

u6财务培训讲义_第1页
1/12
u6财务培训讲义_第2页
2/12
u6财务培训讲义_第3页
3/12
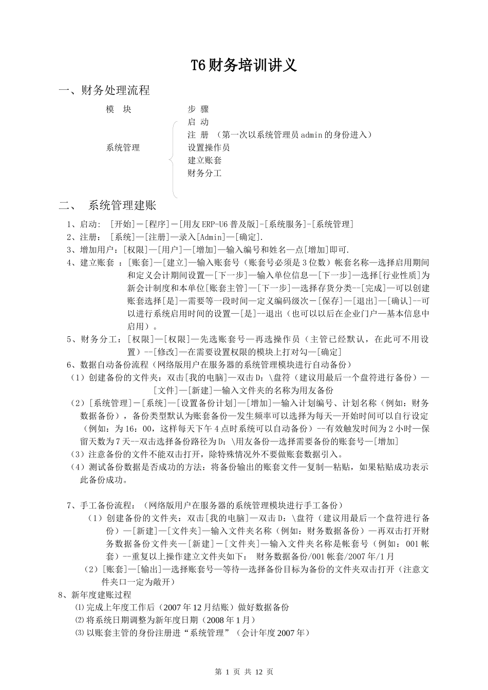
T6财务培训讲义一、财务处理流程模块步骤启动注册(第一次以系统管理员admin的身份进入)系统管理设置操作员建立账套财务分工二、系统管理建账1、启动:[开始]-[程序]-[用友ERP-U6普及版]-[系统服务]-[系统管理]2、注册:[系统]—[注册]—录入[Admin]—[确定].3、增加用户:[权限]—[用户]—[增加]—输入编号和姓名—点[增加]即可.4、建立账套:[账套]—[建立]—输入账套号(账套号必须是3位数)帐套名称—选择启用期间和定义会计期间设置—[下一步]—输入单位信息—[下一步]—选择[行业性质]为新会计制度和本单位[账套主管]—[下一步]—选择存货分类--[完成]—可以创建账套选择[是]—需要等一段时间—定义编码级次-[保存]—[退出]—[确认]--可以进行系统启用时间的设置—[是]--退出(也可以以后在企业门户—基本信息中启用)。5、财务分工:[权限]—[权限]—先选账套号—再选操作员(主管已经默认,在此可不用设置)--[修改]—在需要设置权限的模块上打对勾—[确定]6、数据自动备份流程(网络版用户在服务器的系统管理模块进行自动备份)(1)创建备份的文件夹:双击[我的电脑]—双击D:\盘符(建议用最后一个盘符进行备份)—[文件]—[新建]—输入文件夹的名称为用友备份(2)[系统管理]-[系统]—[设置备份计划]—[增加]—输入计划编号、计划名称(例如:财务数据备份),备份类型默认为账套备份—发生频率可以选择为每天—开始时间可以自行设定(例如:为16:00,这样每天下午4点时系统可以自动备份)--有效触发时间为2小时—保留天数为7天--双击选择备份路径为D:\用友备份—选择需要备份的账套号—[增加](3)注意备份的文件不能双击打开,除特殊情况外不要做账套数据引入。(4)测试备份数据是否成功的方法:将备份输出的账套文件—复制—粘贴,如果粘贴成功表示此备份成功。7、手工备份流程:(网络版用户在服务器的系统管理模块进行手工备份)(1)创建备份的文件夹:双击[我的电脑]—双击D:\盘符(建议用最后一个盘符进行备份)—[新建]—[文件夹]—输入文件夹名称(例如:财务数据备份)—再双击打开财务数据备份文件夹—[新建]-[文件夹]—输入文件夹名称是帐套号(例如:001帐套)--重复以上操作建立文件夹如下:财务数据备份/001帐套/2007年/1月(2)[账套]—[输出]—选择账套号—等待—选择备份目标为备份的文件夹双击打开(注意文件夹口一定为敞开)8、新年度建账过程⑴完成上年度工作后(2007年12月结账)做好数据备份⑵将系统日期调整为新年度日期(2008年1月)⑶以账套主管的身份注册进“系统管理”(会计年度2007年)第1页共12页[⑷年度账]---[建立](默认新年度2008年)[⑸系统]---[注销][⑹系统]—[注册]---账套主管---会计年度(2008年)—[确定]进入新的年度账[⑺年度账]---[结转上年数据]---结转购销链,结转工资,结转固定资产,结转应收应付,最后结转总账⑻如果要调整某科目,首先进入[期初余额]界面先把余额打印出来,然后再删除该科目的余额,[会计科目]修改科目,修改完成后,在录入新的余额,也可以修改和删除供应商,客户,职员档案等二、基础档案的设置[企业门户]—[设置]页签1、部门档案:[机构设置]-[部门档案]---[增加]---输入部门编号及部门名称---[保存]2、职员档案:[机构设置]-[职员档案]—选择相应部门—[增加]--输入职员编号及职员名称--[保存]3、客户档案:[往来单位]--[客户档案]—选择末级分类--[增加]—输入客户编号及客户名称—[保存]4、供应商档案:[往来单位]--[供应商档案]—选择末级分类--[增加]—输入供应商编号及名称—[保存]5、凭证类别:[财务]—[凭证类别]6、会计科目:[财务]—[会计科目]⑴指定科目:[编辑]—[指定科目]—选择现金总帐科目按钮,选择[现金]科目,点>,把现金科目选到右边窗口(已选科目栏)内;再选择银行总帐科目按钮,选择[银行存款]科目,点>,把银行存款科目选到右边窗口内。⑵增加科目:[增加]—输入科目编码和科目名称—[确定]⑶修改科目:选择需要修改的科目—[修改]—[修改]⑷删除科目:选择需要删除的科目—[删除]注意:A.要进行出纳签字和查询现金、银行日记账必须进行指定科目。(只需指...

1、当您付费下载文档后,您只拥有了使用权限,并不意味着购买了版权,文档只能用于自身使用,不得用于其他商业用途(如 [转卖]进行直接盈利或[编辑后售卖]进行间接盈利)。
2、本站所有内容均由合作方或网友上传,本站不对文档的完整性、权威性及其观点立场正确性做任何保证或承诺!文档内容仅供研究参考,付费前请自行鉴别。
3、如文档内容存在违规,或者侵犯商业秘密、侵犯著作权等,请点击“违规举报”。

碎片内容

u6财务培训讲义

您可能关注的文档

确认删除?
VIP
微信客服
  • 扫码咨询
会员Q群
  • 会员专属群点击这里加入QQ群
客服邮箱
回到顶部