电脑桌面
添加小米粒文库到电脑桌面
安装后可以在桌面快捷访问

微观经济学 讲义整理VIP免费

微观经济学 讲义整理_第1页
1/36
微观经济学 讲义整理_第2页
2/36
微观经济学 讲义整理_第3页
3/36
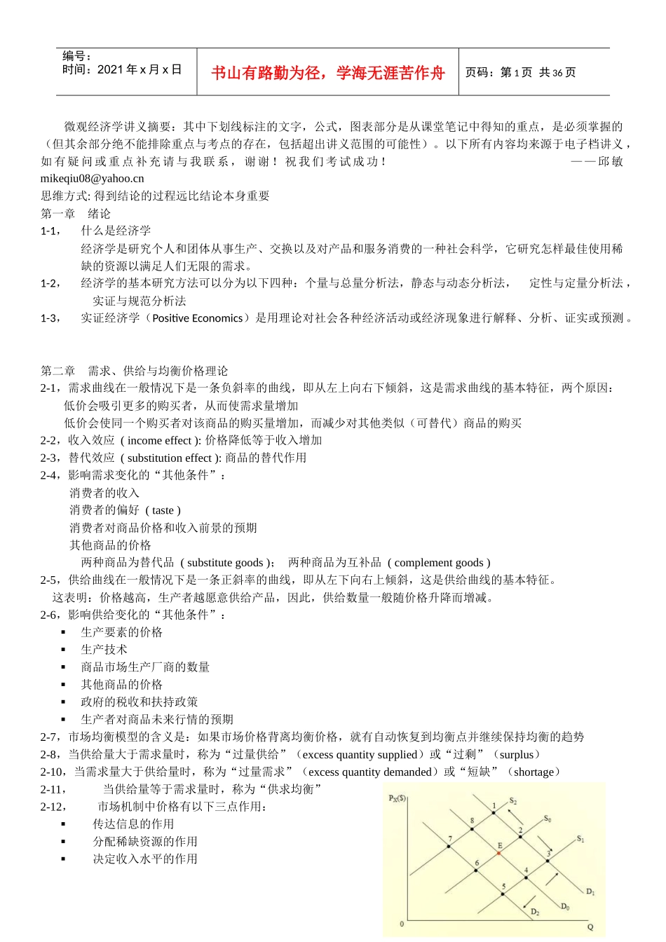
第1页共36页编号:时间:2021年x月x日书山有路勤为径,学海无涯苦作舟页码:第1页共36页微观经济学讲义摘要:其中下划线标注的文字,公式,图表部分是从课堂笔记中得知的重点,是必须掌握的(但其余部分绝不能排除重点与考点的存在,包括超出讲义范围的可能性)。以下所有内容均来源于电子档讲义,如有疑问或重点补充请与我联系,谢谢!祝我们考试成功!——邱敏mikeqiu08@yahoo.cn思维方式:得到结论的过程远比结论本身重要第一章绪论1-1,什么是经济学经济学是研究个人和团体从事生产、交换以及对产品和服务消费的一种社会科学,它研究怎样最佳使用稀缺的资源以满足人们无限的需求。1-2,经济学的基本研究方法可以分为以下四种:个量与总量分析法,静态与动态分析法,定性与定量分析法,实证与规范分析法1-3,实证经济学(PositiveEconomics)是用理论对社会各种经济活动或经济现象进行解释、分析、证实或预测。第二章需求、供给与均衡价格理论2-1,需求曲线在一般情况下是一条负斜率的曲线,即从左上向右下倾斜,这是需求曲线的基本特征,两个原因:低价会吸引更多的购买者,从而使需求量增加低价会使同一个购买者对该商品的购买量增加,而减少对其他类似(可替代)商品的购买2-2,收入效应(incomeeffect):价格降低等于收入增加2-3,替代效应(substitutioneffect):商品的替代作用2-4,影响需求变化的“其他条件”:消费者的收入消费者的偏好(taste)消费者对商品价格和收入前景的预期其他商品的价格两种商品为替代品(substitutegoods);两种商品为互补品(complementgoods)2-5,供给曲线在一般情况下是一条正斜率的曲线,即从左下向右上倾斜,这是供给曲线的基本特征。这表明:价格越高,生产者越愿意供给产品,因此,供给数量一般随价格升降而增减。2-6,影响供给变化的“其他条件”:生产要素的价格生产技术商品市场生产厂商的数量其他商品的价格政府的税收和扶持政策生产者对商品未来行情的预期2-7,市场均衡模型的含义是:如果市场价格背离均衡价格,就有自动恢复到均衡点并继续保持均衡的趋势2-8,当供给量大于需求量时,称为“过量供给”(excessquantitysupplied)或“过剩”(surplus)2-10,当需求量大于供给量时,称为“过量需求”(excessquantitydemanded)或“短缺”(shortage)2-11,当供给量等于需求量时,称为“供求均衡”2-12,市场机制中价格有以下三点作用:传达信息的作用分配稀缺资源的作用决定收入水平的作用第2页共36页第1页共36页编号:时间:2021年x月x日书山有路勤为径,学海无涯苦作舟页码:第2页共36页2-13,八种全部的变化可能综合反映在同一张图上第三章弹性理论需求弹性包括:需求价格弹性,需求收入弹性,需求交叉弹性3-1,弹性:因变量变化的百分比同自变量变化的百分比之间的比例关系弹性系数3-2,需求价格弹性(priceelasticityofdemand):是需求量的变动对价格变动的敏感程度注意:需求价格弹性系数值当为负值。3-3,弧弹性计算方法:为避免由于起始点基数值的不同而造成计算结果上的差异,经济学上常采取按两点的平均数值计算的办法,按这种方法所求出的弹性称为“弧弹性”(arcelasticity)3-4,点弹性:指在某一价格水平点上,当价格波动很微小的一点,所引起的需求量变化的敏感程度。e=3-5,需求价格弹性和总收益的关系判断需求价格弹性大小的标准|e|>1,为弹性大(elastic);|e|<1,为弹性小(inelastic);|e|=1,单一弹性(unitelasticity)某一商品的价格水平乘以在该价格上消费者购买的量,就是消费支出总量。从供给者角度看,就是总收益。当商品价格下降时,供给者总收益是减少了还是增加了,取决于需求价格弹性的大小。当e>1时,价格下降,则总收益上升;价格上升,则总收益下降;当e<1时,价格下降,则总收益下降;价格上升,则总收益上升;当e=1时,无论价格下降还是上升,总收益都不变。假如已知价格变化的百分比和销售量变化的百分比,供给者想求得总收益变化的百分比,一个简便近似的方法是直接把这两个百分比相加。3-5,影响需求价格弹性大小的经济因素可替代商品的多少和替代程度的高低可替代商...

1、当您付费下载文档后,您只拥有了使用权限,并不意味着购买了版权,文档只能用于自身使用,不得用于其他商业用途(如 [转卖]进行直接盈利或[编辑后售卖]进行间接盈利)。
2、本站所有内容均由合作方或网友上传,本站不对文档的完整性、权威性及其观点立场正确性做任何保证或承诺!文档内容仅供研究参考,付费前请自行鉴别。
3、如文档内容存在违规,或者侵犯商业秘密、侵犯著作权等,请点击“违规举报”。

碎片内容

微观经济学 讲义整理

您可能关注的文档

确认删除?
VIP
微信客服
  • 扫码咨询
会员Q群
  • 会员专属群点击这里加入QQ群
客服邮箱
回到顶部