电脑桌面
添加小米粒文库到电脑桌面
安装后可以在桌面快捷访问

焊工理论知识考试题含答案VIP免费

焊工理论知识考试题含答案_第1页
1/15
焊工理论知识考试题含答案_第2页
2/15
焊工理论知识考试题含答案_第3页
3/15
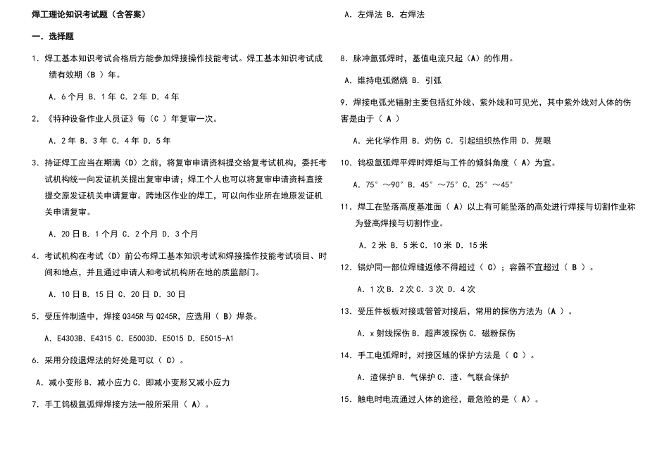
焊工理论知识考试题(含答案)一.选择题1.焊工基本知识考试合格后方能参加焊接操作技能考试。焊工基本知识考试成绩有效期(B)年。A.6个月B.1年C.2年D.4年2.《特种设备作业人员证》每(C)年复审一次。A.2年B.3年C.4年D.5年3.持证焊工应当在期满(D)之前,将复审申请资料提交给复考试机构,委托考试机构统一向发证机关提出复审申请;焊工个人也可以将复审申请资料直接提交原发证机关申请复审。跨地区作业的焊工,可以向作业所在地原发证机关申请复审。A.20日B.1个月C.2个月D.3个月4.考试机构在考试(D)前公布焊工基本知识考试和焊接操作技能考试项目、时间和地点,并且通过申请人和考试机构所在地的质监部门。A.10日B.15日C.20日D.30日5.受压件制造中,焊接Q345R与Q245R,应选用(B)焊条。A.E4303B.E4315C.E5003D.E5015D.E5015-A16.采用分段退焊法的好处是可以(C)。A.减小变形B.减小应力C.即减小变形又减小应力7.手工钨极氩弧焊焊接方法一般所采用(A)。A.左焊法B.右焊法8.脉冲氩弧焊时,基值电流只起(A)的作用。A.维持电弧燃烧B.引弧9.焊接电弧光辐射主要包括红外线、紫外线和可见光,其中紫外线对人体的伤害是由于(A)A.光化学作用B.灼伤C.引起组织热作用D.晃眼10.钨极氩弧焊平焊时焊炬与工件的倾斜角度(A)为宜。A.75°~90°B.45°~75°C.25°~45°11.焊工在坠落高度基准面(A)以上有可能坠落的高处进行焊接与切割作业称为登高焊接与切割作业。A.2米B.5米C.10米D.15米12.锅炉同一部位焊缝返修不得超过(C);容器不宜超过(B)。A.1次B.2次C.3次D.4次13.受压件板板对接或管管对接后,常用的探伤方法为(A)。A.x射线探伤B.超声波探伤C.磁粉探伤14.手工电弧焊时,对接区域的保护方法是(C)。A.渣保护B.气保护C.渣、气联合保护15.触电时电流通过人体的途径,最危险的是(A)。A.从左手道右脚B.从右手道左脚C.从左手道左脚D.从右手道右脚16.施工人员进入容器内工作,需要(D)。A.特别小心B.带电筒C.有通风装置D.有人监护17.用直流电弧焊机焊接时,当焊件接负极,焊条接正极时称为(B)。A.直流正接B.直流反接18.使用酸性焊条时,熔滴过渡形式为(A)A.细颗粒过渡B.大颗粒过渡C.短路过渡D.射流过渡19.焊接接头产生焊接应力和焊接变形的主要原因是由于焊件受到局部不均匀加热和(B)。A.全部均匀加热B.局部不均匀冷却C.全部不均匀冷却20.碱性焊条焊接时熔池脱氧是以(C)为主。A.先期脱氧B.扩散脱氧C.沉淀脱氧21.熔池结晶时,金属纯度高的是(A)。A.晶粒中心B.晶粒边缘C.晶界22.焊接低合金钢时,为防止焊接裂纹的产生,选择焊条时应采用(B)。A.高匹配B.等匹配C.低匹配23.普低钢焊接时,最容易出现的裂纹是(A)。A.热裂纹B.冷裂纹C.再热裂纹24.焊接奥氏体不锈钢,采用超低碳焊条的目的是(B)。A.防止热裂纹B.防止晶间腐蚀C.防止气孔25.检查焊缝近表面缺陷的方法应采用(B)。A.X射线探伤B.磁粉探伤C.超声波探伤26.熔池中低熔点共晶是形成(A)主要原因之一。A.热裂纹B.冷裂纹C.未焊透27.二氧化碳气体保护焊应选用(A)外特性的电源。A.下降外特性B.平外特性C.上升外特性28.焊接前如发现工作场地有易燃、易爆物品(如棉纱、油漆、汽油、煤油、木屑、乙炔发生器等)应将这些物品搬离工作点(B)以外。A.2米B.5米C.8米C.15米29.氩气瓶是氩弧焊的气源,使用时瓶内的氩气不得用完,需留(A)以免空气进入瓶内,造成下次瓶内氩气不纯,而影响焊接质量。A.1~2个表大气压B.2~3个表大气压C.5个表大气压30.不锈钢材料氩弧焊焊接时,若焊缝金属表面呈现金黄色时,则气体保护效果(C)。A.不好B.还可以C.良好D.不太好31.下列焊接缺陷,只能发生在焊缝表面的缺陷是(D)。A.裂纹B.气孔C.夹渣D.咬边32.下列气体中哪些气体对人体有害(C)A.CO2B.H2C.HFD.N233.不锈钢产生晶间腐蚀的“危险温度区”是(C)。A.150~250℃B.250~450℃C.450~850℃34.锅炉制造过程中,焊接环境温度低于(B)时,没有预热措施不得进行焊接。A....

1、当您付费下载文档后,您只拥有了使用权限,并不意味着购买了版权,文档只能用于自身使用,不得用于其他商业用途(如 [转卖]进行直接盈利或[编辑后售卖]进行间接盈利)。
2、本站所有内容均由合作方或网友上传,本站不对文档的完整性、权威性及其观点立场正确性做任何保证或承诺!文档内容仅供研究参考,付费前请自行鉴别。
3、如文档内容存在违规,或者侵犯商业秘密、侵犯著作权等,请点击“违规举报”。

碎片内容

焊工理论知识考试题含答案

确认删除?
VIP
微信客服
  • 扫码咨询
会员Q群
  • 会员专属群点击这里加入QQ群
客服邮箱
回到顶部