电脑桌面
添加小米粒文库到电脑桌面
安装后可以在桌面快捷访问

郑州市XXXX年高中毕业年级第一次质量预测--政治VIP专享VIP免费

郑州市XXXX年高中毕业年级第一次质量预测--政治_第1页
1/8
郑州市XXXX年高中毕业年级第一次质量预测--政治_第2页
2/8
郑州市XXXX年高中毕业年级第一次质量预测--政治_第3页
3/8
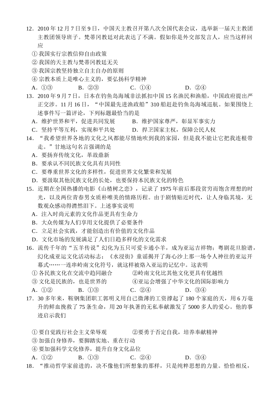
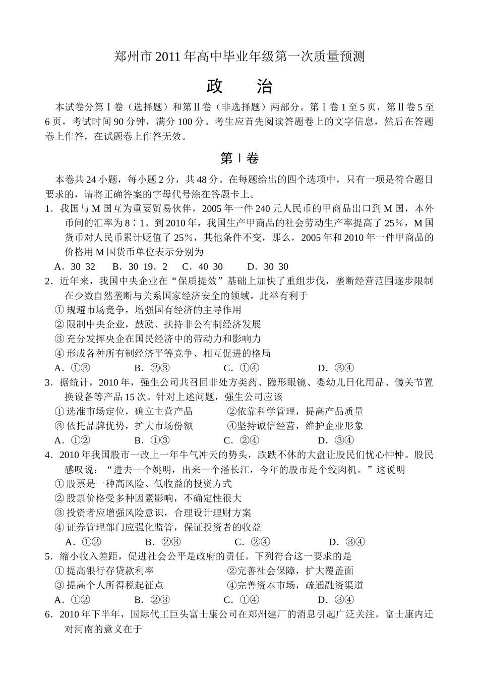
郑州市2011年高中毕业年级第一次质量预测政治本试卷分第Ⅰ卷(选择题)和第Ⅱ卷(非选择题)两部分。第Ⅰ卷1至5页,第Ⅱ卷5至6页,考试时间90分钟,满分100分。考生应首先阅读答题卷上的文字信息,然后在答题卷上作答,在试题卷上作答无效。第Ⅰ卷本卷共24小题,每小题2分,共48分。在每题给出的四个选项中,只有一项是符合题目要求的,请将正确答案的字母代号涂在答题卡上。1.我国与M国互为重要贸易伙伴,2005年一件240元人民币的甲商品出口到M国,本外币间的汇率为81∶。到2010年,我国生产甲商品的社会劳动生产率提高了25%,M国货币对人民币累计贬值了25%,其他条件不变,那么,2005年和2010年一件甲商品的价格用M国货币单位表示分别为A.3032B.3019.2C.4030D.30302.近年来,我国中央企业在“保质提效”基础上加快了重组步伐,垄断经营范围逐步限制在少数自然垄断与关系国家经济安全的领域。此举有利于①规避市场竞争,增强国有经济的主导作用②限制中央企业,鼓励、扶持非公有制经济发展③充分发挥央企在国民经济中的带动力和影响力④形成各种所有制经济平等竞争、相互促进的格局A.①③B.②③C.①④D.③④3.据统计,2010年,强生公司共召回非处方类药、隐形眼镜、婴幼儿日化用品、髋关节置换设备等产品15次。针对上述问题,强生公司应该①选准市场定位,确立主营产品②依靠科学管理,提高产品质量③依托品牌优势,扩大市场份额④坚持诚信经营,维护企业形象A.①②B.①③C.②④D.③④4.2010年我国股市一改上一年牛气冲天的势头,跌跌不休的大盘让股民们忧心忡忡。股民感叹说:“进去一个姚明,出来一个潘长江,今年的股市是个绞肉机。”这说明①股票是一种高风险、低收益的投资方式②股票价格受多种因素影响,不确定性很大③投资者应增强风险意识,合理设计理财方案④证券管理部门应强化监管,保证投资者的收益A.①②B.②③C.②④D.③④5.缩小收入差距,促进社会公平是政府的责任。下列符合这一要求的是①提高银行存贷款利率②完善社会保障,扩大覆盖面③提高个人所得税起征点④完善资本市场,疏通融资渠道A.①②B.②③C.①④D.③④6.2010年下半年,国际代工巨头富士康公司在郑州建厂的消息引起广泛关注。富士康内迁对河南的意义在于①扩大就业,减少农民工外流②降低劳动成本,增强市场竞争力③推动区域产业结构优化升级④提供技术设备,提高工业化水平A.①③B.②③C.①④D.②④7.20l0年12月6日,奥巴马在一所社区大学演讲时指出,中国拥有最快的铁路、超级计算机以及最大的太阳能研究基地,80%的跨国公司选择中国或印度建立研发基地,美国在未来的竞争中有落后的危险。近年来,中国竞争力提升主要缘于①发展教育事业,强化科技创新②参与国际竞争,实现跨国经营③完善基础设施,优化发展环境④扩大投资需求,减少出口依赖A.①②B.③④C.①③D.②④8.王鹏因举报官二代公考舞弊,遭跨省抓捕,引起强烈的舆论反响。20l0年12月2日,宁夏吴忠市市委、市政府决定纠正这一错案,释放王鹏并处理有关责任人。对此认识正确的是①舆论监督是政府依法行政的内在动力②有错必纠是建设责任政府的要求③公民监督是防止权力滥用的关键④政府必须按照法律规定的权限和程序行使权力A.①③B.②④C.②③D.①④9.漫画《逢听必涨》旨在说明①民意是政府科学决策的根本保证②要严格规范听证程序,确保决策科学③要加强遴选,确保听证代表客观反映民意④涉及公众利益的重大事项必须交予群众民主决策A.①②B.①③C.②③D.③④10.20l0年10月18日,十七届五中全会审议通过了《中共中央关于制定国民经济和社会发展第十二个五年规划的建议》,国务院将据此起草十二五规划纲要草案,并提交全国人大审议通过。这一过程表明①党的各项决议由全国人大负责具体实施②国务院对全国人大负责,受全国人大监督③党的领导、人民当家作主和依法治国是统一的④管理社会公共事务是党依法执政的重要内容A.①②B.①④C.②③D.③④11.2010年9月16日,胡锦涛出席第五届亚太经合组织人力资源开发部长级会议时,正式提出了“包容性增长”,倡导让更多的人享受全球化成果...

1、当您付费下载文档后,您只拥有了使用权限,并不意味着购买了版权,文档只能用于自身使用,不得用于其他商业用途(如 [转卖]进行直接盈利或[编辑后售卖]进行间接盈利)。
2、本站所有内容均由合作方或网友上传,本站不对文档的完整性、权威性及其观点立场正确性做任何保证或承诺!文档内容仅供研究参考,付费前请自行鉴别。
3、如文档内容存在违规,或者侵犯商业秘密、侵犯著作权等,请点击“违规举报”。

碎片内容

郑州市XXXX年高中毕业年级第一次质量预测--政治

确认删除?
VIP
微信客服
  • 扫码咨询
会员Q群
  • 会员专属群点击这里加入QQ群
客服邮箱
回到顶部